*队军**文职公告已经出来了,如果你对*队军**文职考试不了解,就和小编一起来看看吧!
什么是*队军**文职人员
文职人员是指在军民通用、非直接参与作战,且社会化保障不宜承担的*队军**编制岗位,从事管理工作和专业技术工作的非现役人员,是*队军**人员的组成部分。文职人员在*队军**和社会生活中,依法享有国家工作人员相应的权利,履行相应的义务。

哪些人可以报考*队军**文职考试
报考条件与公务员考试大致相同,往届生和社会毕业生都可以报考,一般专科学历起报。
*队军**文职何时报名、笔试
2020年*队军**文职考试报名时间为:博士岗位:6月17日8:00至21日18:00;其他岗位:7月1日8:00至10日18:00;笔试时间为8月23日,公共科目9:00-11:00;专业科目14:00-16:00。
下面是近3年*队军**文职考试信息,大家可以参考一下:

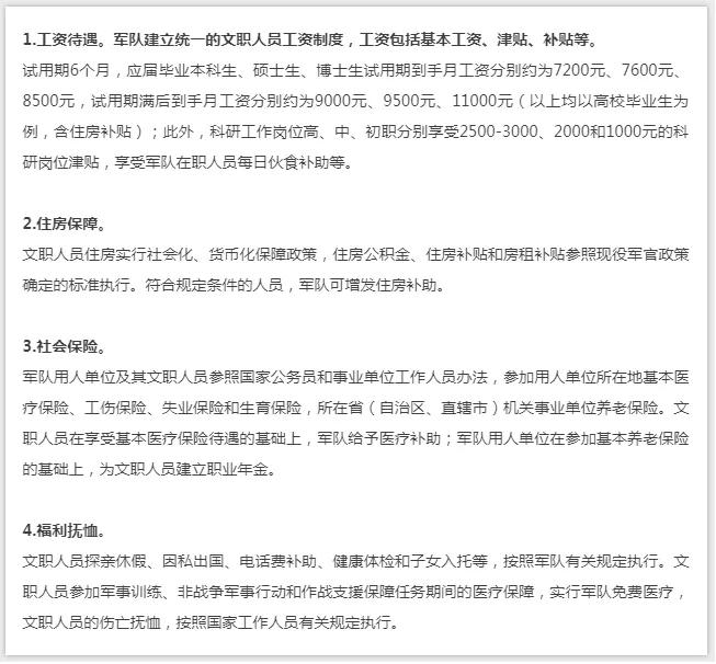
*队军**文职人员待遇保障
*队军**文职人员的工资待遇十分不错。有工资待遇、住房保障、社会保险、医疗保障、其他福利待遇等。大家可以看看去年11月份,中国人民解放军军事科学院军事科学信息研究中心2020*队军**文职人员招录宣讲会上的详细介绍。如下图:

*队军**文职考试竞争激烈吗?
2019年全军文职人员招录近2万人,24万人提交报名申请,15万人缴费成功,报名超过100人的岗位达200余个,竞争最激烈的岗位报招比为399∶1,平均报招比为8∶1。远低于公务员考试!
综上,*队军**文职考试的性价比真的很不错,小编提醒大家如果符合报考条件千万千万不要错过这个考试。

至于笔试考什么?文职人员考试笔试内容包括公共科目和1门相应专业科目,主要考核报考人员的综合素质和专业基础。公共科目内容主要为公基,专业科目分为哲学、经济学、法学、教育学、文学、外国语言文学、历史学、理工学、农学、医学、图书档案学、艺术学、管理学等13类44个专业。在还没有确定自己报考的岗位之前,建议大家提前备考公基这门必考科目!