随着读大学人数不断增加, 今年毕业生数量也已超过900万 ,也就是说,在将来还会有更多人进入到这个社会。
学生都希望能有一份 “有钱有闲” 的工作,可现在社会竞争日益加剧,为了能养家糊口,许多大学生都不得不将 自己的标准放低, 去找一份不太稳定的工作。
这种情况下, “铁饭碗” 就成了许多大学生心中的理想职业。当前, 中国邮政总部开始招聘 ,福利待遇非常好, 平均工资能够达到9000元 !

中国邮政总部开始招聘,平均月工资可达9000元,六险二金待遇好
国企、事业单位、公务员,已成为无数大学生的奋斗目标,虽然我们也听说过,有些人在国企工作时会后悔, 还是有不少人选择加入国企 。
要想进入这个职位,需要 付出百分之百的努力 ,就好比 中国邮政这种国有企业 ,能找到一个普通职位已经十分罕见。

中国邮政经历过上百年的发展, 业务范围很广,涵盖了银行、交通等各个方面 ,可谓是一家 综合性公司。
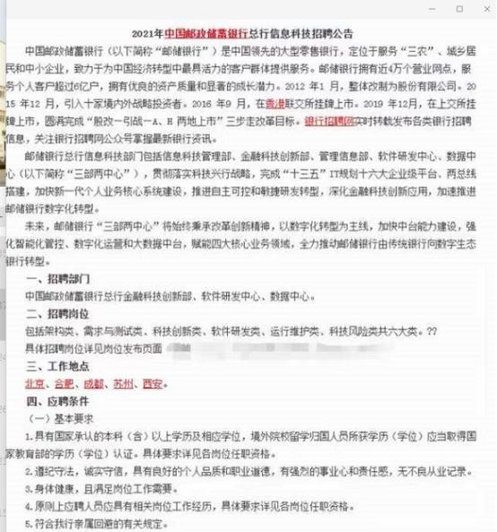
中国邮政总局 公布的招聘条件,让不少学生为之心动。 此次招聘的职位很多 ,比如 架构师、需 求 测试师、软件开发 等岗位。这次招聘,更多的 是针对高端人才 ,比如 北京,上海,成都。 不但应届生有了申请机会,连往届生也能报。

中国邮政是 国内知名国企 ,其强大的物流能力,使得全国人民都使用它。因此,学生想要找到一份相对稳定的工作, 工资也高,中国邮政总部招聘非常合适 。
中国邮政总局发布的招工公告中表明,新入职员工将享有 “六险”和“两金”的优惠 , 薪水非常可观,平均工资可以达到9000元 。

中国邮政总部招聘,目的在于 吸引高层次人才 ,这意味着 应聘者学历和能力都要出众 ,其实,不管是国企,还是社会公司, 都急需高级人才 。高端人才如今正流行于社会。对于一般学历,一般能力, 家庭背景一般 的学生而言,想要得到好薪水的工作非常困难。
正如本次中国邮政招聘会, 不同岗位职责非同一般 ,也十分困难,没有良好的教育背景和能力,不可能完成这项工作。

想要进入中国邮政,一定要提高综合实力
中国邮政总公司工作岗位有很多, 包括技术岗位、行政岗位、管理岗位等 ,要进入中国邮政总公司,必须要对 所申请的岗位 有所了解。
从招聘岗位来看,技术类职位要求比较低, 行政类、管理类则较高 。因此,学生需要通过不断提高自己学历水平和技术水平,以便于增加进入 中国邮政总公司 的机会。

在学校里,大学生可以从事 一些兼职工作,积累工作经验 ,这也是很多企事业单位重视的一点。
在国内还有 很多工作岗位等着大学生去发掘 ,大学生必须要掌握 属于自己的能力 ,这样才能找到更好的 发展机会 ,要抓紧这四年时间, 让自己的综合实力更上一层楼 。

精彩评论打开百度APP看全部2条评论
财政部。 财政部属于行政机构,就算再穷,在这里也能拿到薪水,各种福利不是普通公司能比的。 工资范围从5000到8000不等 ,也能享受 六险二金 的福利条件。
*草烟**公司 。*草烟**公司工资很高,这已经不是什么秘密,*草烟**公司正式员工年薪都在一万以上,年终奖也很丰厚, 除了十三月工资外,还有额外补助金 。

电网公司。 电网公司薪水是 基础工资、每月奖金、年终奖金、补贴 等,一般要 五千到七千 不等。年终奖也很多, 职位高些的人员 ,年终奖能 拿到十万以上 。此外,由于人员众多,国家电网大部分工作人员都比较 清闲 。
高工资加上高福利,工作环境好 ,因而在各大城市,国家电网整体福利都是数一数二的,比 石油和外资公司 都好。学生想要进入这些事业单位, 一定要认真努力,早日上岸。

【今日话题】什么样的学历适合报考中国邮政?