故障现象:打开空调时,鼓风机工作,压缩机和前面风扇电机都不工作。
故障分析:
1.压缩机和两风扇同时不工作,鼓风机工作,基本可以排除空调晶体管的损坏。
2.压缩机和两风扇都不工作,可能原因:
1)压缩机和两风扇继电器故障
2)空调系统缺少制冷剂
3) A/C压力开关及其线路故障
4) ECM/PCM、多路控制盒、空调控制面板内部故障
5)蒸发器温度传感器及其线路故障
6)仪表控制模块故障
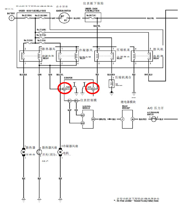
3.空调电路如图1。发动机水温达到正常工作温度时,两风扇电机工作。重点检测PCM对两风扇和离合器的控制。


4.在开启空调时,检测PCME12和E18端子无接地信号。
5.作仪表自诊断,发现有故障代码Error2,如图2。为B-CAN通讯故障

6.用HDS检测,车身电器存在DTC B1000(通信线路错误一总线关闭)。如图3,查看B-CAN单元信息,发现仪表为“不适用”,即仪表无法与其他单元通信。11档情况下,检测B-CAN电压为2. 5V,正常。检测仪表和MICR间的B-CAN线路导通,正常。更换仪表后,B-CAN单元信息中显示仪表为“检测”,但DTC B-1000和空调故障依旧。

启动空调系统,查看PGM-FI参数“空调压缩机”和“空调开关”均为关闭,说明开启空调的信号无法传递给PCM,可能原因是:(1)、无开启信号:(2)、开启信号传输丢失。
7.作空调单元传感器输入测试,蒸发器温度输入正常。
8.测量管路压力如图4,无异常,排除空调系统缺少制冷剂。

9.在制冷剂压力正常的同时,用万用表测量了A/C压力开关的两插针是导通的,可以排除是A/C压力开关的故障。
10.测量了ECU到仪表的线路(Ell A24和E24 A23)、仪表到空调面板的通讯线路(A25-J7-H2-5)都正常,也无接触不良现象。
11.基于上述检测及DTC B-1000,更换空调控制面板,故障排除。
故障排除:更换了仪表及空调控制面板,故障排除。
经验总结:
1.电路方面的故障不能凭经验维修;
2.基于系统控制原理,按电路图循序渐进的排除查线路,最终确定故障点。