匆匆忙忙,2021年的上半年就过去了,新科半年冠军诞生——金鹰民族新兴(001298),名字也很应景。
新科半程冠军
公募基金是一个相对收益比较很厉害的行业,基本上天天都在排名,虽然太短期的排名对于长期投资来说并没有什么意义,但是投资者很看重,基金规模变动也有反应,基金经理的压力还是很大的。
每年的年度冠军,至少在接下来的半年有规模保障,并且会迅速收获不小的名气,在全市场几千位基金经理中,能跟投资者混个脸熟可不容易。
2021年上半年已经过去,主动权益类基金(不含QDII),获得前三名的是:韩广哲管理的 金鹰民族新兴(001298),涨幅53.15% ;肖肖、陈金伟管理的 宝盈优势产业(001487),涨幅52.17% ;孔学兵管理的 金信稳健策略(007872),涨幅47.44%。
凭借6月份新能源行业的火热行情,金鹰民族新兴、金信稳健策略等产品迅速超车,杀入前列,而此前领先时间较长的广发多因子(002943)退居第4;“林状元”(林英睿)的广发价值领先A(008099)退居第11,甚至未能保住前十位置。
有意思的是,冠军和季军出自两家颇有渊源的基金公司(金鹰基金&金信基金) ,现任金信基金总经理的殷克胜,之前在金鹰基金担任过四年的总经理,2014年从金鹰基金离职,2015年金信基金成立,班底也有颇多“金鹰”元素,甚至就连公司的名字都有点像……
新科冠军 赎回费逆天?
本以为新科冠军的讨论区应该是一片欢腾,然而柠檬君却发现一点不协调的因素:

有投资者抱怨赎回费贵 ,甚至有评论说,1000元本金,卖出扣5%手续费。这可是我们印象里0.5%的10倍,持有不足7天1.5%惩罚性赎回费的3.3倍。怎么会高得如此离谱?
讨论区也有明白人,指出是管理费的原因,那么 这只基金肯定是浮动管理费基金,那就一起看看浮动收费是怎么个收费法:

蚂蚁基金在费率详情这块有提示管理费率是浮动收费,具体收费详情需要点击蓝字进入查看:

进入看到的是基金合同原文内容,说实话,这个内容很专业,对于柠檬君来说,阅读起来都不是很容易,我想新手读起来可能就很困难了。
相比之下,天天基金的提示更显眼,直接放在基金详情页净值走势图的上面,文字说明也清晰明了:

正是因为浮动管理费的存在,并且在赎回的时候会计提,和赎回费一起收,才会让部分持有人产生赎回费逆天的误解。 不过我觉得这部分持有人可能大多数在买基金之前也没注意到这是一只浮动管理费基金……并没有预期到这一点。
浮动管理费制
市场上绝大多数公募基金都是固定管理费制的,无论投资者收益如何,只要规模在,那就是旱涝保收。这点经常被投资者拿来吐槽,不过柠檬君并不认同这一点,公募基金以固定管理费为主流是不需要质疑的。
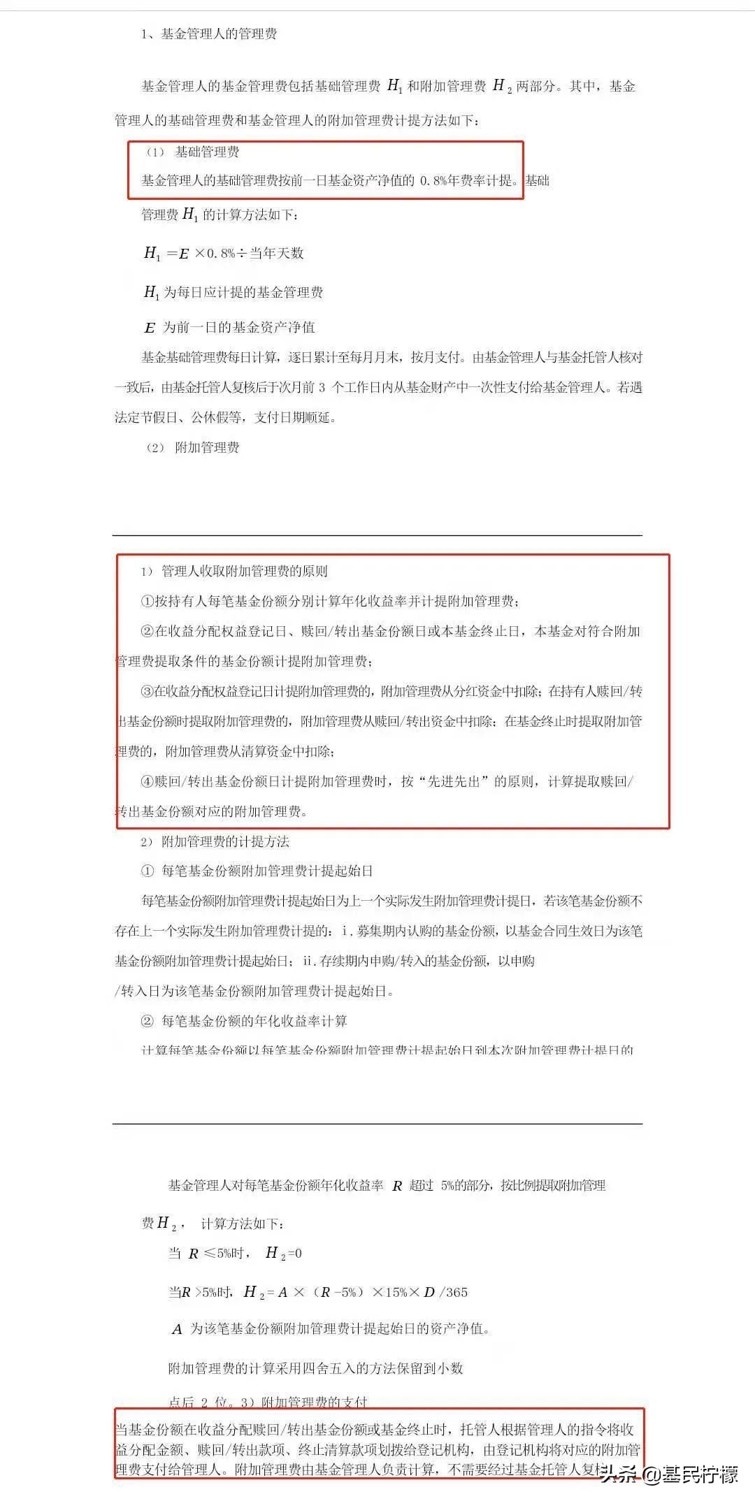
既然有呼声,那就有变化,监管也在试点浮动管理费制度,金鹰民族新兴就是最早那一批试点的产品之一。浮动的规则看着挺复杂的,柠檬君将这个复杂的规则简化说就是:
基础管理费0.8%/年,跟以前的固定管理费没什么变化,就是这部分从1.5%/年减少到0.8%/年;
浮动管理费,以每笔投资为单位,当笔投资收益超过年化5%,就需要拿出超额部分的15%作为业绩报酬给管理人,也就是基金公司,在分红/赎回的时候提取。
再白话点说,投资者买这只基金,如果年化收益率超过5%,5%以上的部分要拿15%作为浮动管理费给基金公司,剩余85%才是自己到手的收益。
其实这个规则跟私募基金是很像的。不过大多数买公募基金的投资者并不熟悉这样的模式,会觉得不太能够理解。
最早这一批的浮动管理费基金还有安信价值精选(000577)、东方红产业升级混合(000619)、兴全新视野(001511)等,当初是“八仙过海,各显神通”, 费率设计五花八门,遇到这样的基金就得仔细看才行。
2019年11月也有一批6只基金成为试点基金 ,比如王培的中欧启航三年持有期(008375)、谢治宇的兴全社会价值三年持有期(008378)、蒲世林的富国阿尔法两年持有期(008372)、饶晓鹏的华安汇智精选两年持有期(008371)、张慧的华泰柏瑞景气回报一年持有期(008373)、徐治彪的国泰研究精选两年持有混合(008370)。这批基金的模式跟金鹰民族新兴类似,同样是0.8%的基础管理费,不过是在年化8%的基础上提取20%的收益作为业绩报酬。
最后的最后,还是要 再次提醒大家,在购买基金之前对于产品要有充分的了解 ,尤其是费用这块可得看仔细了。虽说这不像是结婚,离婚代价很大,但是对于个来说也是有一定影响的。 也希望各个销售渠道能够在产品详情页有醒目的提示,投资者更容易看得到特殊情况。