#挑战30天在头条写日记#母亲买了10年保险,保费将近40000元,保期满后却只能退18000元?
8月14日,头条里一则视频引起热议。截至18日,点赞量接近10万人次。
陕西西安的王帅哥,其母亲在他14岁时,给他买了一份人寿保险,年交保费3888元,交10年。具体的险种情况如下:

视频中,王帅哥说道,“我妈在10年前**销售人员手里买的这份人寿保险,一年平均交3900多,现在交了10年,当时说可以退钱,现在来退呢?只能退18000元,就是交满10年了,能退18000元。当时给我承诺的人身意外加重大疾病。今天给你们说说,只能赔多少啊。我的重大疾病的保险,只能赔17000元,我的人身意外险,我死了才能赔4300多。而合同里面3900元的费用,其中3755元全部用于这个分红险了。现在这个分红险交够10年了,只能退18000元。就是给大家说一下,能退的赶紧退掉,知道吗?要不然就等到59岁之后,1年能领1000元。”
这份保险真有这么坑吗?带着疑问,我把该保险合同中的条款给扒了出来。我们一条条来拆解看看:
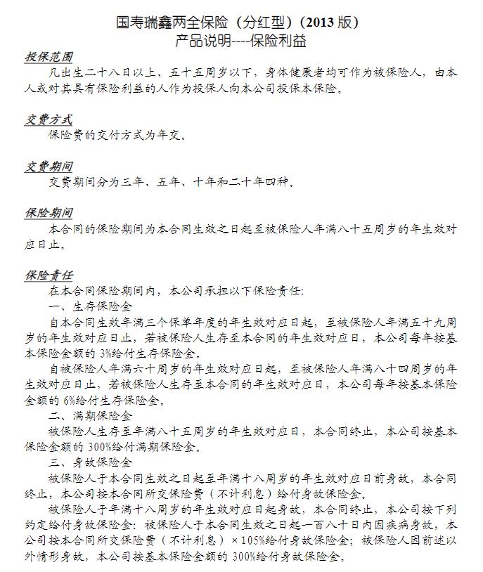
首先是主险,瑞鑫两全分红保险。按照条款内容,保障责任有三部分组成:生存保险金、满期保险金和身故保险金。

- 生存保险金的保障责任中,从17岁时开始到59岁,每年领取510元生存金,领取总金额21930元;从60岁到84岁,每年领取1020元,领取总金额25500元。生存保险金合计领取47430元。
- 满期保险金的保障责任中,85岁,一次性领取51000元。
- 身故保障责任中,18岁后,不幸身故,赔付51000元。
即,王帅哥一辈子平平安安,可以领取的总金额为98430元,这其中还不包含该保险的分红情况。
原话中,“当时说可以退钱,现在来退呢?只能退18000元”。是不是当时销售人员要表达的是,这份保险可以每年退钱给客户,每年可以领到钱?而不是王帅哥所理解的,交完费后就可以去退钱了。当王帅哥真的在其母亲交完费后去退钱,只能退的18000元,只是在当时保险合同中的“现金价值”而已。(关于现金价值的案例,请参考我的微头条第一篇,里面有详细的解释和介绍。)
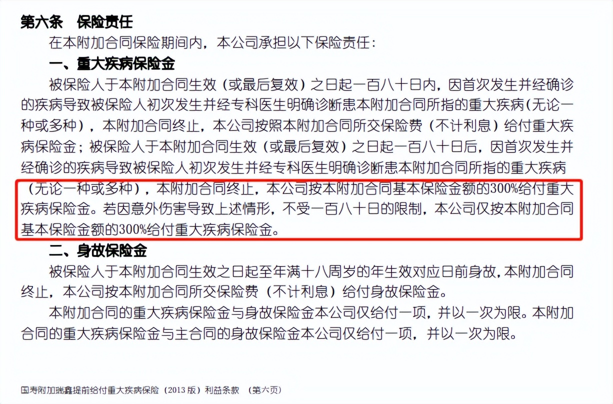
其次是附加瑞鑫提前给付重大疾病保险。

按条款所述,万一发生条款中约定的重大疾病,赔付金额应为51000元,而非“我的重大疾病的保险,只能赔17000元”。 值得注意的是,该项保障的交费金额只有90.1元/每年。
最后是附加瑞鑫长期意外伤害保险。保障责任同样有三部分内容,意外伤害身故责任、客运交通工具意外伤害责任和航空意外伤害身故责任。

按条款所述,因为意外伤害导致身故,应该赔付的金额是12407.76元;如果是因为客运交通工具的意外伤害导致身故,赔付金额应为37223.28元;如果是航空意外伤害导致身故,应赔付111669.84元。三者责任,只给付一次。也并非王帅哥所讲的,“我的人身意外险,我死了才能赔个4300多”。 同样,值得注意的是,该项保障的交费金额只有42.6元/每年。
拆解看完之后,稍稍小结下。视频中的王帅哥实在是有断章取义之嫌,全凭保险合同首页的基本保险金额来理解保障内容。事实上,该款保险产品既涵盖了储蓄、又兼具了重疾、意外,保障功能相对而言比较全面。但就实际情况而言,不管是重疾保障还是意外保障,保障的额度相对较低,并不足以解决现实中万一发生此类风险的问题。
