一、事件背景
启德环球(北京)教育科技有限公司(简称“启德”)。地址:北京市朝阳区东三环中路建外SOHO24号楼(北办公楼)A-0707,电话:400-1010-123。
2018年7月15日,我(Z女士)与启德签订了关于我女儿(高中毕业)《自费出国留学中介服务合同》及《附属协议》和《特别告知》。
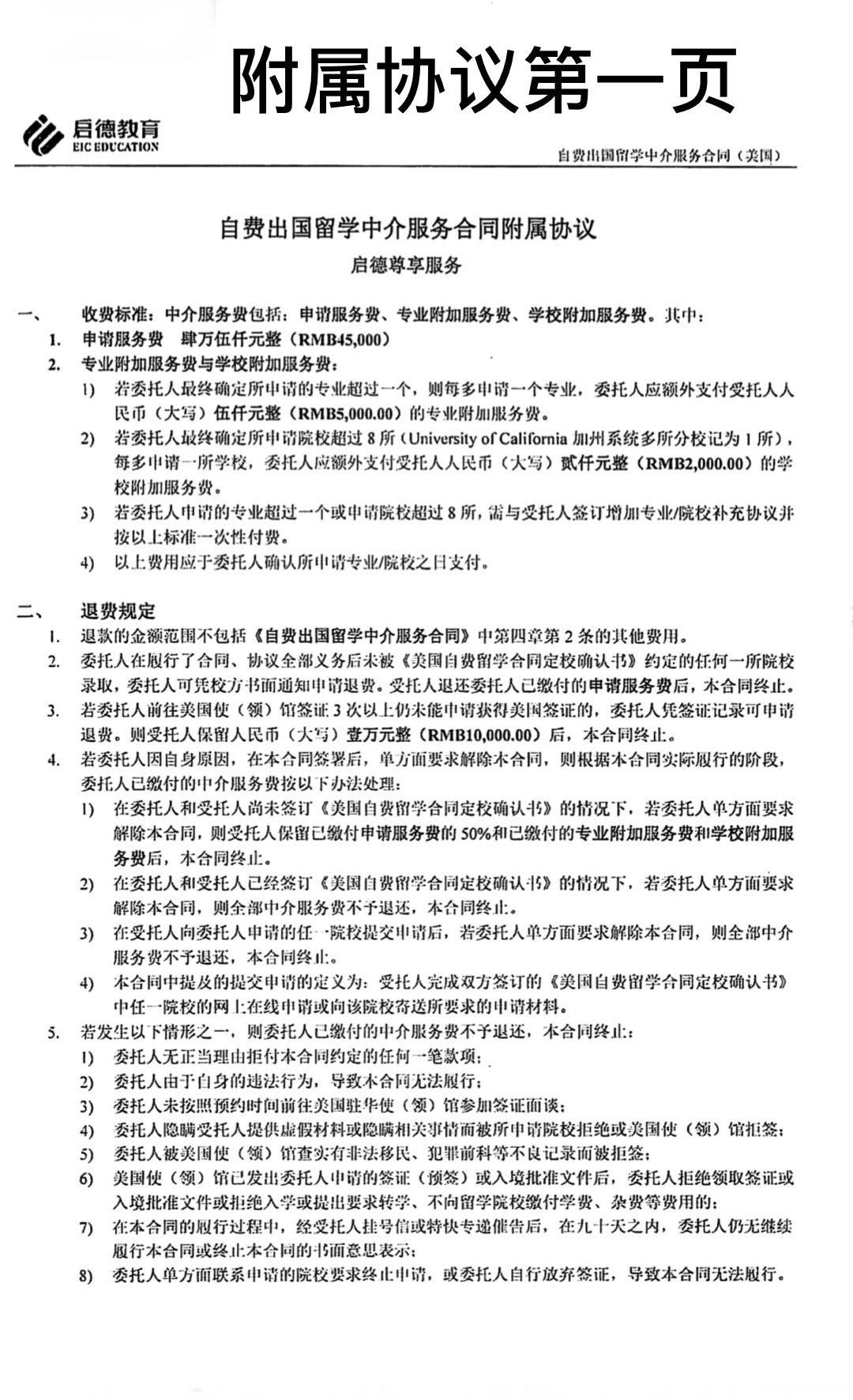
合同第一条“服务内容”第1款:“委托人申请2019年赴美国留学”、本科新生、建筑专业。合同第九条“本合同的补充、变更、修改”第3款:“赠送附加值优惠:1.委托人至少满足雅思6.5分,SAT1200分的条件,受托人只为其申请专排综排均为前60名的学校。冲刺排名前35的学校。如申请不成功,按合同中退费条款履行合同。”这是对客户十分具有吸引力和对同行十分具有竞争力的条款。
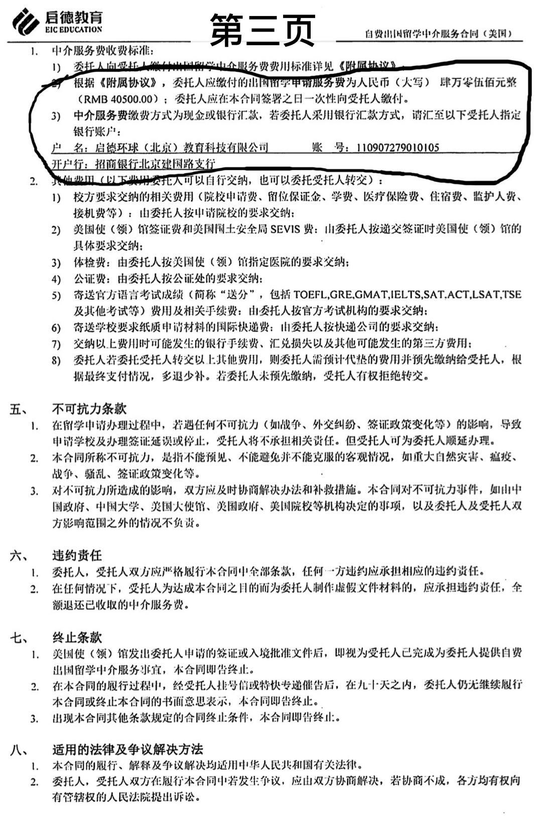
我按时支付了全部中介费用40500元。我女儿雅思6.5分、SAT1240分,按照上述条款启德应帮助我们申请成功2019年入学、本科建筑专业、专排综排均为前60名(以下简称“三条件”)的美国大学。
二、启德违约
1.启德给申请成功的4所美国大学没有一所完全符合“三条件”。其中一所是专科学院没有综排,一所是2020年入学,一所要求改变专业,一所综排100名之后。
2. 启德没有尽职尽责尽心履行合同第二条“受托人责任”第3款如实介绍“申请留学院校的基本情况、入学要求等相关信息,同时揭示这些信息的阶段性和有限性”和其他相应条款。P学院在发给我们录取通知书后邮件附注入学前要进行语言考试,如果考试不合格要学习1年语言课,期间不能学习专业课,读完语言课后需要再考试才能决定能否入学。对于如此重要的信息启德只是转发了全英文邮件了事,没有翻译内容,没有重点提示和第二次提示,更没有反复多次提示。此外这个考试不准补考,启德没有告知。
我不大懂英语只能看懂个别简单单词,我女儿只是17岁的未成年人不具备完全民事行为能力,她因为参加学习考试(包括4次雅思考试和香港SAT考试)压力重如泰山把这条疏忽了。以为就是普通的入学前摸底考试,没想到会有如此严重后果。以至于我们取道北京8月15日凌晨才飞抵纽约,几个小时后我女儿昏头胀脑地参加了考试,因为严重时差影响了正常水平的发挥,考试未过关,我女儿申请补考时才知道不准补考。
3.我是在启德提出的备选学校“定校书”上签字了,但“定校书”不能与合同第九条第3款(专排综排均为前60名的学校)相冲突。根据在同一份合同中不能出现相互矛盾的条款和如果出现矛盾条款时利弊加权利于消费者和弱势一方的原则,“定校书”中专排综排未达到前60名的学校应视为无效。
三、我们的损失
1.启德之所以敢于在合同中承诺只要达到雅思6.5分、SAT1200分,就给申请专排综排均为前60名的学校,否则退费,是因为雅思6.5分、SAT1200分申请成功美国专排综排均为前60名的学校不成问题。我女儿雅思6.5分、SAT1240分,却去了美国综排100多名的学校,损失之大、之长远是无法衡量的!
2.我女儿2019年不能在美国入学,延误半年入学时间,也将导致晚毕业,造成损失。
3.对于P学院规定的再学习1年语言课,期间不能学习专业课,读完语言课后需要再考试才能决定能否入学,我们无法接受,启德同意我们“退学”P学院。但退学后,该校立刻取消了我女儿的I20,不退还预交的2万元住宿舍费。按照美国签证政策,我们必需立即回国,不得不买高价机票。P学院之行我们共损失5万元。
启德违约和不尽职尽责尽心造成我们这么大损失!可怜我女儿作为省重点高中的优等生,为赴美国留学付出的千辛万苦大量付诸东流!可怜我作为普通百姓经济压力巨大、精神煎熬顿生华发!
四、赔偿要求
1.承担合同约定的我女儿应该进入却没有进入美国专排综排均为前60名学校,而进入了美国综排100多名学校的损失。
2.承担我女儿延误半年入学美国大学的时间成本费用。
3.承担我们往返纽约P学院的飞机票费用、食宿费用和不退还的住宿费用。
4.退还全部中介费用。
附件1 合同书
附件2 附属协议
附件3 特别告知







