
野蛮生长的美团医美,能否通过自省、自查、自律,落实宣称的“医美五正规”?这关系到,“行业自律”是对行业的风清气正,还是一次“美丽的谎言”,甚至成为非法医美的避风港?
作者 | 刘珊珊
编辑 |杨铭
8月26日,美团医美举办面向行业生态合作伙伴的云峰会,联合医美上游品牌、医美机构、医师协会正式发起医美行业“自律公约”,共同倡导——“医美五正规”,即正规资质、正规信息、正规医生、正规药械、正规服务。
高速发展的医美行业,的确需要行业自律。8月19日,中国医师节当天,一名医生怒斥黑医美、倡导行业自律的视频短片在网上热传,该医生从业24年,为大量黑医美受害者进行过修复手术。
这是一个阳光很多地方照不到的角落。黑机构、黑医生、黑针剂等黑医美问题,给许多无辜消费者带来终生难弥的创伤,也给正规医美行业的发展蒙上了阴影。
“截至目前,黑猫平台医美类投诉量达1980单,涉及商家112家。”8月28日,黑猫投诉负责人高军委对“极点商业”称,根据中消协统计,我国平均每年因整形美容导致毁容的案例将近2万起,90%-95%是“黑医美”导致。

规范与自律,才是产业发展的必然之路。“从这个角度来说,仅用两年多时间就成为国内规模最大医美平台之一的美团,发起医美行业自律公约无可厚非,也是医美行业健康有序发展所急需。”医美从业者梅勇表示。
在梅勇看来,最大疑问是,野蛮生长的美团医美,能否通过自省、自查、自律,落实宣称的“医美五正规”?这关系到,“行业自律”是对行业的风清气正,还是一次“美丽的谎言”,甚至成为非法医美的避风港?
这是美团需要回答的问题。
01
从“正品联盟”到“五正规”,会否是“形式主义”?
这并非美团医美第一次发起“行业自律”。去年1月22日,美团医美联合上游品牌、医美机构发起了“正品联盟”,以此加速行业规范化进程。
此后,美团医美业务开始以火箭般的发展速度蹿升。截至2019年末,美团医美医疗业务覆盖近400个核心城市,付费合作的医美及医疗类机构数量达到了11000家——就在最近,美团医美还组织了一场医美闭门研讨会,提及美团医美业务数据显示,其仍然保持年同比100%的增速,在疫情之下仅仅是“增速受挫”。

不过,相比入驻医美机构数量的快速增长,却是过去1年7个月之中,美团医美当初发起的“正品联盟”,并未对行业的规范化进程起到太大推动作用。
“当初与美团合作的正品联盟,是瑞蓝、华熙生物等上游药品生产厂家,不过在美团医美频道,消费者仍无法清楚,如此多合作机构中,哪些医疗机构采用了正品授权的药品。”医美从业人士梅勇称,以生产玻尿酸的“瑞蓝”为例,在美团医美频道的“品牌馆中”,只有“瑞蓝1号到7号”的资料介绍,并未注明,有哪些入驻的医美机构,使用的是“正品联盟”信用背书的瑞蓝产品。
“消费者仍然难以甄别医美产品、药品真伪。”在梅勇看来,“这个正品联盟,感觉上是一种形式,后面也未有更多的动作或者声音,来推动医美行业的规范化发展。”
与此同时,却是入驻美团医美平台的机构,被诸多媒体报道其乱象频频,上线违规项目、机构超范围经营、溶脂针等在美团平台死灰复燃。就在美团医美发出正规倡议的8月26日,央广网再次报道美团医美因违规广告遭罚。而根据此前《法治最前线》的报道,有消费者通过美团医美,在“慧医堂”做“光子嫩肤”项目,随后发生了面部大面积烧伤的情况。
“美团进入医美行业,主要承担的是平台的角色。”8月28日,互联网分析师丁道师就表示,虽然美团采取了一些措施,希望减少行业乱象,从源头找一些靠谱机构合作,并对帖子内容进行审核,但并没有根本上杜绝医美事故或纠纷的发生。
在丁道师看来,行业自律并非强制性的法律、法规,能否让行业良币驱除劣币,推动行业的规范化发展,关键看行业自律发起者,有多大决心将措施具体落实下去,“否则就变成了形式主义,甚至是美丽的谎言。”
02
违规推广依旧大量存在,监管是否将成空?
想让行业自律落到实处,而非“形式主义”,那么美团医美机构和项目,是否真正做到了“五正规”就相当重要。
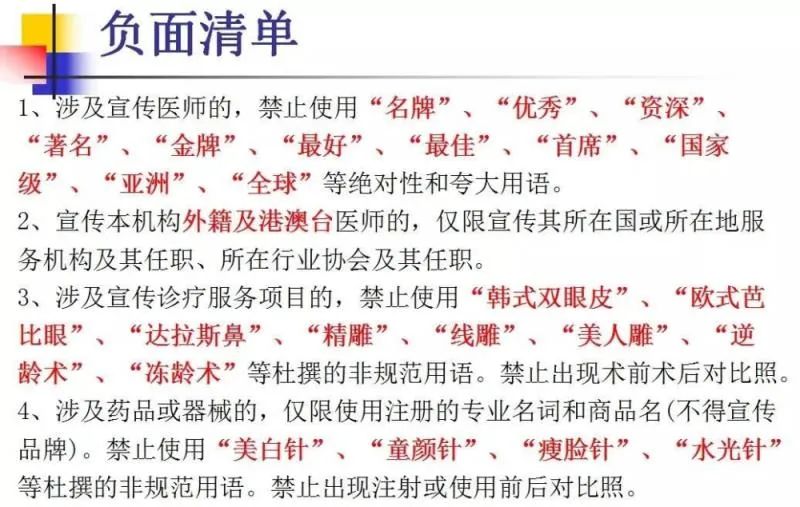
其中,最重要的又是正规药械、正规服务—— 2019年8月27日,上海市市场监督管理局联合上海市卫健委等部门整顿医美广告市场将“韩式双眼皮”“欧式芭比眼”“美白针”“瘦脸针”“水光针”“鼻综合”“眼综合”等被列入广告用词负面清单中。“美白针”“童颜针”“瘦脸针”“水光针”等杜撰的非规范用语,也被相关部门要求仅限使用注册的专业名词和商品名,不得宣传品牌。

此前,从“极点商业”调查情况来看,美团医美平台存在大量的“超声刀”、干细胞、溶脂针等项目,在发起行业自律后,这一现象是否得到了改善?
情况不容乐观。8月28日下午,“极点商业”以明确违规的“超声刀”为关键词在美团医美搜索,美团广州仍有15个搜索结果,“可玫尔医疗美容”美版超声刀项目为1680元;美团北京有102个搜索结果,位于朝阳区广渠路的“和颜美帕·面部抗衰中心”美版超声刀项目,售价4490元,已销售5笔。
此外在成都、上海、杭州等城市,均有值得一提的是,此前“极点商业”调查的重庆“医佑美曾志权医疗美容”,宣称400元的美版超声刀同样仍在售,仍存在大量水光针、瘦脸针、吸脂针等大量违规项目。

而以“溶脂针”、“美白针”等为关键词在美团医美搜索,截至8月28日各地同样都有诸多搜索结果,且页面显示为“广告”。“这属于平台运营层面的付费推广。”一位医美行业内部人士表示。
显然,从目前搜索结果来看,即便诸多媒体对上述现象多番报道,但美团仍未停止在平台展示上述违禁词语,且相关广告的推广仍占据搜索结果最重要的流量入口前列位置。
值得注意的是,就在自律公约发布当天,美团平台上就有消费者在评论区留言说在美团下单后,因平台上线的不合规项目,出现了医疗事故——通过国家卫健委全国医疗机构查询系统显示,美团上线了眼部、鼻部、胸部整形手术项目的上海时光整形外科医院并未获得手术资质定级,这就与美团倡导的资质正规相悖。
而从美团发起的行业自律来看,拒绝违规套路贷、套路推销、“幽灵手术”等违规违法行为是其重点之一。在业内,“幽灵手术”一般指不具备从业资质或新手从事削骨、鼻整形等高危、高难度医美手术的行为。
2019年,新京报曾报道北京韩医疗美容举办医美速成班,向学员收取四五千元至数万元不等的培训费用,经过4~7天的培训后,学员就可以拿到合格证。显然,这些学院就是“幽灵手术”。但如今在美团医美却仍然可以搜索到“京韩医疗美容”。
“至少从目前来看,美团作为发起行业自律的平台,还没有真正做到‘五正规’的具体落实。”梅勇称,这意味着美团医美在具体的运营中,并未按照其所倡导的那样对平台机构、项目有严格审查。
从业内人士来看,不仅如此,入驻美团的医美机构并非都有医生的全面介绍,许多医生虽然有执业门店、资质编号、荣誉风采,连基本的履历、好评率等都没有显示。此外,美团医美对消费者的“放心美”保障,也只有资质认证、正品保障、分期支付、定期回访等内容,未从医生的专业水平、手术能力等角度对消费者权益进行保障。
“目前来说,这很难让消费者相信,是否真的正规医生、正规资质、正规信息。”梅勇称,美团要让消费者真正相信“五正规”,目前这些还远远不够。
从目前观察来看,美团医美在行业自律中,也未就“五正规”的具体实施、监管进行更多说明。“五正规是否真的让行业、入驻机构变得正规,还是一种形式,将取决于美团的监管力度。”梅勇称。
03
“100%增速”背后,美容院等“重灾区”占比多少?
据了解,医美行业有三类市场。白色市场是中国整形美容协会推荐的正规机构、正规医生、正规产品,但在整个市场中占比却不大,而灰色和黑色市场则占比很大。
事实上,在业内人士看来,黑医美、灰医美得以长期存活,是因为很多普通人对正规的医美机构认知仍存在诸多误区,认为普通的美容院就是医美机构,或者打着轻医美的口号,从而埋下安全隐患。
目前,轻医美没有准确定义,泛指非手术医疗美容项目,例如注射填充、光电等。有业内人士指出,轻医美这种概念,让很多消费者对医疗美容与生活美容的界限认知相当模糊。而“不开刀、非手术、恢复快”的口号充满诱惑,各类医美机构、美容院甚至美容仪器、产品都开始将自己纳入轻医美范畴。“这是一种严重的误导。”
财经网就报道称,谓“轻”,更像是机构为降低消费者决策成本、规避项目风险所打出的一项营销概念。但实际上,“注射填充有一定风险,第一是玻尿酸注射可能造成栓塞,比较轻微的话是组织坏死、皮肤缺失,中度的话可能造成眼睛失明,严重可以到植物人或者死亡。”

尽管风险如此之高,艾瑞调研显示,目前仅有39.1%用户对轻医美项目的认知范畴正确,60.9%用户错把类面部整形、植发等手术类项目错认为轻医美,导致黑机构可乘虚而入。
“正规机构目前问题主要存在于项目的过度包装、营销擦边球,或者用国产冒充进口,更多的安全风险和失败案例,发生在黑机构,美容院、会所、个人工作室等等,这是开展黑项目的主要渠道。”一家大型医疗美容机构的负责人表示。
在这位负责人接触过的医美修复患者中,很大一部分来自各种美容院渠道项目。“美容院每天接触医美高匹配用户群,目前也是为黑机构引流最多的线下渠道,一个客人最少要50%的回扣,高的能到80%,而且营销渠道成本占了50%以上。”

艾瑞咨询近期发布的《2020年中国医疗美容行业洞察白皮书》显示,2019年中国具备医疗美容资质的机构约1.3万家,其中医院类占29.1%、门诊部类占32.9%、诊所类占38.0%;全国范围内有超8万家生活美业店铺非法开展医疗美容项目,属于违法行为。
不过,根据美团医美发布的信息,其目前已覆盖超过380个城市,合作医美及消费医疗机构超过11000家——且仍然保持年同比100%的增速,如此高的增速,其入驻的医美机构来自哪里?
对此,美团没有回应。
有业内人士就此表示,目前来看,和外卖行业不同,医美行业需求并没有明显上升,而医美机构资质的审批速度也未见加快,如果医美行业真的出现了100%的增速,那么如此高增速的入驻医美机构,其资质恐怕要打一个大问号。
04
总结:相比行业自律,美团医美需要更透明
业内人士称,对于消费者来说,一是需要正确认知、认清轻医美存在的风险性,二是无论什么医美项目,都需要在合法合规的医美机构进行。
那么如何“避雷”呢?核对机构、医生资质及执业范围是目前最基的方式——据了解,通过卫建委网站服务栏以及医美垂直平台App均可进行医师信息的查询。
但要让医美市场长期规范发展,还需要建立长效的监管机制。2017年5月,国家卫生计生委等七部委联合开展严厉打击非法医疗美容专项行动。今年4月,卫健委等八部门再下达加强医美行业监管执法通知,8月,中国整形美容协会发布《关于联合开展“医美行业自律联盟在行动”的通知》,通知内容中提到,未来将上线各城市正规医疗美容机构查询和展示信息平台。

但如此显然还不够。有业内人士就表示,比如一些从业者没有医疗背景,仅简单培训就开展打针业务,看上去操作比较容易,但很难保证成功率和安全性。因此,绝不能让非专业的人员去做专业的事情。
要做到这一点,唯有让医疗美容回归医疗属性,对从业人员进行严格培训,从基本理论、基本操作开始学起,提高准入门槛。
从这个角度来说,目前美团医美提出的“五正规”,看上去几乎难以落到实处——毕竟,美团只是相当于中介的平台,约束力有限,要让入驻的11000家医美机构,都信息真实透明、项目和操作规范化专业化,也绝非一个“行业自律”就能实现。
对高速发展的美团医美来说,它甚至目前都还没有一个“行业黑名单”,或者大数据、平台能力去对黑医美、整个制售假链路和违规违法的相关项目、机构进行打击、震慑。
但无论如何,虽然随着时代的发展,消费者需求的变化,医美行业的运营形态、营销方式、信息内容都在发生转变,但医美本质仍然是医疗,消费者的健康、安全才是第一位,无论是平台,还是医美从业者们,都必须要坚守底线,承担起社会责任,才能带动整个行业的健康发展。
(应受访者要求,梅勇为化名)