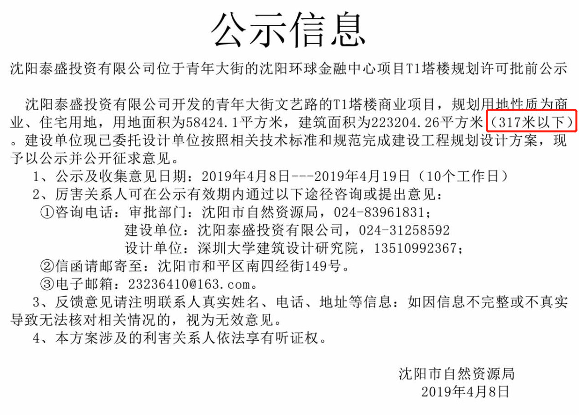
4月8日,重磅消息传来,在沈阳自然资源局的网站上,放出了沈阳宝能环球金融中心T1的规划许可批前公示。

宝能GFC的主塔T1计划高度高达568米,建成后,将是东北第一高楼,世界排名前十。
这次审批之后,宝能T1将可以建设至317米。

也许有些朋友会问:咋回事,这是宝能T1从500多米被削成300多米了?

实则不然,高层建筑的高度审批都是分段式的,很难一步到位。比如之前我们曾写过的张士某盘,批准盖了11层,之后又审批至22层,最后才能审批至设计高度33层。
所以审批至317米不光没说明T1被削,反而预示了停滞许久的沈阳第一高楼或将开始动工了!
到底因为啥?
宝能建设多年,近期宝能主塔T1建设进度缓慢,有关T1的传言四起,我们之前也有文章对此论述过(相关阅读:沈阳宝能GFC|东北亚第一高楼会烂尾吗?)。可以说,各种传言多偏负面,各路人马试图从各种方向找出宝能会烂尾的理由,或者即便不烂尾,T1也或将被削减高度。
各种传言都只是猜测,没有实证。在沈阳摩天汉论坛里,曾有人爆料是总承包方拖欠建设方钱款,导致建设进展缓慢。但也有人对这个观点予以驳斥。真实情况如何只能靠猜测。小编觉得,有几种可能:
- 宝能根本没着急建T1。众所周知,商业是不赚钱的。大量的带商业地块都是先建先卖住宅,最后再推进商业建设,比如长白的华润地块,住宅卖了三四年,商业却还没个影子。宝能T1也是同理,沈阳的写字楼基本处于饱和状态,盲目跟进的结果只有闲置和亏损,也许宝能想等一等再建。

- 超高层牵涉到太多部门审核。一栋568米的超高层,净空区、抗震等审批都会极其严格,jun方也是一个不确定因素,这导致了审批缓慢,所以现在审批才下来。如果是这样的话,本次审批可能是一个信号,标志着568米的高度已经获得了各方同意。
- 宝能无力推进T1的建设。宝能在合肥、大连、乌鲁木齐、深圳等城市有着大量的待建超高层建筑,这样大的规模对于一线房企都是很大的挑战,更别提百强房企之外的宝能了。所以宝能的摩天在尽可能的拖延时间,近期才递交T1的审批。
无论是哪种猜测,规划获批都意味着宝能并未放弃T1,T1将烂尾的猜测不攻自破。
东北第一高楼 还是 桃仙机场二跑道
桃仙机场现在只有单条飞机跑道。2018全年,桃仙机场的旅客吞吐量已达到1902万人次,如果按照每年10%的旅客增长速度,将在几年内达到单跑道的极限。桃仙机场迫切需要尽早进行第二条跑道的建设工作。沈阳曾在2012年就开始筹建第二跑道,但至今也没有下文。最近的消息是去年4月左右的可行性研究报告的编制招标。

沈阳迫切需要机场第二跑道,因为一旦吞吐量到达极限,将限制沈阳新航线的开辟,还将导致延误率升高,长期将意味着把东北航空枢纽拱手送给哈尔滨或大连。

之前曾有消息称,全运村喜来登酒店等建筑高度超限,直接影响了二跑道的审批。可以想见,市中心568米的超高层对净空区的影响不容忽视。
一旦二跑道审批下来,确定了跑道位置,宝能T1的高度或将同武汉绿地中心一样遭到腰斩。但如果等宝能T1建完再选址建第二跑道,将错过沈阳航空枢纽最关键的发展时期——这两大“奇观”很可能无法共存。
如果是你,你是希望要568米的摩天楼,还是桃仙机场二跑道呢?
命途多舛
宝能GFC位于沈阳市青年大街与文艺路交汇处,原址为北方图书城。总投资120亿元,集写字楼、五星级酒店、文化艺术购物 、住宅于一体的综合体。其中T1、T2写字楼名为宝能环球金融 。T1写字楼总建筑高度568米,共计112层。T2总建筑高度308米,共计63层,主体分两部分组成,200米以下为写字楼;200米以上为五星级酒店。宝能GFC住宅,由T3、T4、T5、T6、T7五栋200米高塔楼组成,主力户型面积126-300平米。
去年宝能副塔T2封顶,但传言之中将开业的底商并未如期开业。T1建设进度一直缓慢,有传言其将烂尾,也有传言将通武汉绿地中心一样削减高度。

还有一些传言中的限高令,如南京爆出的一则消息:在建、未建的超高摩天楼全部一刀切,直接将高度降低至500米以下。这些消息称得上是四面楚歌,连带沈阳经济的走势,近期好消息不多,负面情绪浓郁。但这些都是猜测,没有事实表明宝能将降低T1的高度。
本次宝能T1规划得以公示,预示着T1扫清了建设前的阻碍,不出意外的话,今年年内我们就将能看到这座主塔拔地而起。