作者:高丽丽
抗组胺药针对组胺介导的过敏性疾病有明确疗效,临床上使用十分广泛。
抗组胺药通过与组胺 H1 受体结合而拮抗其相应病理作用,临床可用于过敏性皮肤病如*麻疹荨**、湿疹、特应性皮炎,呼吸道过敏性疾病如过敏性鼻炎、过敏性哮喘及过敏性结膜炎等。
抗组胺药的分代

抗组胺药剂型
抗组胺药有口服、鼻用、眼用、外用以及注射等剂型。

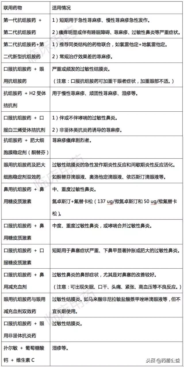
抗组胺药物在不同过敏性疾病中联用适应证

使用抗组胺药时的注意事项
1、高空作业、驾驶员、机械操作人员禁用或慎用。
2、应用此类药剂量不要过大,否则可出现中枢神经系统抑制症状,尽可能避免与复方感冒制剂同时使用。
3、服药时避免饮酒、服用安定、氯丙嗪等药,否则有可能引起头昏、全身乏力、运动失调、视力模糊、复视等中枢神经过度抑制症状。
4、避免同时服用阿托品和抗抑郁药阿米替林。
5、如果你同时有青光眼,切忌用苯海拉明、赛庚啶、*丙嗪异**、多虑平等药。
6、如果有前列腺肥大、幽门梗阻,慎用赛瘐啶、苯海拉明。
7、有肝肾功能不全,慎用*丙嗪异**。
8、孕妇和儿童忌用多虑平、去氯羟嗪、安泰乐、脑益嗪等。
9、新生儿、早产儿、孕妇及哺乳期妇女禁用苯海拉明。
10、老年人及合并有心脏疾患者慎用多虑平、*丙嗪异**、安泰乐,宜用脑益嗪。
11、儿童患者可选用可以参考下图。

以上为“药品安全合作联盟”志愿者的原创作品,如若转载请注明作者和来源!
【药盾公益】以中国非处方药物协会、中国药学会,中华医学会等共同发起和成立的公益性组织——PSM药品安全合作联盟,广汇资源,凝聚力量,促进公众用药安全。