行业主要公司: 高德地图、百度地图、腾讯地图、谷歌地图、搜狗地图、和地图、图吧地图等
本文核心数据: 运营现状、解决方案等
三足鼎立的一方:高德地图
高德是中国领先的移动数字地图、导航及实时交通信息服务提供商。高德为本地生活、叫车和社交等不同行业的移动APP提供服务,终端使用者可以通过高德处于领先地位的开放平台直接使用该等服务。2020年10月1日,中国国庆黄金周假期的首日,高德APP实现了创纪录的1.50亿日活跃用户。此外,高德还为中国后装市场的消费者和国内外汽车生产商提供电子地图数据、导航软件以及实时交通信息。高德同时还服务于阿里巴巴生态体系中的一些主要平台和基础设施服务提供商,像是生态体系中的中国零售市场、菜鸟网络和支付宝等。

四大功能与服务成就如今的高德地图
当下,高德地图共拥有四大基础功能,包括地图、定位、导航和搜索。其中,高德地图的地图功能包括强大的地图定制能力、丰富的地图覆盖物绘制能力、室内地图等服务。


以强大的数据基础,衍生出属于各行业的地图解决方案
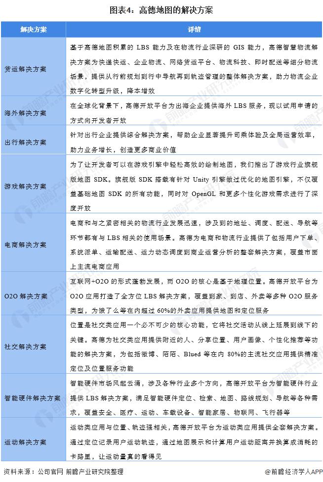
高德地图可提供12大行业解决方案;包括货运解决方案、海外解决方案、出行解决方案、游戏解决方案、电商解决方案、O2O解决方案、社交解决方案、智能硬件解决方案和运动解决方案等。

目前,高德地图提供的行业解决方案已与众多企业进行了合作;像是在货运解决方案方面,高德地图与安吉物流、达达快送、货拉拉、顺丰同城急送等传统物流商进行了深入合作。在海外解决方案方面,与抖音、快手、酷狗音乐、支付宝、淘宝等布局海外的企业进行了合作。

特别注意的是,高德地图的货运解决方案是以高德地图数据层为基础,针对物流企业、企业物流、网络货运、车祸匹配、物流科技、快递快运、垂直行业(冷链、港口、危化品等)给出了相关产品与服务的解决方案。

从货运解决方案功能与管理来看,可分为订单管理、区块管理、多场景路径规划&导航以及物流轨迹服务四大服务;其又可分为9大功能。

目前,高德地图针对货运相关细分产业提出了专属的地图解决方案;像是在快递快运方面,高德地图的快递快运业务重点关注分单场景,依托于高德强大的地图数据及地理信息服务,提供从地址解析组件化服务到智能分单以及城配、干线运输的全场景解决方案;而针对企业的物流环节,高德地图运用LBS能力为企业物流客户提供多元化服务,覆盖运输计划、运力调度、在途管理等业务场景。

以上数据参考前瞻产业研究院《中国手机地图市场竞争格局与商业化发展模式分析报告》,同时前瞻产业研究院还提供产业大数据、产业研究、产业链咨询、产业图谱、产业规划、园区规划、产业招商引资、IPO募投可研、招股说明书撰写等解决方案。
更多深度行业分析尽在【前瞻经济学人APP】,还可以与500+经济学家/资深行业研究员交流互动。