#头条中国史#
本文首发于“国家人文历史”公众号(2022-06-10),未经授权,禁止转载,蟹蟹!
吕布是汉末时代颇具争议的人物。尽管民间将其视作“三国第一猛(名)将”,他的历史评价却仍不失猥琐,同时代人物一致认为吕布有“狼子野心”,把他当成“壮士”“剑客”这样的莽夫;而史家陈寿、范晔、司马光也对吕布多有贬斥、指摘,称其“轻狡反覆,唯利是视”“ *暴强**无谋,败亡有证”。

影视剧中的吕布。来源/电视剧《三国演义》截图
吕布丰富的“跳槽”经历,应验了一众差评中的“反复”二字。的确如此。除了丁原、董卓这两位“苦主”,吕布还曾在袁绍、袁术与刘备手下“打过工”。在忠义观念趋于成熟的东汉社会,这种侍奉二主甚至多位主公的行为,很容易招致他人攻讦。但这个规矩,似乎并不适用于汉昭烈帝刘备。
君不见,刘备曾依附过公孙瓒、陶谦、吕布、曹操、袁绍、刘表、孙权、刘璋,“跳槽”经历简直比吕布还要丰富。尽管如此,他的好名声仍为当世之最。同样是频繁“跳槽”,刘备与吕布的名声为何一个天一个地呢?
相同的起步
吕布之恶名,始于他对丁原、董卓的叛而杀之。丁原焚烧孟津、董卓祸乱朝纲,当是死有余辜;但吕布身为人臣,本不该直接对自己的“恩主”痛下杀手。而刘备虽然也依附过七八位军阀,却从未对“前老板们”造成致命危险。这似乎能解释他们口碑的两极分化,然而,刘备没有下黑手,不是他不想,而是没有合适的机会。

影视剧中,吕布戟杀董卓。来源/电视剧《三国演义》截图
建安元年(196),刘备被吕布击败后,投奔曹操。操亦大喜,表刘备为豫州牧,又“给其军粮,益与兵使东击(吕)布”。解决掉吕布后,曹操又加封刘备为左将军,由是“礼之愈重,出则同舆,坐则同席”。面对曹操的“知遇之恩”,刘备又是怎样做的呢?
抛开《三国演义》的滤镜,刘备的做法有些不厚道:他不仅秘密参与了董承的“衣带诏”计划,还偷袭杀死了徐州刺史车胄,重新占据徐州,意图与袁绍相呼应。若非奇葩的袁绍以“吾儿有疾,请勿打扰”为由,迟迟未曾出兵,受到两面夹击的曹操恐怕更为艰难,甚至可能会兵败身亡。此外,刘备入蜀后,还“反客为主”赶走了对他支持颇多“前老板”刘璋。如此行径,实在谈不上师出有名。

影视剧中,刘备接到汉献帝血书。来源/电视剧《三国演义》截图
因此观之,若单从刘备、吕布的“品行”来解释,未免有些片面。实际上,吕布受人轻视,与他的出身有很大关系。
司马迁评价匈奴人“利则进,不利则退”。又云:“壮者食肥美,老者食其余。贵壮健,贱老弱。”范晔同样认为羌人是“更相抄暴,以力为雄”,指出他们天性崇拜强者,习惯以粗暴、野蛮的*力武**手段解决问题。东汉以降,西、北方胡族势微,大量匈奴、羌、鲜卑人内迁到幽州、并州、凉州等地。在“汉胡杂居”的背景下,中原名士对边地武人也产生了偏见。侍中杨琦曾评价凉州军阀李傕:“边鄙之人,习于夷风。”杨琦出身于弘农杨氏,乃“关西孔子”杨震之后,他对李傕的评价,正是中原大族对“边地武人”的普遍看法。
并州军阀吕布,即是受人轻视的“边地军阀”。而巧合的是,刘备也有相同出身:其为幽州涿郡生人,早年以“武勇”知名。因此,吕布在见到刘备后,会用一句“我与卿同边地人也”来试图拉近两人的关系。但他不明白的是:刘备出身虽然也不好,但却懂得利用自身优势,来经营自己的好名声。
刘备的人脉
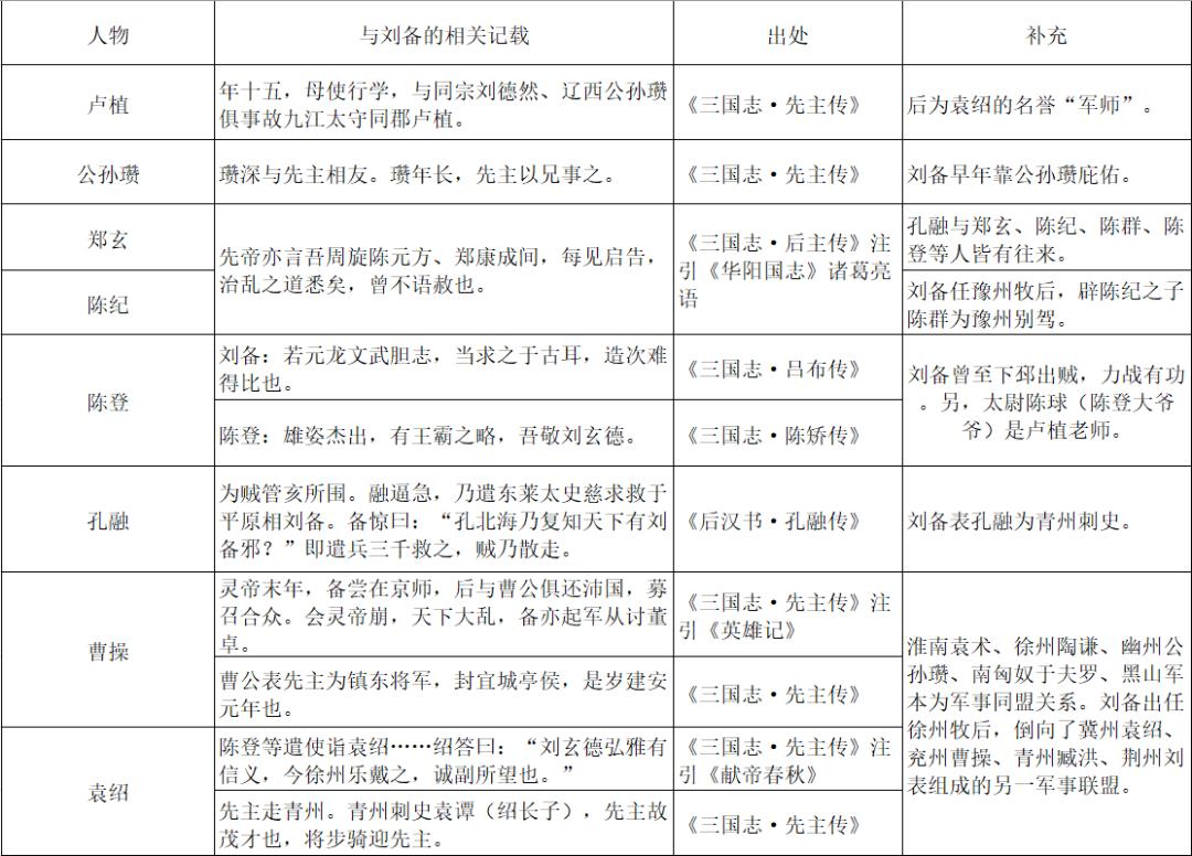
刘备进入中原后,迅速扬名于当世,这显然离不开他背后强大的人脉关系网。从师门关系看,刘备的老师卢植、师叔(伯)郑玄、师兄公孙瓒都为他提供了不小助力。刘备能成为平原国相(如郡太守),列为一方大员,离不开幽州霸主公孙瓒的庇佑。从社会关系看,刘备的朋友圈里还有陈纪、孔融、陈登、曹操、袁绍这样的“超级大咖”。具体情况可参见下表——

制图:瀛洲海客
在这些人中,郑玄、卢植、陈纪、孔融都是海内知名大儒。卢植平叛黄巾有功,连袁绍都对其礼遇三分;郑玄是经学大佬,其学问之高、名气之大,可让黄巾军纳头便拜;孔融是孔子的嫡系后人,为当世文坛执牛耳者;陈纪出身于颍川大族陈氏,关系四通八达不说,还有个超牛亲爹——陈太丘陈寔。至于公孙瓒、曹操、袁绍等人,也是站在第一梯队的铁腕军阀;就连看似不起眼的陈登,也出身于下邳(徐州治所)豪族陈氏,其为“历世著名”的地方大姓,在徐州地界上拥有很大影响力。

影视剧中的孔融。来源/电视剧《三国演义》截图
刘备与这些“超级大咖”展开密切往来,已证明了他远超常人的交友手段。饶胜文先生指出:“在陶谦死前的一段时间里,刘备与孔融、郑玄、陈纪、陈群等关东硕儒一道,成了徐州牧陶谦的座上宾。在这个硕儒名士的群落里,孔融是穿梭其间的关键人物。”诚然,正是得到诸多大佬的赏识与宣传,刘备才能快速成名于中原。
成名的捷径
东汉时期,常见的成名方式有两种,“匹夫抗愤,处士横议”是一方面,“激扬文字,互相题扶”又是另一方面。前者风险较高,要求士子有正面对抗朝廷的勇气,一着不慎,很容易遭到禁锢乃至杀身之祸;反观后者,成本较低,且有利于自己未来的仕途之路。
曹操15岁初入太学,年少气盛,曾直接陈书灵帝,要求为*党**人代表陈藩、窦武翻案(二人谋诛宦官,事败身死);此举虽让曹操得罪狠了宦官,却收获了其他名士的好感。太尉桥玄惊叹道:“吾见天下名士多矣,未有若君者也!君善自持。吾老矣!愿以妻子为讬。”自此以后,曹操“声名益重”,后又得许劭点评,声名大壮,从一介“赘阉遗丑”摇身一变成了清流。
彼时,汝南许劭、许靖二人主办的“月旦评”,正是当时最负盛名的人物品评大会。才子若得许邵好评,便能立即身价倍增。这种看似“不着调”的活动之所以会“爆火”,得益于汉代的察举制。其主要内容是:郡国举孝廉,州举茂才,加之贤良文学,皆有一个共同特点:即注重应举者的德行、孝义之名,兼顾才学。简言之,有名气的人、名气大的人,会得到朝廷乃至全社会的认同,进而更容易入仕。

影视剧中“月旦评”场面。来源/电视剧《军师联盟》截图
一些人的名声是逐渐积累的,他们有德行、守孝义,后经周围人的传播,慢慢得到地方长官的认同。但对另一些人来说,成名也可以走捷径。他们或出身世家大族、或拥有广阔交游,可以轻易接触到许多成名已久的“前辈”。而当时的社会舆论,也正是掌握在这些人手中的。纵观汉末三国时代的成名人物,绝大多数都是通过“前辈”的介绍,方才跻身于“名士圈子”当中,并成为他们的接班人。
如果说,桥玄是曹操的领路人,那么孔融的领路人就是李膺、诸葛亮与庞统的领路人就是庞德公、司马徽。而陈纪、孔融、郑玄等人,自然便是刘备的领路人。刘备成名后,还不忘照顾新人,陈纪之子陈群、袁绍之子袁谭以及司徒袁滂之子袁涣(陈郡袁氏,与袁绍所在的汝南袁氏不是一个家族,衣冠南渡后成为顶级门阀之一),皆为其所举。
可以看到,深谙汉末*场官**规则的刘备,名声自然不会差到哪里。那吕布与之相比,又缺少了哪些条件呢?
二重君主观
刘备的成名之路,吕布是有机会“复刻”的。在与他展开交集的名士中:王允出身于太原王氏,此乃山西大姓;陈宫“少与海内知名之士皆相连结”,人脉广阔;张邈“少以侠闻,士多归之”,是袁绍、曹操当年的老大哥。倘若吕布能得到这些名士的倾心相重,还会愁前方无路可走吗?
但事实上,尽管王允、陈宫表面上客客气气,但他们对吕布始终都是利用,而非托付。陈宫劝说张邈奉迎吕布时说道:“今州军(即曹操)东征,其处空虚,吕布壮士,善战无前,若权迎之,共牧兖州,观天下形势,俟时事之变通,此亦纵横之一时也。”对此,方诗铭先生指出:“陈宫对吕布是轻视的,仅将他当作一名‘壮士’使用,陈宫说词中一个‘权’字,就可以清楚地说明这一点。”同理,王允“以布州里壮健,厚接纳之”,也只是看上了他的“勇而无谋”。那么,吕布为何就不能如刘备这样,得到中原名士的信赖呢?

影视剧中的陈宫。来源/电视剧《三国演义》截图
诚如刘备对曹操所言:“明公不见布之事丁建阳及董太师乎!”由此可见,这还是与吕布早年的“跳槽”经历有关。但需要指出的是:吕布杀董卓,倒是情有可原;可他见利忘义杀害丁原,却万万不能“洗白”。这种行为,其实已严重触犯了中原*场官**上的*规则潜**:即故吏与恩主之间的“君臣”关系,不容挑战。
钱穆先生曾提出“两重君主观”的概念,并指出:“地方察举权任太守,无客观标准,因此易于结私,一面是权门请托,一面是故旧报恩。因郡吏由太守自辟,故郡吏对太守,其名分亦自如君臣。”如果再将这种关系进一步扩大,可知门生与举主、故吏与府主、部曲(私兵)与故主都是一种颇为牢固而又严密的依附关系。
在有些情况下,这种“第二重君臣关系”尤甚于传统的君臣之交。按崔寔《政论》:“州郡记,如霹雳;得诏书,但挂壁。”在州郡乡里之间,地方长官犹如真正的“君”,其府内掾吏也更倾向于他们,而非远在中央触不可及的天子。这倒像14世纪法国“封君封臣制”下的某个原则:“我的附庸的附庸,不是我的附庸。”
及至汉末,袁绍、袁术之所以能在关东联军中垄断盟主大权,便得益于这种另类的“君臣关系”。与“四世三公”相比,“门生故吏遍布天下”才更能证明汝南袁氏的可怕影响力。渤海郡太守袁绍,如何能不费一兵一卒,便叫其顶头上司——冀州牧韩馥乖乖交出“天下之重资”的冀州呢?只因韩馥便曾为袁氏故吏,是袁氏家族的“属臣”,他无法挑战这个“*规则潜**”,只能被动接受这一切。
也不怪韩馥忌惮,前一个试图打破这层束缚的人,哪怕他是权倾朝野的董卓,也沦为了关东军阀的公敌。据《三国志·董卓传》注引《吴书》记载:“并州刺史段颎荐卓公府,司徒袁隗辟为掾。”董卓是袁隗(袁绍叔)故吏,但他却在掌权后杀死了袁隗;吕布是丁原故吏,但他也杀害了自己的恩主。此二者,屡屡挑战世家大族赖以维系自身地位的核心规则,这无疑触犯到了他们的底线。这些人,掌控着社会风评与舆论导向,面对董卓、吕布的挑衅行为,他们自然要不遗余力地进行打击。更何况,董卓、吕布的恶行也的确违背了儒家的纲常伦理体系,由不得他们再有机会“洗白”自己。
是以,吕布纵使得到了汉献帝的承认,但他的名声还是会越来越差;反观刘备,却未曾逾越过这条红线。他与几任“前老板”的合作,都是以“入股”形式来保持自己相对独立的藩属地位,而非直接被“并购”。当然,刘备离开公孙瓒与曹操,还须另当别论。
刘备的人设
从阵营来看,汉末三国大概可分为三个时期。首先是“二袁相争”时期,袁绍、袁术分别主导了一个军事联盟,互相倾轧;其次,是曹操“奉天子以令不臣”与“反曹联盟”的对抗;最后,则是魏、蜀、吴三足鼎立时期。
据《后汉书·袁术传》记载:“(绍、术)乃各外交*党**援,以相图谋,术结公孙瓒,而绍连刘表。”又据《三国志·武帝纪》记载:“袁术与绍有隙。术求援于公孙瓒,瓒使刘备屯高唐,单经屯平原,陶谦屯发干,以逼绍。太祖与绍会击,皆破之。(初平)四年春,(曹操)军鄄城。荆州牧刘表断术粮道,术引军入陈留,屯封丘,黑山余贼及于夫罗等佐之。”

影视剧中的袁术。来源/电视剧《三国演义》截图
自董卓退守长安后,关东群雄围绕“二袁之争”展开了一场场交锋。兖州曹操、荆州刘表与青州臧洪(后迁为东郡太守)是冀州袁绍的坚实拥簇;而幽州公孙瓒、徐州陶谦、黑山军张燕与南匈奴于夫罗等势力,则与淮南袁术一致对外。可以看到,刘备、陶谦、公孙瓒是身处同一阵营中的。又按《三国志·先主传》:“袁绍攻公孙瓒,先主与田楷东屯齐。曹公征徐州,徐州牧陶谦遣使告急于田楷,楷与先主俱救之。”刘备离开公孙瓒,是打着救援陶谦的幌子,相当于“同盟内部的借调行为”。赤壁之战期间,周瑜也曾向刘备借用过张飞;不同的是,张飞对刘备忠心耿耿,而刘备却是一去不回。
陶谦病死后,刘备在孔融、糜竺、陈登等人的支持下自立为徐州牧。此前,刘备曾打算把徐州让给“盟主”袁术;但陈登、孔融都表示反对,并为他争取到了袁绍的支持。这便意味着,刘备此时已直接倒向了袁曹联盟。所以,他日后行走的轨迹,就是沿着曹操、袁绍、刘表这条线走的。
值此期间,刘备的“人设”第一次发生改变:陶谦、公孙瓒以军功起家,是典型的边地武人;袁术好飞鹰走狗,以侠气闻,带领的也是“武人联盟”;反观袁绍、曹、刘阵营,则是标准的“名士联盟”。刘备曾在平原国大行恩德,渐有仁义之名,已初步具备了名士风范;到了徐州后,他又得孔融、陈纪、郑玄题扶,迅速成名,由先前的“边地武人”转变为了“名士联盟”中的一员。
只是,以袁术为首的“武人联盟”垮台后,袁绍、曹操也免不了刀兵相向。在二人之间,刘备最终选择了袁绍,可他为何能毫无顾忌地背叛曹操呢?除了刘备此前积累的人脉关系外,也与刘备“人设”的第二次转变有关。
在许都时,刘备秘密参与了“衣带诏”计划,外戚董承以天子诏令为由,拉拢了一批朝臣,密谋诛曹;但还未来得及实施,便彻底宣告失败,董承等人也悉数被诛。于是乎,刘备便成了“衣带诏”事件的唯一幸存者,加之汉室后裔的身份,刘备便当仁不让地成了“反曹联盟”中的先锋人物。

影视剧中,汉献帝将衣带诏交给董承。来源/电视剧《三国演义》截图
当时,曹操“奉天子以令不臣”,在政治上占据高位、在名义上占据大义;跟他作对,就是跟朝廷作对、跟天子作对。在“人心思汉”的环境下,这种手段起到了绝佳效果。在此情形之下,袁绍、刘表以及后来的孙权想要与曹操正面为敌,便需要拉拢刘备,借助其“反曹先锋”的“人设”来抵抗曹操的“奉天子以令不臣”。如此一来,刘备的名声又怎会不好呢?他的几任“老板”,也乐意用一些赞美之词形容刘备。查同时代非蜀汉阵营人物对他的评价,亦可见一斑:

制图:瀛洲海客
值得一提的是,这种“碰瓷手段”,一直到刘备称帝、诸葛亮北伐时还在使用。诚如丞相大人在《出师表》中所言:“当奖率三军,北定中原,庶竭驽钝,攘除奸凶,兴复汉室,还于旧都。此臣所以报先帝,而忠陛下之职分也。”
小结
及至后世,刘备的名声越来越好,吕布却越来越差,这还与“蜀汉正统论”的发展有关。
众所周知,西晋得国祚于曹魏,为宣扬其正统地位,故而尊曹魏为正统。然魏晋以降,却有不少人为搬出了“帝蜀寇魏”论,试图以蜀汉为正朔。东晋史家习凿齿作《汉晋春秋》,尊蜀汉为正统;南宋时,朝廷偏安一隅;以朱熹为首的士大夫对蜀汉的遭遇感同身受,遂再次搬出“帝蜀寇魏”论,于是“拥刘贬曹”的思想倾向成为社会主流;及至元末,汉人居危,日益思汉,小说《三国演义》横空出世,蜀汉阵营的全体人员集体被套上一层厚厚“滤镜”。昔日有“枭雄”“人杰”之姿的刘备,也被塑造成了一代仁君。

来源/电视剧《三国》截图
至此,刘备的“好好先生”形象臻至巅峰;反观与刘备为敌的曹操、吕布等人,统统被贬为奸诈小人。就连盟友孙权,因其背刺关羽,也被描绘为白脸,成了两面三刀的代名词。再往后,刘备的形象虽曾有所回落,但在“智绝”诸葛亮与“义绝”关羽的衬托下,他依旧是一代明君与白手起家的逆袭典范。
诸葛亮是“千古名相”,关羽是一代“武圣”,二人的“粉丝”遍布海内外。身为他们的主公,尽管刘备的“跳槽”经历确实有不光彩之处,但人们还是选择性地将其忽略。至于吕布,却被一贬再贬。时至今日,他还戴着“三姓家奴”的帽子,沦为大众调侃、揶揄乃至嘲讽的对象。
主要参考资料:
1、陈寿撰,裴松之注《三国志》,北京:中华书局,1982
2、范晔撰,李贤注《后汉书》,北京:中华书局,1982
3、方诗铭:《三国人物散论》,上海:上海古籍出版社,2000
4、钱穆:《国史大纲》,上海:商务印书馆,2010
5、唐长孺:《魏晋南北朝史论丛》,上海,商务印书馆,2010
6、张嘉纯:《蜀汉知人群体研究》,台北:花木兰文化出版社,2015
7、饶胜文:《大汉帝国在巴蜀:蜀汉天命的振扬与沉坠》,北京:中国文史出版社,2016
8、杨小平:《三国志研究史》,成都:四川大学出版社,2020
9、孙生:《汉魏政治风云与士人的生命忧患》,上海:上海古籍出版社,2021
文:瀛洲海客(此笔名语出李白诗:“海客谈瀛洲,烟涛微茫信难求。”所谓“瀛洲”,即传说中的东海仙山。笔者奉史料为圭臬,虽不求标新立异、博人眼球,但也有脑洞大开、另辟蹊径,只为探寻掩埋在历史碎片中的吉光片羽、雪泥鸿爪。)
PS:欢迎各位大佬留言私信赐教!