最近这两天#网易#游戏可谓是风头十足,前有二次上市割韭菜,后有修改用户协议,玩家变成打工者。

在2020年5月28日,网易即将赴港二次上市,前3日招股认购可谓是非常的火热,保证金的额度高达859亿港元,相当于认购金额的131.5倍。
网易的游戏业务在近年来表现整体向好,已经连续八个季度游戏收入过百亿。未来的游戏行业发展确实较好。
这也许网易与玩家之间正面刚的底气吧!

网易游戏这次沦为众矢之的,主要的爆发点还是在网易修改协议造成的,网易修改后的协议明确表示,游戏账户里面的虚拟物品,包括不限于角色、资源、道具、等等的所有权都属于网易公司。
网易游戏众矢之的原因一:

就是在玩网易游戏,给游戏充值,买皮肤,买道具,买资源等等一些操作,最后的账号的归属权是属于网易的。就好比外面租房子一样,你不管把租来的房子装修得如何如何的漂亮,如果不租了,房子还是属于原来的房东一样。
网易游戏众矢之的原因二:

网易为了好看的财报已经不是第一次这样与玩家背道而驰了,就好比前两天网易的UU加速器联动暴雪的《守望先锋》的活动,使用电脑版本的UU加速器玩游戏,累计加速时长超过24小时以上,就可以在相关的活动页面领取一份《守望先锋》的畅玩版或典藏版升级包。
消息已公布,白嫖军团整装待命,即刻向UU加速器的《守望先锋》阵地出发。白嫖军团犹如蝗虫过境,寸草不生,直接导致UU加速器的崩溃。UU加速器直接削减的玩家的福利。

玩家们对网易修改协议的抗议,作为弱势的乙方,只能采取简单“开发票”的方式进行维权。
然而在正常人眼中认为开发票是正常事件的时候,玩家们却要承受网易的再一次打击。
有不少网友表示,在网易游戏提出开发票的需求后,没过多久,自己的账号就被封号了。
网易游戏众矢之的原因三:

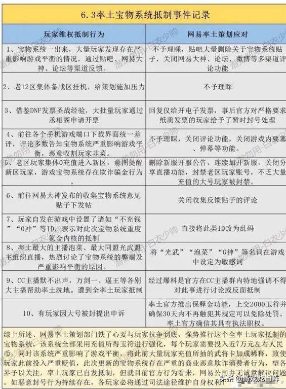
网易游戏最近比较火的一款游戏,叫率土之滨,至6月3日上线了宝物系统破坏游戏平衡的操作引发了大批量玩家不满。本来版本更新迭代,推出新的内容、玩法,就是厂商维持游戏长线运营的正常操作,但问题在于新的“宝物系统”损害了众多玩家利益,甚至改变了率土的游戏基调。

在宝物系统之前,率土之滨一直是一款以策略和平衡性获取了万千玩家的喜爱,在这里平民玩家VS氪金大佬的队伍,也是有机会反败为胜的,就在再不济也能让氪金大佬掉一层皮。不过这样的游戏平衡就这样被宝物系统给打破了。

最有想说的是,如今国内的游戏让用户氪金的态度,就好比三天没吃饭,看到一个大鸡腿的样子,恨不得马上把玩家的钱都收光。这些游戏商肆意消费玩家的行为,作为弱势一方并不能做什么,玩家没有主动权,就只有打打嘴炮,官方客服投诉,等等。其实玩家内心希望事情有效解决。假如不这样做,玩家还能怎么做呢?
游戏里面的道具,资源都是自己花时间花钱挣来的,到最后还是别人的东西,我想你是不会甘心的。
网易对玩家的如此态度,不知道此次事件的最终结果又是如何。
对此大家有何看法,欢迎在下方留言讨论。
喜欢游戏龙门阵的,记得点赞+关注+分享