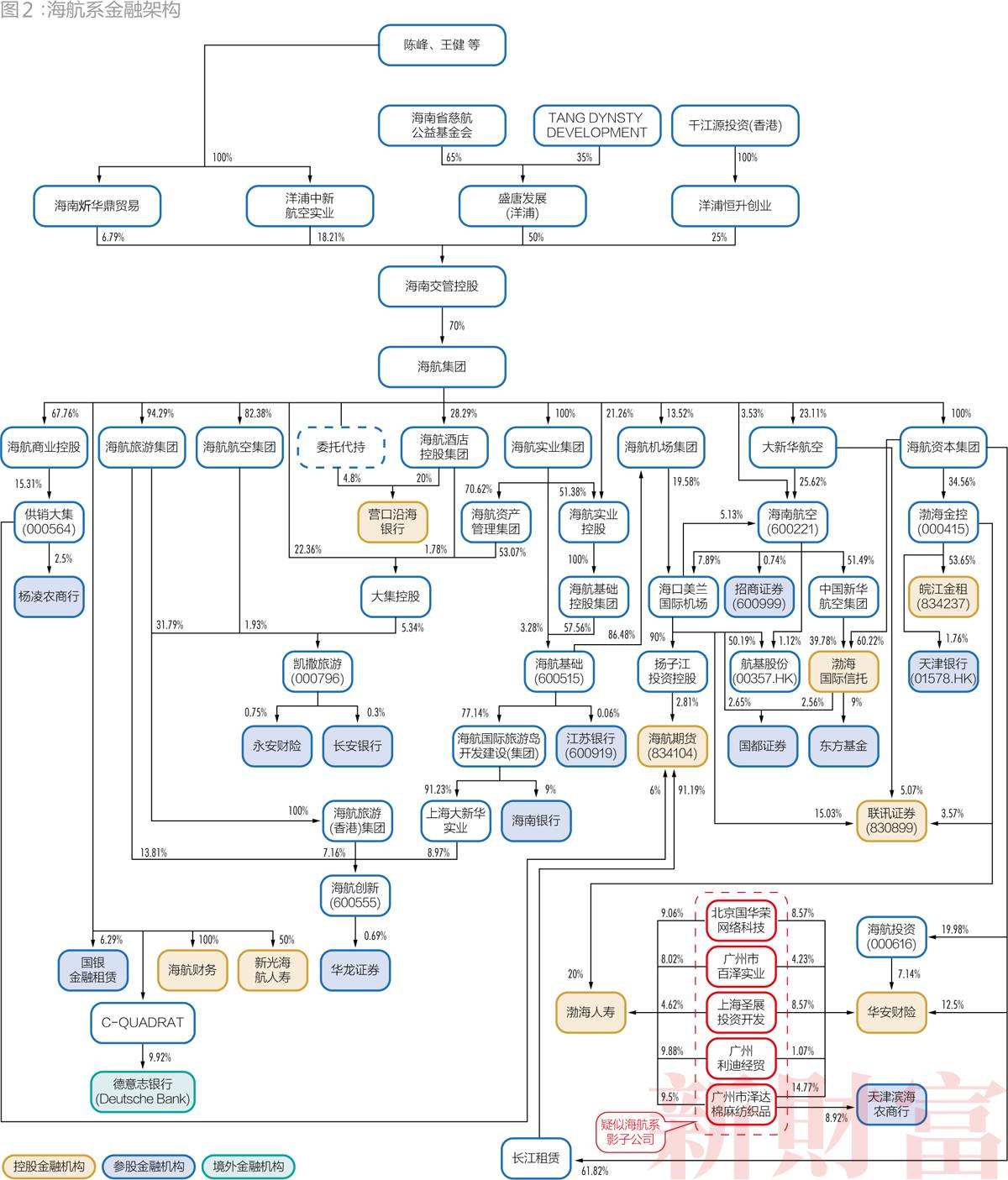
海航集团被接管?
2月29号,海南省政府牵头成立联合工作组,全面协助、全力推进海航集团风险处置工作。这也意味着,苦苦挣扎了两年的海航集团还是被迫债务重组。
截至2019年6月,海航集团总资产9806亿元,总负债7067亿元,资产负债率72%。海航集团旗下参控股航空公司14家,参与管理及合作机场16家,机队规模近900架。
海航集团能在短短的20多年时间里,膨胀到近万亿总资产的规模,玩的就是不断的资产抵押,*款贷**,并购,吹大泡沫。
这样高负债、高杠杆,大并购的模式,一旦遇上去杠杆,信贷紧缩,必然会陷入危机。这也是为啥当时万达宁愿折上折,也要把文旅项目和几十个酒店卖给融创和富力。

中民投债务危机
中民投由59家知名民营企业,于2014年共同发起成立,注册资本高达500亿元。
成立当年中民投就以248亿元总价,拿下上海董家渡地块,创造了当时中国“新地王”,中民投也借此“地王”一战成名。
一路跑马圈地,涉足新能源、金融、房地产、建筑工业化、海外投资等多个领域。
仅仅4年时间,在中民投“*跃进大**”式发展过程中,其资产总规模从300多亿元,迅速膨胀至3000亿元。负债率也由149亿元激增至超过2300亿元,资产负债率接近75%。
中民投以债扩张、大肆并购的模式,也为这艘巨舰日后撞向冰山埋下了伏笔。
中信国安债务危机
中信国安集团原为中信集团旗下子公司。2014年,5家民企以80亿元拿下其79%的股份,股权变更频繁的背后,实际控制人成谜。
混改完成后,中信国安集团开始快速扩张,先后布局了金融、信息网络、能源、文化等诸多产业,控股了多家上市公司。多年“扩张”之后,目前已是总资产2000多亿的巨无霸。
快速扩张的同时负债高企。仅2018年负债就超过1782亿元,负债率超过80%。
一份名为《关于恳请中国银行保险监督管理委员会协调解决中信国安集团有限公司重组过程中有关问题的函》的文件曝光,这也代表着中信国安流动性危机已经大到自己无法解决,需要由中信集团求助银保监会。
成也资本,败也资本。这种高负债,高杠杆,大并购式的粗方式扩张,虽然看起来很强壮,实际上只是虚胖而已。市场是残酷的,一旦退潮,才会发现哪些巨人在裸泳。
著名的财经专家*咸平郎**教授,总结了香港的四大地产商控制风险的法宝:第一,大量的现金储存;第二,低资本负债比例;第三,互补的行业选择。这就是经历过数次经济萧条的人,