来源:群邑
报告全面复盘了今年电商营销新趋势、主要类目排行榜,并聚焦新形势下的电商营销变化,重点分析天猫、京东和抖音等平台玩法,为品牌在各电商平台的增长提供了实用建议和营销指南。
大纲目录
1、618概述
电商618销售亮点
2、特别的618
各电商平台保供抗疫
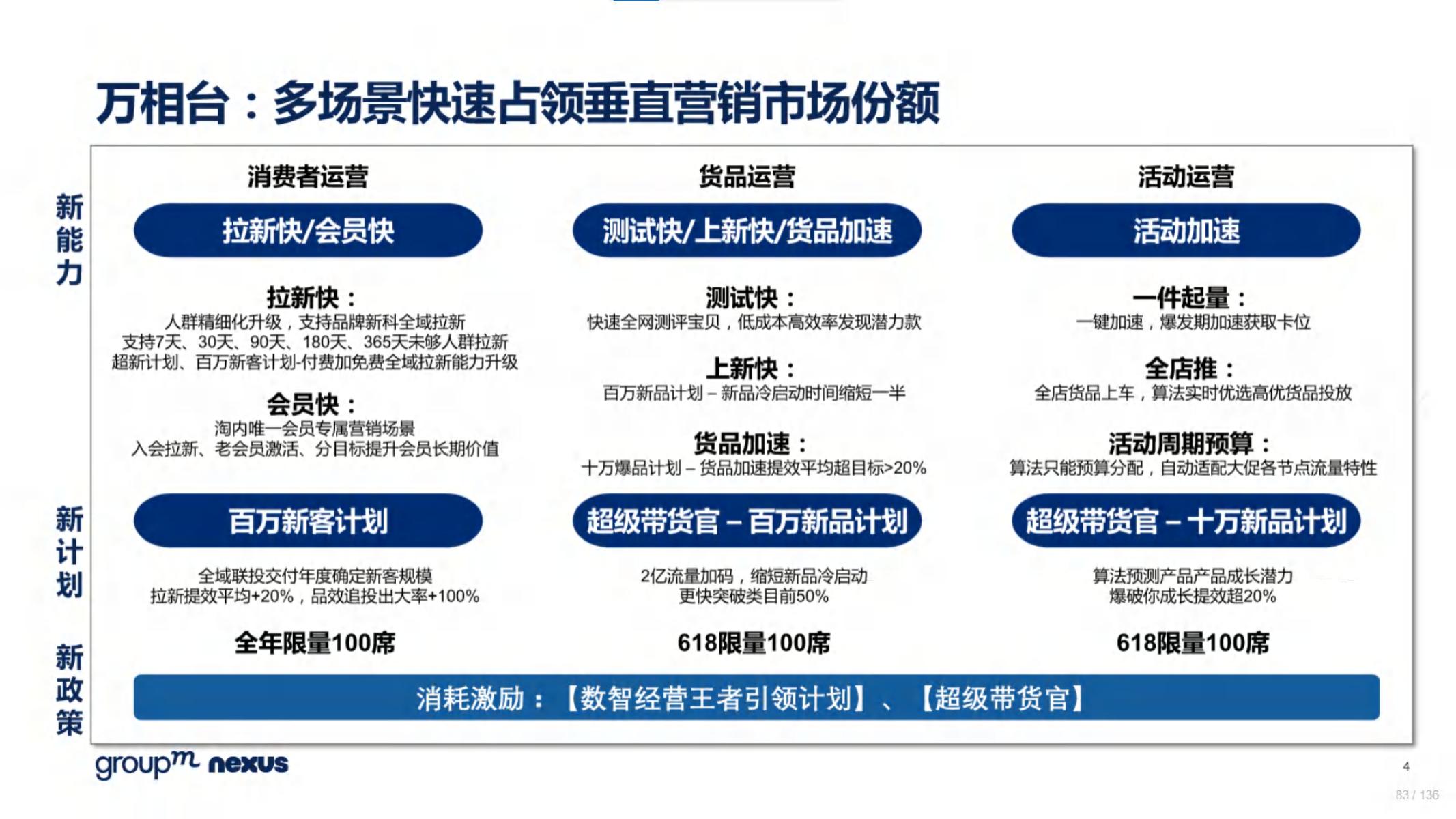
3、平台玩法趋势
解码年中大促爆发之术
4、品牌营销之道
品牌在各电商生态的全域营销攻略
【完整版领取方式见文末】




































































































































完整版领取方式
该份报告共137页
如果您觉得这份资料对您有帮助
希望获取完整的电子版内容参考学习
您可以关注+评论+转发
然后私信我:报告