
skrskr,温江又有喜讯传出!
近日,@市城管委 通报了全市城郊结合部环境治理攻坚行动情况
并公布成都市2018上半年环境治理排名
温江又一次走到最前面,勇夺红旗奖

城市环境洁净、空气清新、鸟语花香
“公园城市”又一次得到印证
不晓得又有好多人,想来温江过向往的生活呢?

图@马异
8月1日,@区教育局 发布消息
温江3所学校招聘各学科教师
有120个岗位
-
成都市温江区光华实验中学校
-
成都市温江区鹏程小学校
-
成都市温江区政通小学校
这是温江首批实行“两自一包”办学模式改革试点的公办学校(管理自主、教师自聘、经费包干)。
你愿意当吃螃蟹的人吗?
报名截止8月9日17:00
来温江闻着花香上班,迎着微风下班吧

报名通道
如果你是2018年7月31日前的应届高校毕业生
社会在职、非在职人员
取得国家承认学历的毕业证、学位证等
就可以报名

符合条件,请发送电子邮件报名
点击下图*载下**“报名表”
邮件主题命名:姓名+应聘岗位
发送到学校指定邮箱就可以了~

填报材料需真实、准确
报名邮箱
成都市温江区光华实验中学校
邮箱地址342907591@qq.com
联系电话:13183846068
成都市温江区鹏程小学校
邮箱地址347419512@qq.com
联系电话:13708023293、18161200687
成都市温江区政通小学校
邮箱地址378467101@qq.com
联系电话:15828623851、13881872221
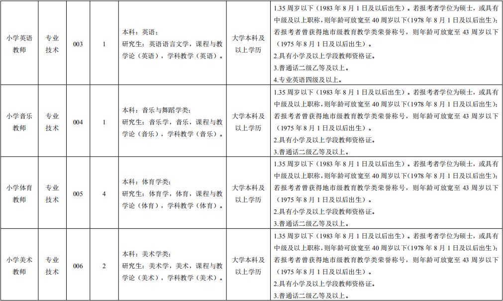
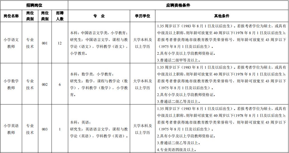
哪个岗位是你的菜?
有小学、初中各学科教师和学校会计岗位
想清楚,应聘人员限报一个岗位哦!

成都市温江区光华实验中学校(36名)

成都市温江区鹏程小学校(55名)

成都市温江区政通小学校(29名)

报名后还要做什么?
还要参加现场资格审查
8月10日(8:30—12:00,13:00—18:00)
本人到温江中学实验学校参加资格审查

下面是你要带东西的清单
↓↓↓
(必带)
《报名表》1份;有效《居民身份证》原件和复印件1份;学历学位证书原件和复印件1份;教师资格证书原件和复印件1份;普通话水平等级证书原件和复印件1份。
(选带)
应聘初中英语教师岗,需提供专业英语等级证书原件和复印件1份;各种职称、曾获得地市级教育教学类荣誉称号的证书原件和复印件1份。
资格审查合格后,将进行综合考核
包括了现场答辩及岗位专业技能测试
和无学生试讲

当你成为温江一员可爱的园丁后
福利待遇按温江同层次公办学校编制内教职工
当年年平均收入考核发放教职工工资和绩效
并购买社保,和缴纳住房公积金

倒计时开始啦,赶快报名吧!
崭新的讲台、可爱的学生都准备好啦~
【今日话题】
如果你是老师
你更倾向严肃派or亲和派?
你的小心心等于小金5毛工资。