今天和大家分享一个有趣的故事,看一个重庆路桥的股:

近一个月涨幅巨大
原本不死不活的重庆路桥这一个月来,吃药了,喝酒了,不一样了[为什么]为啥呢,没有啥是平白无故,今天出了结果:

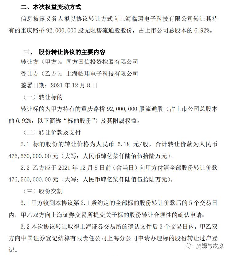
同方国信进行股权转让,价格是继续 溢价20% ,按照5.18元的价格收购国信6.92%的持股,一家三年来基本不死不活无人问津的公司,为啥上海临珺电子科技有限公司在溢价这么多的情况下收购呢?
他说是“出于价值投资需求而做出的安排”[不屑]我读书少,见识短,别骗我[尴尬]那么多好东西,为啥偏偏看上重庆路桥?

我们来看看上海临珺的股东是谁:上海临芯投资管理有限公司,从名字上你猜这家公司是做啥投资的-芯片吧?
没错Bingo,你猜对了!


一家活跃在集成电路领域投资的公司,投了一家路桥公司:
重庆路桥是一家主要经营维护、管理,桥梁道路基础设施建设、维护和经营管理等业务的公司,是重庆重点市政建设单位,以城市建设与路桥收费为主营业务,独特的地域垄断优势使其近几年一直保持业绩的稳定增长.公司负责嘉陵江牛角沱大桥、嘉陵江石门大桥、长江石板坡大桥,以及南山旅游公路"三桥两路"的收和维护管理.目前,公司巨资修建重庆嘉华嘉陵江大桥,未来将成为公司重要的路桥收费来源。公司拥有路桥收费特许经营权、独特的BOT经营模式。
未来上海临珺还会继续做什么?继续增持超过1%,但不超过7%:

那位同方国信呢,继续坚持清仓减持剩下的不超过7%(这意思就是还是上海临珺接盘了):

我们分析下: 一家做芯片投资的公司收了一家路桥公司的股权,说是出于价值投资需求而做出的安排,而且未来很可能继续接盘对手的6.97%的股份,而且还是高溢价收购,这是人傻钱多吗?我看是此地无银三百两,各取所需!四川路桥都搞上锂资源了,重庆路桥也不甘示弱哟!
我读书少,别骗我 [斜眼]
