掌上春城讯 近日,云南民族大学附属高级中学发布2023年招聘公告,招聘教学人员8人,购买年薪12—20万;教勤人员5人,年薪12-15万,皆购买五险一金。详情如下:
云南民族大学
附属高级中学
2023年招聘公告
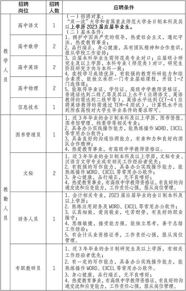
一、招聘岗位

二、招聘原则
坚持“公开、公正、公平”的原则,择优录取。
三、招聘程序
(一)发布信息
招聘信息通过云南民族大学附属中学官方网站(www.ynmdfz.net)、微信公众号及相关媒体面向社会公开发布。
(二)报名
1.报名时间:2023年5月5日—2023年5月23日,上午8:00—11:30,下午2:30—5:30。
2.求职材料准备要求
应聘者按照我校的招聘条件及要求制作求职材料(求职材料顺序为:①报名表、②亲笔书写的自荐书、③个人简历和身份证、④专业成绩单、⑤毕业证和学位证、教师资格证⑥普通话证⑦计算机等级证书、⑧英语等级证、⑨荣誉证书等扫描件,所有证件均要求准备原件以备后期审核),应届毕业生:求职材料第一页为《云南民族大学附属高级中学2023年应届毕业生招聘报名表》(见附表或到民大附中网站*载下**),并将求职材料按顺序整理汇总生成一个Word或Pdf文档,以“姓名+应聘岗位”的形式命名。
应聘者填写云南民族大学附属高级中学2023年应届毕业生招聘登记表,以“姓名+应聘岗位”的形式命名。
3. 报名方法:
(1)网络报名方法:5月5日—5月23日为网络报名时间,求职者按“求职材料准备要求”,将准备好的求职材料文件、登记表一并发送至邮箱610866305@qq.com,邮件主题命名为“姓名+应聘岗位+应届毕业生”,审核通过后学校将电话通知本人。
(2)现场报名:5月20日—5月21日为现场报名时间,周末(节假日)正常报名。
报名地点:云南民族大学附属高级中学莲花池正街一心堂旁办公室。应聘者按照我校的招聘条件及求职材料准备要求,持自己制作的求职材料到报名点报名(也可请他人代为报名)。材料审核通过后学校将电话通知本人。
4. 不接受电话报名,所投个人简历材料不予退还。
5. 如实填写个人相关信息,如弄虚作假,取消应聘资格。
6. 违反国家政策法规,受过*党**纪、行政处分或被追究刑事责任的,不得报名。
(三)资格审核
根据毕业生提交的个人简历,结合学校对教师岗位的具体要求,筛选符合学校需求的相应学科毕业生参加考核。
(四)考核
1.考核时间
2023年5月27日-28日
2.考核方式
以笔试、面试、微课为主。
(五)录用
毕业生与学校签订就业意向协议后,学校将通知其在相应时间到指定医院按照公务员录用体检标准进行体检,体检合格后学校与毕业生正式签订就业协议书。
四、福利待遇
(一)教学人员福利待遇:
1. 工资待遇:年薪12—20万。
2. 合同制教师与在职在编教师同工同酬,购买五险一金,人事关系由云南省人才服务中心代理。
3. 学校为受聘教师提供临时性周转宿舍。
(二)教勤人员福利待遇:
1.工资待遇:首次劳动合同期1年(试用期1个月),合同期内每月6000元(含五险);1年劳动合同到期后,考核合格续签劳动合同,续签劳动合同的工资待遇按照《云南民族大学附属高级中学薪酬发放方案》发放,年薪12-15万,购买五险一金。
2.在校工作期间享受学校相关福利。
五、其他事项
(一)云南民族大学附属高级中学2023年教师招聘工作在云南民族大学纪检、监察、人事等部门的监督指导下完成。
(二)联系电话:0871-65846699
(三)网站:www.ynmdfz.net
(四)地址:昆明市五华区一二一大街134号云南民族大学附属高级中学
(五)本公告未尽事宜由云南民族大学附属高级中学负责解释。
掌上春城记者:李冬雨
责编:张曦
编审:吴晨萍
终审:周健军