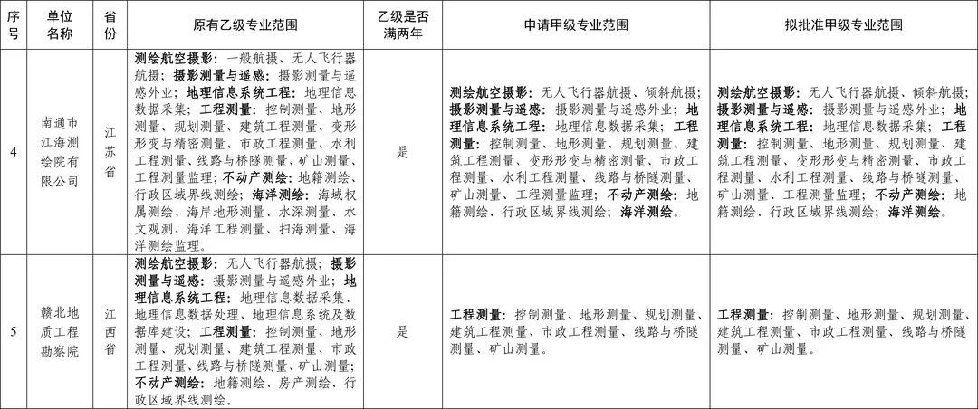
根据《中华人民共和国测绘法》和《测绘资质管理规定》《测绘资质分级标准》(国测管发〔2014〕31号),我部对中测新宇(北京)信息科技有限公司、石家庄石房房产测绘所、内蒙古众鑫安国土技术有限公司、南通市江海测绘院有限公司、赣北地质工程勘察院、中国建筑材料工业地质勘查中心湖南总队、广东维正科技有限公司、中国电建集团成都勘测设计研究院有限公司、辽宁省有色地质一○一队有限责任公司、丰图科技(深圳)有限公司等10家单位的甲级测绘资质申请进行了审查,现将审查意见予以公示。公示时间为:2019年11月12日至2019年11月18日。
公示期内,任何单位、个人对公示结果有异议,均可向我部国土测绘司反映。单位反映情况需加盖公章,个人反映情况要签署真实姓名,并留下联系电话、地址、邮政编码。
本批次批准为甲级测绘资质的单位,公众可在自然资源部网站(http://zwfw.ch.mnr.gov.cn/search/zzdw)查阅。
联系地址:北京市西城区阜内大街64号自然资源部国土测绘司测绘管理处
邮政编码:100812
联系电话:010-66558743,66557079
传 真:010-66558743
电子邮箱:chzz@mail.mnr.gov.cn
自然资源部
2019年11月12日

编辑:杜岷
审核:程秀娟
·END·
自然资源部
自然资源部官方微信