雅思成绩有哪些用处呢?我又不出国考雅思干什么?
以前我认为只有出国的同学才需要学雅思,其实不然,雅思的含金量远远高于大家的想象。

高考自主招生的加分项
某同学,20岁,厦门大学大二学生: 本人是英语专业大二学生一枚,说实话能考上厦门大学还是要感谢我妈,在我高二时把我送去学雅思。凭借雅思7分上了心仪大学,可以说是很知足了。偏科严重的我,如果没有雅思成绩都不知道自己现在在哪......
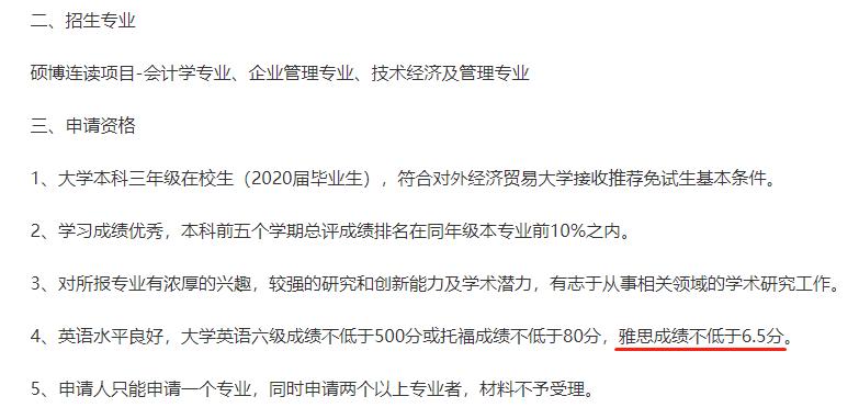
自2015年开始,在很多大学的自主招生过程中,雅思成绩就列为参考条件之一。例如,对外经贸大学在自主招生简章就特别提出,雅思分数较高的学生也可以报名参加该校的自主招生。

有些学校或专业甚至要求提供更高的雅思单科成绩。如北外、厦大、复旦等学校。

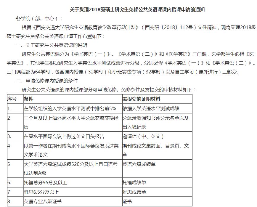
研究生免修
某同学,24岁,北京理工大学研二学生: 我觉得我毕生都无法忘记考研复试,当我拿出我的雅思7.5分成绩单时,面试老师看我的眼神......就在那一刻,我突然明白,之前为雅思吃过的那些苦都是值得的。你付出的每一滴汗水,都去了该去的地方。

以北京师范大学为例, 雅思成绩达到 6.5分以上即可免修英语 :

另外,还有西安交通大学、北京理工大学、中国科学技术大学等高等院校, 如果你达到规定的雅思分数,就可以在研究生阶段申请免修英语。

目前,越来越多的学校推出了公共英语课的免修政策, 一张合格的雅思成绩单,就等同于是一张申请免修的pass卡。

很多选择考研的同学会发现,在复试的时候,对于英语也是有要求的,甚至很多专业有全英文面试,就是为了考察语言能力。
而如果这时有 一份好的雅思成绩 ,那么复试是有一定优势的。
那不少同学又会说:“我可以选择保研啊!”
但是, 保研也会看雅思成绩的 !!
以2020年 上海交通大学媒体与传播学院保研夏令营 为例,英语水平要求是IELTS≥6.0。

对外经贸国际商学院2020保研夏令营:

厦门大学海洋与地球学院2020保研夏令营:
上海交通大学媒体与传播学院2020保研夏令营:

那么等考上研了呢?不要以为雅思就没用了。这时候,英语水平的重要性才体现出来。当你达到了合格的雅思分数,在研究生阶段阅读外国文献时,就会顺利很多。

专项奖学金
某同学,22岁,四川大学大四学生: 说实话我考雅思就是冲着我们学校的专项奖学金去的...就是没想到后来考试的费用都给我报销了,突然发现我们学校是真的壕!!我爱川大啊啊啊!
小编发现,不少大学为了激励学生考雅思,还设立了专项奖学金:
四川大学:
雅思成绩≥7.5即可获得4000元奖学金;
雅思成绩≥7.0即可获得3000元奖学金;
雅思成绩≥6.5即可获得2000元奖学金。
山东大学:
雅思7.0 奖励1000元;
雅思7.5 奖励2000元;
雅思8.0 奖励3000元。
家庭经济困难,雅思不低于6.5,奖励3000元。

出国交流
某同学,23岁,国内某教育机构实习生: 翻相册才发现,其实我的大学生活挺精彩的,参加了不少集体活动,读了很多正能量的书籍,出国做了交换生,甚至还学过一点点高尔夫。还记得那段为了出国咬牙坚持死磕雅思的日子,在我过去的四年里闪闪发光。
目前,越来越多的国内高校与国外的知名院校、科研机构签署了 校际合作协议 。许多高校还为学生出国交流设立奖学金,资助优秀学生参加学校组织的各类国际交流合作项目和相关活动。

留学申请需要长时间的准备,也需要投入很大的精力和金钱。选择在大学期间出国交换学习,不仅可以了解当地风土人情,还能为日后的升学或工作加分。
但大多数国际交流项目在申请时,都要求提供 雅思成绩 ,作为能够独立在国外生活、学习的语言能力证明。

公务员国考
某同学,32岁,某国企员工: 我要以过来人的身份告诫现在还在读书的*弟弟小**小妹妹们,都给我去考雅思!!!现在很多国企和事业单位都要求雅思成绩,你们的姐姐我就是输在了这一项,导致现在三十大几记忆力衰退还要抱起雅思书没日没夜的看(大哭)
有很多同学会想,我毕业以后如果选择直接就业,而不是读研,是不是就不需要雅思成绩了?
图样图森破!在2020年国考中,就有 369个职位要求提供雅思证明 ,其中多数要求雅思成绩在6.5分以上。

如今国家对于公职人员的英语要求越来越高,甚至逐渐成为普遍化要求。
新华社在2019年最新面向社会招聘工作人员(含留学人员)的公告中,对于 雅思成绩 也做出了明确的要求:

不仅是英文采编,连不少 外文采编 也有类似的规定。

你看,没有雅思成绩,你连投递简历的资格都没有...
外企工作机会
某同学,23岁,某外企员工: 嘻嘻,今年春招拿到了外企offer,目前还在试用期,能有惊无险通过笔试面试还是要多亏了我的雅思分数,本来打算今年出国读研,结果因为疫情的影响就改变了计划,好在雅思没白学,找工作一样能用上~
在外企,雅思成绩就是一张漂亮的底牌。当你还在纠结要不要考雅思的时候,别人已经凭借着雅思6.5的成绩拿到了心仪的外企offer。
外企雇佣中国员工也把英语水平作为一个很重要的指标。在相同的条件下,一份不错的 雅思成绩 可比仅有四六级成绩的学生更受外企的青睐。

英语水平是外企的敲门砖,无论是招聘JD还是对简历的要求都是全英文。如果你连岗位描述都看不懂,还怎么进行求职呢?

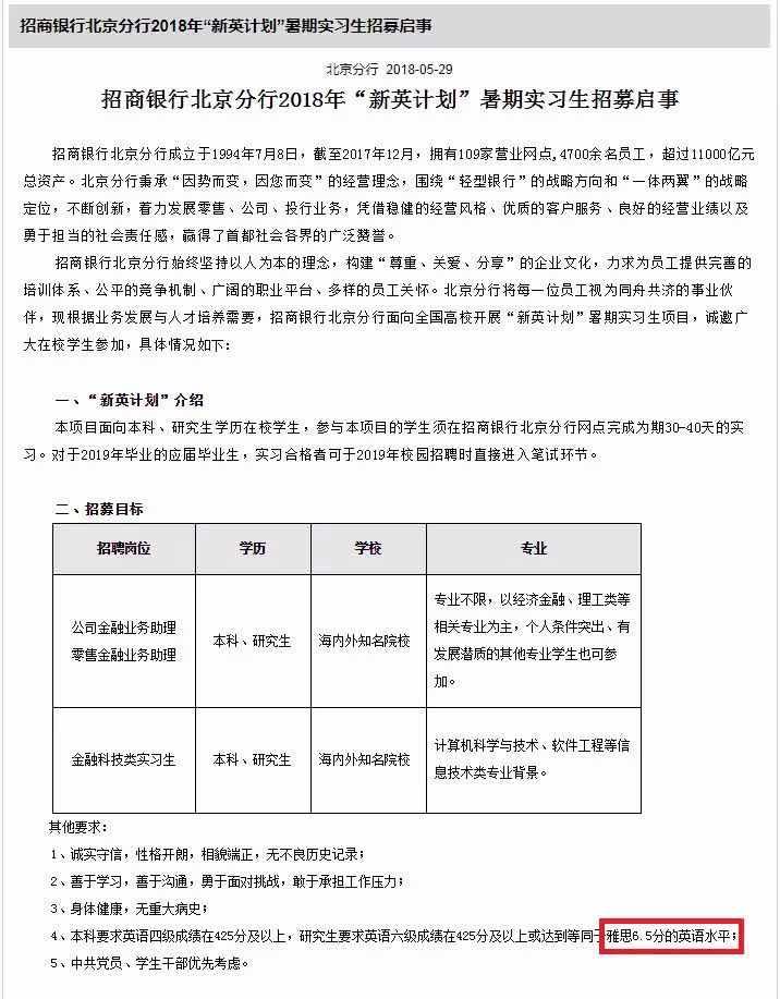
银行工作机会
某同学,25岁,某创业公司员工: 惊天噩耗!我妈还是想让我进银行,于是给我报名了雅思培训班,还督促我在学雅思的同时还要学习金融知识为实习考试做准备,我太难了,我为什么大学的时候没有和寝室里的姐妹一起学雅思?为什么????为什么!!!!
近年来,很多银行包括四大行的一些职位,都对 雅思成绩 有一定的要求了。比如: 中国银行对应的雅思成绩的要求就是不低于6.5分。
就连招商银行北京分行对于 实习生 的要求都必须是 雅思6.5分 的水平:

中国工商银行总行2019年校园招聘要求

在现在这个全球化的时代,英语已经成为一项必备技能,考雅思也不再是留学生的专属。
这个寒假还在观望等待?不如抓紧时间学起来吧!

寒假班来袭更多内容关注【青岛小站教育】