起下城区的教育资源往往被下城区的老母亲们吐槽诟病,地理位置优势尽显,但是教育资源分布情况却难以匹配它的地理优势。
1公办小学
Public primary school 截止2019年下城区公办小学
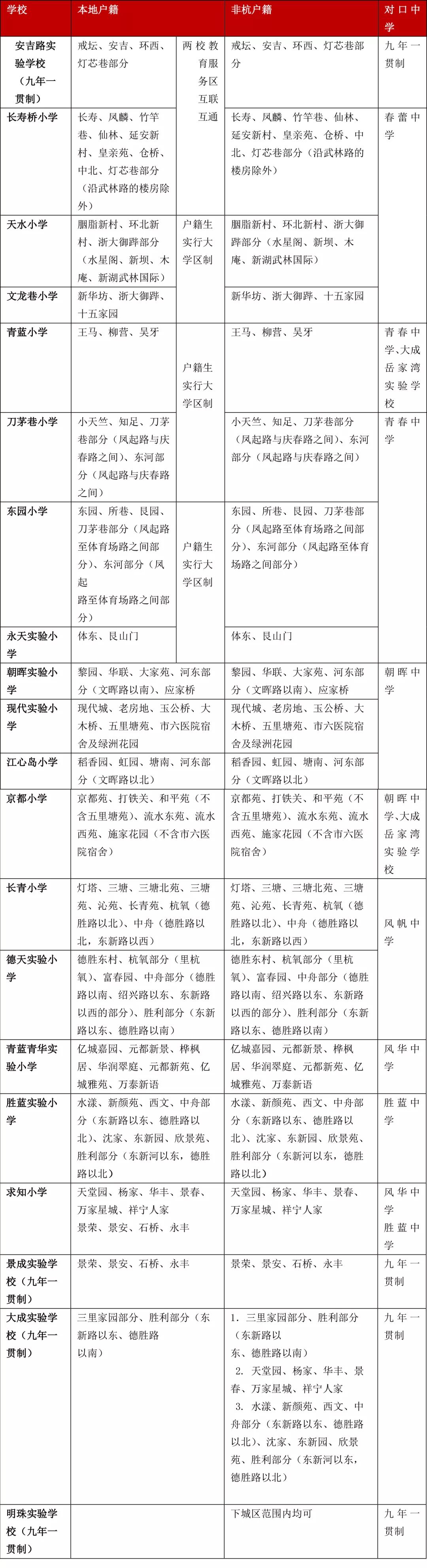
区内共有公办小学21所,其中四所为九年一贯制学校(安吉路实验学校、景成实验学校、大成实验学校、明珠实验学校);
其中2019年新增1 所九年制民办学校学校、1所公办小学。分别是:观成实验学校、长寿桥小学岳帅校区。(其中观成实验学校,由之前的观成中学和长江实验小学体育公园校区合并纳入。)
长寿桥小学

杭州市长寿桥小学于1962年创办。学校现有四个校区:风起校区、长寿校区、孩儿校区、竹竿校区,教学班51个,在校生1500余人。
学校曾先后培养了省特级教师4名,省、市、区教坛新秀,优秀教师60余名。
师资力量:本科69人,大专45人。小学中学高级教师3人,占2%;小学高级教师83人,占60%。

长寿桥小学发展史
校区地址
凤起校区:余官巷9号
长寿校区:孩儿巷234号
孩儿校区:孩儿巷125号
竹竿校区:竹竿巷56号
官方招生咨询电话:56058809
对口学区

就读情况:长寿校区学生需要在3个校区完成1-6年级,一年级是在竹竿巷校区,二三年级是在孩儿巷校区,四五六年级是在长寿校区就读。凤起校区则1-6年级都有。 2019年开设岳帅新校区

岳帅校区地址:东新路以东,江南巷以北;
2018年招生情况:
18年长寿桥跟安吉路属于双学区。
18年长寿桥扩了一个班,有60多人去安吉路。
2019年招生情况
从2019年起,暂停长寿桥小学与安吉路实验学校互联互通的招生政策,长寿桥跟安吉路实验学校取消双学区就读,分别进行招生。
相比18年,长寿桥入学压力会更大,有消息称今年摸底人数有600多,去年500多。
调配学校:文龙巷小学、天水小学
划重点:虽然被调配,但是这两所小学对口直升公办初中和长寿桥小学一样,都是春蕾中学。
据家长反映,学校师资和教学质量在下城区来说还算不错。但是为了尽量满足学区入学需求,每个班级人数较多,基本在50人左右。

长寿桥小学课表展示
安吉路实验学校

杭州市安吉路实验学校创建于1954年,原名杭州市安吉路小学。
1990年在全省率先推行九年一贯学制改革,改名为杭州市安吉路实验学校。原杭州市武林路小学2000年并入安吉路实验学校。
学校地址:下城区武林路255号
咨询电话:0571—85055946
对口学区:戒坛、安吉、环西、灯芯巷部分
2019年招生情况
一表生全部收了 , 还收了部分二表生(之前就有消息称安吉路小学部往年都会尽量解决学区内一表生的入学,18年还招收了部分二表生)
今年跟长寿桥小学取消双学区,入学压力相对减小。
注:入学以“住、户一致”优先原则。学龄儿童户口与父母户口、家庭住房三者一致,均在本学区范围内,优先安排入学。
此外,学校为解决一表生,班额都会超过40人。有家长反映因今年学区二手房转手率高,一套房子经常出现6年内有两个孩子入学。
对于这样的情况,学校可能会推迟录取。尽量保证一套房子6年内解决一个孩子入学。所以购买学区二手房需要注意“六年一学籍”这一情况。
安吉路实验学校是九年一贯制,好处就是省去小升初的择校焦虑,小学部可以直升初中部,但是不能自由选*民择**办初中就读。
青蓝小学

前世今生
说起青蓝小学,可谓是“百年老校”了,1906年(光绪32年),杭州知府世善先生创办了杭州市最早的小学之一----“杭府初等小学堂第二所”,后改名为“仁和县初等小学堂”,“市立域区第九初级小学”,“新桥初等小学”,“市立新桥小学”,“杭州市第三区新桥中心国民学校”。解放后,学校更名为“杭州市下城区第三中心小学”。
2001年9月,“下城区第三中心小学”和“东海小学”、“新华路第二小学”移址合并,命名为“青蓝小学”。2004年10月,“青蓝小学”、“青蓝小学胜蓝分校”、“新华分校”组成了“杭州市青蓝教育集团学校”,同时,学校与浙江教育学院长期合作,另名为“浙江教育学院附属实验小学”。
对口学区

18年招生情况
原计划招7个班,每班45人,后来扩大了班额,班级数量没变,部分二表生有招进去。
整体来看,长青小学在下城区的实力还是处于前列。
现代实验小学

杭州市现代实验小学由原朝晖二区小学、原朝晖六区小学和现代城配套小学构建而成。
招生情况:
入学预警为黄色,学区内适龄户籍儿童人数一表二表生保险,但今年公民统招,报名人数较往年增加,户籍生有可能面临调剂。
学区范围:
现代城、老房地、玉公桥、大木桥、五里塘苑、市六医院宿舍及绿洲花园
下城区公办小学预警信息

预警等级说明:
黄色预警,表示学区内适龄户籍儿童人数介于学区小学常态招生计划数的90%至100%。
红色预警,表示学区内适龄户籍儿童人数达到或超过学区小学常态招生计划数100%。
基本上我们介绍的长寿桥小学、安吉路实验学校、青蓝小学、现代实验小学都属于下城区的热门公办,从上表中也可以看出基本处于黄色及红色预警状态,在购买学区房时,各位家长应该注意。
小学对口直升

2公办初中
Public junior high school 春蕾中学
学校概况

杭州市春蕾中学创办于1995年,是杭州首批创办的国有民办初级中学之一。2010年9月,改为公办初中。
学校获得多项荣誉,如“区文明单位”、“重质量守诚信民办学校”、“省50强优质教学特色单位”等等。
学校地址:杭州市下城区王马巷18号
联系电话:0571-87072431
师资力量
学校师资队伍优良,有省、市级优秀班主任;省、市级教坛新秀,市优秀教师,区学科带头人,教坛名师,教科研之星,占教师总数的25%,高级教师占40%。
社团活动
学校组建了语滴文学社、欣艺美术社、梦幻实验室、魅力英语社、乾乾舌尖文化社、风雅颂剧社、刀韵社、弈林棋社、十色拾社、向阳花小记者团、编织社、加油体育社、柔道社、吉他社、非洲鼓社、无人机社、英语合唱团等二十多个社团,培养能力,濡染情感,展示个性,促进学生多元发展。
小学对口直升

中考成绩
2018年学校毕业生人数248人,其中35名保送生全部被省一级重点普通高中、省一级普通高*特中**色示范学校录取,除去杭外、浙音附中、美院附中国际班、体院等学校提前录取及直升中职学校外,实际参加中考122人,第一批上线117人。
家长评价

家长A
下城区公办中学春蕾是好的,学校氛围也可以,初一没有试验班,现在有些老师是原凤起过来的,但都很负责。你的小孩民办没进的话有的进春蕾已经很好了。
家长B
以前的春蕾如何,我确实也不知道。好老师走没走,也不知道。至于氛围,别的学校如何,我也不知道。春蕾的氛围,我是满意的(不同的人要求肯定不一样)。春蕾的老师,我也是满意的。有的老师负责;有的老师水平高;有的老师耐心。

青春中学
学校概况

杭州市青春中学创办于1968年1月,是杭州集团化程度最高规模最大的初中,也是杭州公办初中中的佼佼者。
前进校区地址:杭州市下城区刀茅巷167号;
珠碧校区地址:杭州市下城区珠碧二弄76号;
师资力量
学校现有36个班级,1300余名学生,在校教职工134人,专任教师122人,其中具有中高级职称的教师占专任教师的94.3%;拥有硕士学位的13人,硕士学位在读2人;有3名获省级荣誉的优秀教师、13名市级教坛新秀、5名市级学科带头人、30余名区教坛新秀及60名的区各星级教师,*党**员教师48人。
对口直升

中考成绩
2018年
初三年级注册学籍生311人,保送生44人(其中前八所重高保送生41人,均以优异成绩录取)。浙江省海军航空实验班录取1人,浙江省音乐学院附属音乐学校录取1人。
参加中考人数126人,其中第一批上线人数87人,包括集中统一招生提前批体育特长生2人。500分及以上学生共有33人。
2017年
2017届毕业生除去保送56人,美院附中录取2人之外,参加中考人数共有182人,中考最高分553分,530分以上16人,500分以上56人,470分以上112人,集中统一招生提前批(特长生、国际班、特色班)12人。
安吉路实验学校
学校概况

杭州市安吉路实验学校坐落于美丽的西子湖畔,创建于1954年,是一所新中国成立后人民政府创办的“对内示范、对外开放”的九年一贯制学校。
学校先后评为浙江省教育系统先进集体、浙江省和谐校园、全国百所名校、全国文明单位等20多个省部级荣誉。1990年在全省率先推行九年一贯学制改革,改名为杭州市安吉路实验学校。
学校地址:下城区安吉路19号
联系电话:0571-85156160
学区划分
戒坛、安吉、环西、灯芯巷部分
中考成绩
2018年学校最高分564分。550分以上9人, 530分以上40人。2018届安吉路毕业生154人,其中23人保送,20人直升,实际参加中考111人(其中预录取前三所特长生3人,前八所1人,国际班11人)。加上保送,预计前三占考生比例15%,前八超50%.看这个成绩在公办学校里还是非常不错的。
景成实验学校
学校概况

杭州市景成实验学校为九年一贯制公办学校,2006年正式创办。
学校位于下城区北景园小区内,分两个校区,占地共100余亩。校园内建筑格局大气,绿化景致和谐。
建有独立的实验楼、教学楼、行政楼、室内运动馆等建筑,拥有标准化教室、科学实验室、美术教室、书法教室、音乐教室、舞蹈教室、计算机教室、微格教室等,配套建设心理辅导室、图书阅览室、研学报告厅、室内运动馆、演播中心等教辅场所。
学校地址:杭州市下城区北景园小区回龙路266号
联系电话:0571-87183301
学区划分
景荣、景安、石桥、永丰(户籍生也可以到求知小学报名)
中考成绩
2018届毕业生中,25名保送生百分之百被省一级重高和特色示范高中录取。除去出国、直升,参加中考84人,其中530分及以上11人;520分及以上19人;465分及以上61人,占比72.6%,即第一批高中录取率。
更多好文推荐
最快10天落户杭州,想买房或者小孩上学的千万别错过
你家娃是几表生?一篇文章讲清楚杭州公办小学录取顺序
2019年杭州公办小学爆表情况和落户时间表,珍藏版