快手闪电购能让用户便捷下单,而且购物车标志显著能快速下单。如果你在想要在快手直播时开启闪电购卖货,那要先成功开通闪电购功能。开通闪电购功能需要满足一定条件,开通功能后你还需了解直播间发布闪电购商品的操作。具体内容我们一起往下看吧。
一、快手闪电购功能准入条件
1、基础准入条件:
严重违规分<=20分;
店铺保证金>=3000元。
2、新增准入条件
已开通闪电购商家需同时满足以下条件,才可继续使用:
闪电购店铺质量评分≥4.3;
闪电购纠纷介入申请率≤0.015;
闪电购商品品质退单申请率≤0.01;
闪电购过去30天违规次数<4。
3、保证金要求:
(1)闪电购功能开通保证金交费标准为3000元,此保证金可与商户已缴纳成功的保证金共用。
(2)平台有权每月根据店铺上个自然月的销售情况,对其保证金进行调整,标准如下表所列及时缴纳:

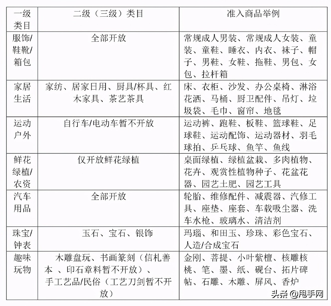
二、闪电购开放类目

三、闪电购开通及发布操作
1、开通闪电购功能
登录快手小店卖家端,在【基本工具】中找到【闪电购】。满足准入条件,点击【立即开通】即可。

2、直播间发布闪电购商品
主播进入快手直播页面,勾选“本场直播我要卖货”,进入直播页面;点击右下角【更多】-【售卖商品】。选择直播时要售卖的商品,在页面点击【一键开启闪电购】;

点击开启后,在主播端页面会出现白色购物车标识,主播对准商品点击购物车可以进行闪电购商品设置,设置完成后点击【开始售卖】即可发布闪电购商品。

【整理编辑/甩手网】