(报告出品方/作者:财通证券,佘炜超)
1 智能电表行业先锋,多年发展积累扎实基础
炬华科技是一家专业从事能源物联网设备研发、生产、销售与服务的高新技术企 业。公司主要业务分为智慧计量与采集系统、智能电力终端及系统、物联网智能 水表、智能配用电产品及系统、智能充电设备、物联网传感器及配件等物联网产 品和综合能源服务解决方案。公司主要服务于国家电网、南方电网及各省网公司 等国内电力用户和非电力用户,目前是国家电网和南方电网主要供应商之一。
1.1 多业务齐头并进,智能电表主要核心
公司 ODM 起家,后自研品牌开启全面布局之路。炬华有限成立于 2006 年,后在 2009 年收购正华电子,利用其先前代工积累的技术优势,加强自主品牌建设。2009 年下半年,国家电网对于电能表的采购模式开始由各省网独立进行过渡为集中规 模采购模式,炬华科技抓住机遇,参与国网的招投标,此后中标份额及金额逐年 增加,2011 年成为用电信息采集系统产品专变终端、集中器、采集器均中标的单 位之一,后续通过并购等手段开始进入智能水表、能源管理系统等领域,通过收 购劳克莱斯(LOGAREX Smart Metering, s.r.o.)积极开拓海外市场,完善各市场布 局。

智慧计量为主要业务,配用电业务占比上升至 10.4%。2021 年,炬华科技智慧计 量与采集系统项目营收占比从 2020 年的 80.9%下降至 2021 年的 74.0%,其业务 主要包括智能电能表(单相表、三相表)和采集设备(采集器、集中器、专变), 而智能配用电产品及系统却从 2020 年的 5.3%增长至 2021 年 10.4%,该部分产品 主要是谐波治理、智能电气、电动汽车充电桩及系统,有望成为公司未来潜在发 力点。智能电力终端及系统、物联网传感器及配件、智能流量仪表及系统几项业 务占比保持稳定。
1.2 股权结构稳定,团队研发能力强劲
团队技术背景强硬,领头人为业内专家。丁敏华为公司实控人,共持有公司 34.47% 的股份,1987 年毕业于浙江大学测试计量技术及仪器专业,于 1990 年获得工程 硕士并加入中国磁记录设备公司,曾任公司总工程师,从事研发 30 余年,是电能 计量业内知名技术专家之一,曾参与多项标准起草和制定工作,且高管团队均有 扎实的技术背景或从业经历。
开展股权激励,绑定核心员工利益。公司于 2022 年 6 月 6 日实施限制性股票激励 计划,此次计划包括中层管理人员,核心技术、业务骨干人员和其他骨干人员共 250 人,总计 900 万股,实施条件为 2022、2023 年收入增长率不低于 15%、30% 或净利润增长率 15%、30%,为公司后续增长铺垫信心,激发员工动力。
1.3 招标增长,业绩显著上升
营收受电网投资影响,2022 年出现拐点。公司自 2009 年上市以来至 2021 年,营 收 CAGR15.05%,净利润 CAGR 为 21.74%,整体表现优异。最近几年公司业绩 随着电网的招标节奏出现波动,后续随着电网投资的回暖和电能表新周期的降临, 22 年前三季度实现营收/利润为 10.37/2.95 亿元,同比+34.45%/35.54%,出现经营 拐点。公司在上半年收到国网 2022 年新增第三批采购、2022 年第三十批采购中 标通知,总金额分别为 1 亿元、4.88 亿元,以及南网 2022 年计量产品第一批框架 招标项目中标通知,总金额分别为 1.07 亿元,共计 6.95 亿元,较去年同期增长 106.90%。我们预计将逐步确认收入,带来业绩增长。

整体毛利率保持稳定,主营产品毛利持续提升。近年公司毛利率维持在 35%以上, 2022 年前三季度公司毛利率为 39.88%,同比上升 1.05pct;归母净利率为 28.45%, 同比上升 0.05pct;主要系原材料价格上涨和供应链影响,推升了公司营业成本。 分业务板块来看,公司最主要的智慧计量与采集系统业务毛利率稳中有升,受益 于物联表单价上涨带来的招标均价的上行,2021 年提升至 40%,同时公司智能电 力终端及系统业务毛利率高达 60%以上。
三费管控能力强,净利率持续向好。公司 2022 前三季度销售/管理/财务费用率分 别为 4.32/9.99/-3.89%,同比+0.4/+0.39/-0.11pct,管理费用稍有上升主要系计提了 限制性股票费用摊销所致。我们预计未来随着物联表的放量以及智能电力终端及 系统占比的提升,以及成本端的下降,公司净利率有望进一步上行。 存货周转较为稳定,应收账款表现优异。公司近几年存货周转天数上较为稳定, 2021 年出现上涨,主因系公司加大了原材料采购和产品生产,整体库存上涨了约 65%,一方面为完成现有的订单的交付,另一方面为应对未来持续增长的智能电表需求,整体处于良性发展水平。应收账款周转天数稳中有降,应收账款数额保 持稳定,回款管理能力有所加强。
研发投入加码,把握电力发展新机遇。公司研发支出持续保持在 6%左右的水平, 累计拥有 128 项专利,其中实用新型专利占比 47.7%,包括带采集功能的智能电 能表、单相本地费控智能电能表等,以及公司自主研发的多项软件著作权。未来 随着双碳目标的推进以及电力物联网的建设,企业的技术能力将成为发展的关键 因素。公司从 2021 年开始加大研发力度,研发人员数量增加 44 人,研发人员占 总员工比例为 32.6%,研发费用同比增长 38.5%至 0.78 亿元。

2 多重因素,推动智能电表新周期
2.1 发展历程:各周期驱动因素不同,今周期不同以往
2.1.1 政策引导电表全面安装,疫情扰动推延招标节奏
智能电表功能齐全,满足未来电网发展需求。普通电能表是用于测量、记录、显 示电路消耗电能的仪表器械,智能电表则是在此基础上增添了双向计量、阶梯电 价、分时电价、峰谷电价、防*电窃**、信息储存和处理等功能,能够更好的满足企 业、机构进行用电分析、费控管理、负荷管理等工作,提升企业的用电效率和节 能减排,是实现电网信息化、自动化、互动化的重要基础,有效增强电力系统的 稳定性。其中三相智能表相较于单相智能表更为精密且价格更高,使用场景通常 为大型工厂、商场等高负荷场所,国内目前仍以居民楼为主,所以在智能表方面 仍主要采购单相智能表。 该行业发展主要受到相关政策的驱动,通过对过去政策的出台和电表的渗透率复 盘,可以将过去的历程划分为三个阶段:
(一)第一阶段(2009-2015 年):政策出台,推动建设
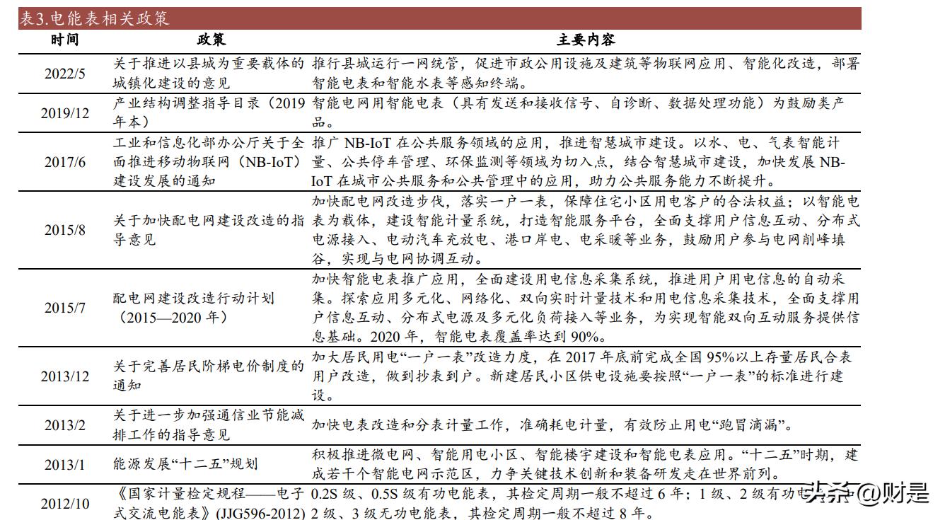
2009 年 5 月 21 日,国家电网颁布智能电网计划,将 2009-2020 年分为规划试点、 全面建设、引领提升三个阶段,推进坚强智能电网的建设。后续在 2011 年开展居 民用电服务质量监管专项行动,将一户一表纳入惠民工程,2013 年国家发改委出 台的关于完善居民阶梯电价制度的通知中,明确在 2017 年年底需要完成全国 95% 以上一户一表的安装,新建小区供电要按照一户一表的标准建造供电设施。所以 在第一阶段的采购中,智能电表招标数量和金额逐年上升,单相表于 2014 年达到 最高值 8568 万台。
(二)第二阶段(2016-2017 年):覆盖率超预期,招标下滑
过去几年的快速扩张已经几乎实现智能电表的全面覆盖,招标量开始下行,行业 景气度下降,在 2017 年国家电网智能电表覆盖率一度达 99.03%。
(三)第三阶段(2018 至今):新周期降临,需求逐步上行
根据国家对计量器具实施检定的有关规定,电能表需要到期轮换,检定周期一般 不超过 8 年。2019 年,国家电网公司提出“三型两网”发展战略,即打造“枢纽型, 平台型,共享型”企业和建设运营好“坚强智能电网,泛在电力物联网”,当年智能 电表的招标量约为 7380 万只,同比增长 39.80%。而 2020 年因疫情导致进程被打 断,智能电表招标量不及预期,同比下滑 35.2%。2021 年也受到多重因素影响, 疫情影响部分芯片企业的正常开工,美国的制裁打乱了全球芯片生产企业的节奏, 同时经济复苏带来下游需求的增长,芯片供需不匹配导致智能电表缺芯影响了整 体的交付节奏,预计这部分需求将延后到 2023-2024 年。

2.1.2 新标准颁布,物联智能电能表开启替代之路
智能电表是电力系统信息化的基础设备之一。智能电表是数据采集的基本设备之 一,它能够在计量基础上提供多种信息化服务,帮助实现社会整体效益的提升。 首先是用户端,能够给使用者提供详细、准确、及时的能耗信息和费用信息,简 化账务处理流程,帮助用户调整用电习惯,实现节能减排;对于发电端,能够获取到细致的用电数据,其中的负载和网损信息可以帮助减少电力设备过负载和电 能质量恶化的情况发生,也可以通过大数据运算预测各区域的用电时间分布,开 展电力调配及负载管理工作,提升用电系统的整体运营质量。随着能源结构中风 光分布式发电能源激增、交通设备电气化、配套充电桩加速建设、储能需求激增 等事情的发展,对于电网的安全和稳定提出了更高的要求,智能电网表也面临着 升级之路。 IR46 标准对电表提出更高要求。国家电网现有智能电表技术标准为 2013 年依据 IEC 标准而制定,国际法制计量组织在 2012 年发布了电能表国际建议《有功电能 表》,简称 IR46 标准。IR46 相比较 IEC 而言更能符合未来的发展趋势,因为其双 MCU 的设置,一个 MCU 为计量芯,负责计量、脉冲、电量数据储存和计时等, 关键计量功能不会发生太大改变,主要需要维持稳定可靠,而另一个 MCU 为管 理芯,专门负责显示、浮空管理、对外通信、事件管理等功能,两部分独立运作, 互不干扰,管理芯可单独升级,适配新增功能,迎合发展需求。同时在计量误差 要求、功率因素、环境适应性、谐波影响、负载平衡等具体方面也更加细致,对 电能表提出了更高的要求。
高标准电表推行带动渗透率提升。2020 年国家电网在采购标准中对于电能表颁布 了新的技术标准,其中智能电能表新标准作为向 IR46 靠拢的过渡产品,在产品寿 命、显示内容、负荷开关等各个方面都做出了优化调整,而最终目的都是为了实 现智能物联电能表的普及,它完全遵照 IR46 标准并采用模组化设计。国网开启小 规模试点,2020 年、2021 年和 2022 年分别试点招标智能物联表 1.95 万只、13.05 万只和 137.51 万只,规模较小但是发展迅速,2022 的渗透率仅为 2.0%。未来几 年内,随着更高端的智能物联电能表的普及,相关企业将受益于这个进程。

2.2 发展趋势:智能电表亟待升级,构建电力系统重要基石
2.2.1 双碳目标驱动智能电表需求增长
双碳目标任务重大,能源转型迫在眉睫。根据 CEADs 统计的碳排放数据,按照产 业结构划分,中国在电、热生产方面排放最多的二氧化碳,占比达到 47.39%,工 业、交通运输位列其后,排放量分别占比 37.14%和 7.48%。为此,中国提出 2030 年前实现碳达峰、2060 年前实现碳中和的目标,重点从能源结构重塑、产业结构 重构、优化生态环境等路径展开,致力于实现高质量可持续发展。
1)主要措施一:优化能源结构
清洁能源占比提升。2021 年 3 月 15 日,中央财经委员会第九次会议提出要“实施 可再生能源替代行动,深化电力体制改革,构建以新能源为主体的新型电力系统”, 预计在新型电力系统建成后,我国电能在终端用能的比重达到 70%以上,非化石 能源发电量占总发电量的比重达到 95%以上,其中以光伏、风电为主,水电、核 电、氢电、生物质、地热、海洋能等为辅。但是另一方面,这些清洁能源占比的 提升也给电力系统带来了几方面的问题:a)新能源大规模并网增加电力系统整体 的消纳成本;b)依赖于自然环境导致的波动性对电力系统的安全稳定产生冲击;c) 易产生谐波、三相电压/电流不平衡、输出功率随机性导致电压不稳定影响电能质 量。所以优化能源结构与电力系统升级适配两者之间相辅相成。 分布式光伏带来智能电表增量。在减碳的顶层设计下,各地政府积极推动分布式 光伏建设,我国在 2021 年新增光伏发电并网装机容量约 5300 万千瓦,其中分布式光伏新增约 2900 万千瓦,第一次超过集中式光伏发电。随着分布式光伏装机量 的增长,用户不仅仅可以满足自身的用电需求,也可将剩余电能出售给电网获得 收入,但此时需要安装关口计量电表和并网电能表,前者用于计算用户上、下网 的电量,后者用于计量光伏发电量以计算相应的补贴收入。

2)主要措施二:节能减排降碳
智能电表有助于工业节能减排。我国工业领域用能企业数量多,其消费量占全社 会能源消费总量的 65%左右,所以通过产业架构优化、提升能源效率,可以有效 实现节能减排降碳。十四五规划中提出要能源资源配置更加合理、利用效率大幅 提高,国务院发布《2030 年前碳达峰行动方案》,提出提高节能管理信息化水平, 完善重点用能单位能耗在线监测系统,这些都对工业企业继续挖潜节能提效的措 施提出更高要求。智能电表的推广使用有助于企业获取详细用电信息,在此基础 上构建能源管理系统合理控制能源使用。
3)主要措施三:交运设备电气化
交运设备电气化增大电网压力。当前中国新能源汽车正处于快速放量阶段,主要 是产业政策引导支持下叠加技术更新换代带来的体验提升,推动交运设备从单纯 的交通工具转变为移动智能终端。《新能源汽车产业发展规划(2021—2035 年)》 中指出到 2035 年要实现纯电动车成为主流,公共领域用车全面电动化,我国交运 设备的电气化将保持着稳步上升的态势。而大规模电气化设备将带来大规模无序 充电负荷接入电网,从而带来了电压波动、网损增大等问题,而智能电表在解决 这些问题上面就扮演着重要的角色。它可以安装在充电桩上控制充电负荷实现有序充电策略,同时双向计量的功能支撑 V2G 技术的落地,获取用户销售的电能量 并计算实时收益,从而将交运设备转变为分布式储能单元。
2.2.2 泛在电力物联网建设对智能电表提出更高要求
泛在电力物联网是应对变化与承接未来的必然选择。泛在电力物联网是指充分应 用移动互联、人工智能等现代信息技术和先进通信技术,实现电力系统各个环节 万物互联、人机交互。最近几年开始强调泛在电力物联的建设,主要是因为新能 源发电占比越来越高,波动性增加,对于电网的调峰能力提出更高要求,也对电 网的安全运行构成了挑战。同时,用电用户和相关设备的连接产生海量的数据, 能够为全行业和市场主体创造价值,也为进一步升级的智能家居、智慧城市等未 来趋势打下基础。 两步走战略建成泛在电力物联网。国网计划到 2021 年初步建成泛在电力物联网, 基本实现业务协同和数据贯通,初步实现统一物联管理,能源互联网生态初具规 模。到 2024 年建成泛在电力物联网,全面实现业务协同、全流程数据贯通和统一 物联管理,实现对电网业务与新兴业务的全面支撑。 感知层作为重要根基,智能电表充分受益。泛在电力物联网技术架构包括感知层、 网络层、平台层、应用层 4 个层次,其中感知层主要包括电表、互感器、集中器 等电力采集类设备,也包括各类终端和非电传感类,主要用于获取物体的状态和 响应上层指令。我们认为感知层作为建设泛在电力物联网的基础设施和关键信息 来源,其发展优先性或略高于其他几个板块。
泛在电力物联网对智能电表提出更高要求。智能电表作为参与发电、用电环节信 息采集的终端设备,在将来的智能用电中扮演的角色愈发重要,需要采集的频次 增加,采集内容丰富,对于电表的质量和功能提出了更高的要求。所以我们预计, 未来两年随着智能化信息化要求的提升,智能电表更新换代带来的采购金额将快 速增长。
3 电表业务景气上行,其他业务有望协同发力
3.1 电表景气向上,业绩步入高增长时期
和国网合作时间长,关系稳定。公司自 2009 年国网开始集中采购时就进入了中标 名单,合作关系一直延续至今,并在招标的各项物资中均占有一定比例。我们预 计公司在合作过程中将持续按照国网意见及时调整产品形态和功能,更好的适应 采购标准,叠加其多年的招投标经验能够保持稳定的合作关系。 招标企业数量稳定,公司份额稳中有增。在历年的国网智能表招标中,中标企业 数量保持稳定,2022 年仍有 67 家企业中标,但公司在最近的几次招标中,份额 稳中有升,在 2022 年第一批次中 A 级单相、三相占比分别为 3.1%,4.7%,主要 因为物联表在技术方面提出更高要求,而头部企业具有更强的科研投入和能力, 未来对于头部几家企业的需求将有所增长。但是从竞品的表现情况来看,份额依 然相对分散,保持良性竞争有利于技术进步和价格有序增长。我们预计未来几年 公司份额仍将保持在 3%-4%之间。
物联表仍处于过渡阶段,即将迎来量价齐升。双芯智能物联表的价格相较于之前 的智能表上涨幅度较大,目前 A 级单相 430 元,B 级三相 780 元。国网从 2020 年 第二批次开启了小规模的智能物联表的试点招标,此后逐年份额增长,2020 年、2021 年和 2022 年上半年,国家电网分别招标 1.95 万只、13.05 万只和 79.74 万 只。目前仍处于前期过渡期,后面几年招标数量将大幅攀升。 物联表占比提升,推升公司盈利能力。在国网 2022 年第一批次电能表采购中,单 相、三相物联智能电表分别招标 58.3、85.3 万只,炬华科技分别中标 7.6、7.8 万 只,位列第一梯队。随着物联表的招标比例提升,炬华科技在最近的批次中均价 也有所反应,A 级/单相均价从 2018-1 批的 141.7 元上涨 65.2%至最新的 2022-1 批 的 234.1 元,B 级/三相均价从 2018-1 批的 423.3 元上涨 42.8%至最新的 2022-1 批 的 604.4 元,推升了公司营收。公司公告显示能源需求侧物联网信息平台生产建 设项目在今年将开始运行生产,Q2 在建工程中有 3.1 亿元转为固定资产,预计产 能提升可以达到 2.5 倍,可用于满足未来可能增长的需求。

状态评价实施减缓更替节奏,但不改需求释放本质。国家电网从节约资源角度出 发,提倡以“电能表状态评价及更换”替代“电能表到期轮换”,各地政府从 2020 年开始积极响应并开展试点。根据各省份2013年和2021年的招标数量对比来看, 主要省份招标在 70%以上,我们预计到达 8 年周期后单相智能电表的更新比例为 75%,三相智能电表由于使用环境更为恶劣,频率也更高,及时更换有利于企业发 展,所以此处我们假设更换比例为 100%。未来在智能电表升级换新的趋势下,剩 余部分需求也将在后续几年中释放出来。
经测算,预计 2024 年智能电表将为企业带来 12.78 亿元收入。国内大约有近 5 亿 户居民,按照 8 年的轮换周期预估每年需要替换的数量为 6000 万只,加上每年新 增住户以及潜在的分布式光伏带来的约 1000 万只增量,每年大概有 7000 万只单 相电表的需求。但是考虑到前期招标安装的节奏波动、状态评价的实施以及疫情 扰动带来的需求延期,所以未来 2 年会迎来一个快速上升期,我们预测 2023-2024 年国网招标的单相电表数量分别为 9773.38、9092.27 万只。三相电能表部分,根 据历史数据,我们此处预计 2023、2024 年招标数量分别为 1308.31、1169.14 万只。 同时每年由于物联表占比的提升,平均价格逐年提升。
海外市场表现亮眼。海外如欧美市场智能电网建设水平已经处于世界先列,投资 规模较大,而其他发展中国家也有巨大的潜在市场空间等待挖掘, 根据 Transparency Market Research 的预测,到 2031 年底全球智能电表市场规模将达到 155.1 亿美元。作为公司在捷克收购的劳克莱斯公司,承担着拓展海外智能电表技 术和市场的功能。劳克莱斯成立于 2001 年,本身作为捷克共和国电气和电子协会 (ElA)的一员,拥有坚实的技术基础,成为了德国 EON 等前几大电力公司的主 要供应商和战略合作伙伴。公司面向欧洲市场研发的欧标单、三相充电桩已经通 过 CE 认证,面向美国市场的美标交流充电桩也通过 ETL 认证,其中 12kW 美标 交流充电桩已经开始发货,未来将持续拓展海外市场。
3.2 其他业务成长空间大
提前布局,享行业发展机遇。公司子公司纳宇电气成立于 1993 年,拥有三十多项 专利及能源综合管理服务云平台等软件著作权,业务涵盖了智慧能效管理、智慧 配电监控和运维、智慧安全用电、智慧充电营运、电能质量分析和治理等泛在物 联网产品及解决方案。并于 2021 年在上海市莘庄工业区投资 1.3 亿元用于建设智 能电气及能源物联网研发检测中心项目,提前把握能源物联网发展趋势。 物联网云平台是公司重点打造方向。“智慧用能综合监测物联网云平台”是在双碳 和能效双控目标下重点打造的系统平台,其主要包括八大功能模块:智能采集(水、 电、气、热)、能耗管理、电力监控与运维、电气火灾监控、电力能效监测、电动 汽车充电运营、数字孪生智慧运维。公司借助物联网云平台协同发展,加速推进 物联网技术在各业务中的应用,实现整体业务快速发展。在构建新型电力系统和 碳中和趋势下,物联网板块业务发展前景广阔。
合作项目众多,实力强劲认可度高。纳宇电气曾参与到上海中心大厦的能源管理 方案中,在当年实现 22%的节能率,为企业减少了上亿元的运营成本。后又通过 自研的电力监控系统 NY7000D,参与到冬奥会场馆中的电力设备的分布式监控与 管理,为实现 100%“绿电”提供了保障。此外的服务对象还包括轨道交通,移动电 信,高校,医院等多个领域,在业内拥有良好的口碑和广泛的信赖。

智能水表行业分散,潜在发展机会大。相比于电力市场,智能水表下游的客户较 为分散,面向 4000 多家自来水厂,缺乏统一的技术路线和标准,通常在满足标准 的基础上实行最低价成交方式,在 2020 年 CR5 仍低于 35%,所以行业发展取决 于公司的品质保障和成本控制。公司从 21 年开始,加大在智能水表市场上的招投 标业务,多次因为报价略高于竞争对手错失机会,但整体来看中标数量逐年增长, 且最新中标单价也达到 400 元左右,我们预计该部分业务在今年将出现较大增长。 充电桩趁新能源东风,市场空间大。充电桩建设随着新能源车渗透率的进一步提 升,正成为当下解决里程焦虑的方法之一,也是新基建中的重点建设对象。随着 收入水平提升及道路交通环境改善,千人汽车保有量预计在 2030 年可以达到 300 辆左右,此时新能源车保有量渗透率若达到 20%,则有 8600 万辆左右,而根据 《电动汽车充电基础设施发展指南(2015-2020 年)》要求车桩比达到 1:1 来看, 充电桩设施仍存在巨大的缺口。2020 年子公司正华电子为炬华智慧产业园建设运 营的充电桩已完成检定并全部取得合格证书,成为杭州市首个完成充电桩强制检定工作的充电站。随着欧美政府逐步加大充电桩业务投入,公司率先通过欧美体 系认证,未来将成为潜在激增点。
4 盈利预测
关键假设: 智能计量及采集系统:智能电表随着使用年限的增加,将迎来新的一波替换周期, 叠加受疫情压制延后释放的需求,未来几年将有望实现招标数量的快速上升。同 时 IR46 新标的出台,物联表的渗透率正不断提升,带动整体单价的提升。随着未 来价格增加和原材料成本的稳中有降,我们预测,2022/2023/2024 年智能计量及 采集系统分别为 11.85/17.85/22.46 亿元,分别同比上升 32.25%/50.63%/25.83%, 毛利率分别为 40.00%/40.00%/40.00%。 智能电力终端及系统:随着工商业企业对于达成双碳目标,实现节能减排、降本 增效的需求增加,将会使得电力监控设备需求增加,公司作为该领域的长期耕耘 者,成功范例众多,预计未来将有更多的企事业采用公司产品。我们预测公司 2022/2023/2024 年智能电力终端及系统业务营收分别为 1.45/1.74/2.09 亿元,同比 分别上升 25.00%/20.00%/20.11%,毛利率稳定在 60%左右。
(本文仅供参考,不代表我们的任何投资建议。如需使用相关信息,请参阅报告原文。)
精选报告来源:【未来智库】。系统发生错误