硬笔书法教学:钢笔字书写规律与口诀短横口诀:写短横,不能平,肩稍抬,笔上行。长横口诀:写长横,要看准,零到五度求平稳。1、短横的倾斜度是5-8度左右2、长横的倾斜度是0-5度左右执笔方法口诀:轻松握铅笔,上边一个圆,三指来挤严,四指一条线,手握空心拳。详细讲解:捏:用大拇指和食指..












硬笔书法是用汉字的点线组合来抒情达意的造型艺术。在掌握了基本笔画的正确书写后,用基本笔画结字造型便成了初学者下一阶段的学习重点,结字造型是构成硬笔书皓艺术美的重要组成部分。从一定意义上讲,硬笔固工具所限,不像毛笔书法那样因笔软而使线条表现力十分丰富,而且硬笔书法在结字上有所突破,这是形成自己书风的重要环节。所以硬笔书法结字造型的重要性相对更为突出。
本节分汉字笔顺、偏旁部首,结字布势三部分。

一,汉字笔顺
按照汉字笔顺来进行正确书写至关重要,因为它一头连着基本笔画的书写,一头连着结字造形。在书写过程中,要想使笔画之间顾盼生姿,相互呼应,浑然一体,必须先了解笔顺,知道先写哪一笔,后写哪一笔,练到纯熟之后,点画之间自然紧凑、协调,势贯其中,以前不明白的问题会迎刃而解。
范例







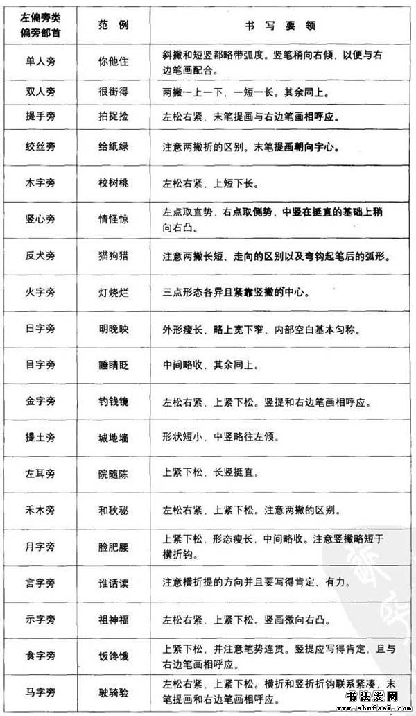
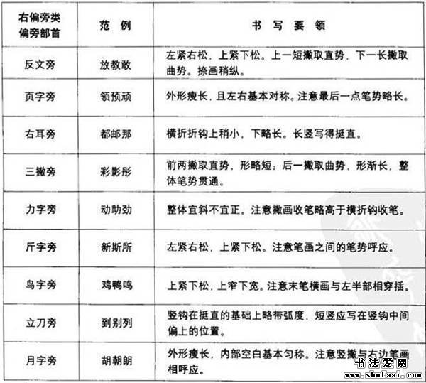
偏旁书写要领一:


偏旁书写要领二:


偏旁书写要领三:

三、结字布势
如何将偏旁部首笔画合理地组台成一个个生动的汉字,是结字布势的主要内容。结字是指逐步构结成字的形状。布势是指通过字形的变化形成字的气势风格,它是结字成形的延伸和发展。
汉字的结构大数可分独体字左右结构,上下结构、左中右结构、上中下结构包围结构几类,每类又有若干不同的类型。在分别举例讲解之前,先简述以下三个要点。
1、字形要有变化。虽说汉字是方块字,但若字字皆是方块形状,则索然无味,无所谓艺术矣。这是初学者常易犯的毛病,切记。
2、搭配要合理。我们在学基本笔画的时候要一笔一笔去观察分析,而在学结字时要一部分一部分去观察分析,多思考部分与部分之间的因果关系,使它们搭配得既有新意,又不失自然。
3、把握字的重心。一个字的重心是它精神气势团聚的地方.如同战略要地,须要十分重视。若把字的重心处理好了字的布势便稳当紧凑得多了。
(一)独体字
1.对称形
书写要领:独体字没有明显的结构单位,主要靠笔画之间的相互搭配来把握重心。这类字左右基本对称,具有稳定匀称的特点。
范例

2.不对称形
书写要领:这类字由于缺乏长横或长竖,而要依赖斜笔的相互主撑求得字的平衡。
范例:

(二)独体字
1 、 左右平衡
书写要领这类字由左右两部分组成,两部分的笔画数量形状大小基本相同。书写时注意左右之间的穿插呼应。
范例:

2、左小右大
书写要领:这类字左边笔画少,右边笔画多或右边有长的笔,因而右边占位宽。
范例:

3 、 左大右小
书写要领:这类字右边笔画少,左边笔画多或左边有长的笔画,因而左边占位宽。
范例:

(三)上下结构
1 、 上下平衡
书写要领:这类字由上下两部分组成。两部分的笔画数量,形状大小基本相同。书写时注意字形细微的收放变化。
范例:

2 、 上窄下宽
书写要领:这类字主笔常在下边部分.上下之间一书一放,或者上下结构相同为了求变化,而采圻这类上窄下宽的形式。
范例:

3、上宽下窄
书写要领:这类字主笔常在上边部分好像一顶帽子盖在人的头上。下边部分宜取收势以相配合。
范例:

(四)左中右结构
书写要领;这类字由左中右三部分组成。书写时要注意各部分间相互避让,有机联络。
范例:

(五)上中下结构
书写要领:这类字由上中下三部分组成。各部分的形状宽而扁,联系紧密。书写时注意三部分之间的收放变化。
范例:

(六)包围结构
1、半包围结构
书写要领:这类字中间部分须重心稳定,同时,中间的一部分包住,另一部分露在外面,字形变化丰富而有层次感。
范例:

2、全包围结构
书写要领:这类丰的外框在平正的基础上稍向右上取势。里面的部分书写时注意掌握重心,而且与外框要有适当的距离,以使气息流贯。
范例:
