在天津渤海之滨,海河之畔
有这样一所大学
作为我国首批四所轻工类本科院校之一
是“培养轻工业人才的摇篮”
也承载了无数人的梦想。

2020年,
天津科技大学度过了它的 62 岁生日。
60余载,它见证过太多历史,
如今的它正值芳华,
让我们真挚地祝福这所学府!


学校始建于1958年,
创建之初名为河北轻工业学院,
是国家第一批轻工类本科院校之一。
1968年,改名为天津轻工业学院。
2002年,正式更名为 天津科技大学 。

80年代校门@天津工业大学
62年峥嵘岁月,
它饱经沧桑仍砥砺前行。
现在的天科,
是天津市“双一流建设高校”,
也是滨海新区唯一本硕博教育体系完整的大学。

或许还有很多人对天科并不熟悉,
但是作为一个还很年轻的高等学府,
天津科技大学的实力日益强劲,
值得被更多人看到!

来源@天津科技大学

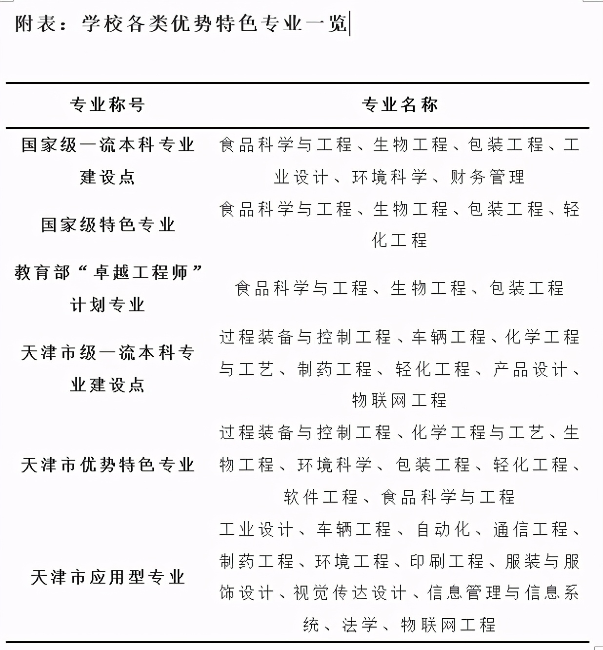
学校建有国家级特色专业 4 个
国家级一流本科专业建设点 6 个
市级一流本科专业建设点 7 个
20 个一级学科硕士学位授权点,
11 个硕士专业学位授权类别;
农业科学、化学、生物学与生物化学专业
进入 ESI全球排名前1% 。

学校的科研团队项目不断攀升。
近年来累计获得国家级科技奖励 8 项,
省部级及社会科技奖励 130 余项。
教育部重点实验室 2 个,
市重点实验室 6 个,
主持多项国家重点研发计划项目。

60余载,
天科的优秀学子早已遍布世界各地,
他们都谨记着校训
“尚德尚学尚行,爱国爱校爱人”
奋斗着属于自己的幸福人生。


科大拥有泰达校区和河西校区,
在校园中漫步,
看着熟悉的校门,总让人倍感亲切。

记得当年,
让我一见倾心的是双子楼的庄重

无论春夏秋冬,
总喜欢拍下校园的风景,
花团锦簇之间,总有醉人的生机。


让我依依不舍的是
尚德湖的温柔,和湖中的小生灵


@日 新摄
苍老饱经风霜的石狮
让人感到科大的沉淀和庄严。

图书馆是科大子的聚居地之一,
拿两本书,泡一杯茶,好不惬意。

泰达校区图书馆
这里有很多高颜值小哥哥小姐姐,
绝对让你从此迷上在书海中遨游。

河西校区图书馆
在科大的校园走一走
无论在哪里都能看到不同的美~

运动场、体育馆
校园每一个角落
都留下了最美的青春回忆。

62岁的科大,
给怀揣梦想的年轻人创造更好的环境,
不过如今再看,
科大还如十八岁那年初见,那么让人眷恋。

来源@日 新摄

对于每个科大学子来说,
在校园度过的每个瞬间都无比珍贵。

记得入学第一天,
学长、学姐帮我们忙前忙后,
第一次真切体会到校园间的温暖。

后来才发现,科大不仅盛产学霸,
同学们还个个“深藏不露”。
一身戎装在身,巾帼不让须眉!

国 防 生

女 子 国 旗 班

还记得同学们为了团队竞赛,
熬了无数个日夜钻研成果,
最终拿到了傲人的成绩。

工程训练综合能力竞赛全国特等奖

国际遗传工程机器大赛金奖团队
"尚德尚学尚行 爱国爱校爱人"
我们也曾在校庆晚会起舞、朗诵,
一起为母校歌唱。


科大还有 “美食大学” 之称,
四年书念下来,
同学们不仅收获了知识,
还收获了一身的肉肉肉肉。
新三麻辣香锅、新二瓦罐汤;
鸡公煲、老食堂的麻酱拌面、牛筋面;
西院麻辣香锅、学一烤肉饭......
你想吃的是哪个?



还有科大专属“登科月饼”
你吃到过吗?

上床下桌的多人宿舍,
结实却摇摇晃晃的床板,
现在想想,都是独一无二的回忆。

学校的教室
记录着我们奋斗努力过的身影,
和考试前突击背书的时光。

还记得第一次坐上835出发去学校
有轨电车虽然不时“出轨”
但还是庆幸它的存在。

那一年我们毕业了
在母校度过的这几年时光
有太多值得记忆的美好
这是我们懵懂又美好的青春年华。

62年来,科大像一个无声的见证者,
每当毕业季来临,
散落在四海的我们聚成一团光芒,
为母校送去一份祝福。

2020届最甜毕业季离校主题活动
每每翻开当年的毕业合影,
难忘的瞬间就慢慢地浮现在眼前......


来源@_Acoli
如今,学长学姐们已经满载着收获,
走向更广阔的天地。
学弟学妹们怀抱着憧憬踏入校园,
“新的精彩”在风景如画的天科绽放。


来源@血槽已空造补血
科大是终点,也是起点。
要问天科学子最好的决定是什么 那一定是有幸成为天科人
相信在今后的时光里
天科一定会更好!

请把这篇文章告诉更多人
低调却闪耀的天科大
我们真心祝福它!
