线下业务不挣钱,维信金科(02003.HK)正割舍所有非线上业务。
1月2日,维信金科发布公告称,出售杭州维仕金融服务有限公司(以下简称“维仕金融”)及线上至线下业务平台事项已与2018年12月31日完成。
维信金科表示,出售事项完成后,其将不再经营线上至线下业务平台,但预期将能够通过自有线上业务继续满足大致上相同的借款人群体的需求,且线上业务的经营成本远低于线上至线下业务。

作为回报,买方与维信金科签订不竞争协议,签订买卖协议起三年内买方及维仕金融不得从事与维信金科相同的信用卡余额代偿业务或其他与维信金科业务相似、相同或构成竞争的线上信贷业务;买方及维仕金融须优先介绍任何借款金额超过人民币3万元的信贷业务给维信金科,以换取转介费。
不赚钱:卖公司净赚10万元
互联网金融新闻中心了解到,维信金科此次出售维仕金融直接获利人民币1180万元。根据维信金科于2018年10月11日发布的公告,维仕金融的交易总代价为人民币约11.8百万元(相当于约13.3百万港元)。
维信金科在公告中表示,有关维信金科线上至线下业务平台的若干责任应自2018年7月1日起归属予维仕金融公司。交易完成后,维信金科将不再经营线上至线下业务么,但将继续经营线上业务。
其中,属于出售事项主体的线上至线下业务平台包括线下分办事处及营业网点的租约、无形资产(例如若干知识产权注册权)及与线上至线下业务有关的人员。维信金科称,将于完成时或之前直接或通过其联属公司将所有与线上及线下业务平台持续运营有关的资产转让予目标公司。

对于出售的原因,维信金科表示,经营线上至线下业务平台所需的开支不符合比例。线上至线下业务平台所需的高昂获取用户成本以及线下分支机构的大额经营开支限制了线上至线下业务提升盈利能力的潜力。
根据维信金科管理层的账目及评估,线上至线下业务平台2016年录得净亏损290万元, 2017年录得些微利润70万元。“出售事项将令本公司有机会将财务资源重新分配至本集团产生更大的长期回报的业务。”

与此同时,线上至线下业务贡献的*款贷**实现量比例由截至2015年的93.1%减少至截至2016 年的37.9%,并进一步减少至2017年的10.3%。截至2018年6月30日止六个月,线上至线下业务产生的*款贷**不足维信金科*款贷**总额的20%。
维信金科认为,纯线上信贷产品将为其未来营运的主要重心领域。而出售维仕金融,维信金科预计仅可获得收益净额约人民币10万元,其相当于出售事项所得款项与于买卖协议生效日期目标公司未经审核的账面值之间的差额。
被质疑:是“毒”不是“贷”
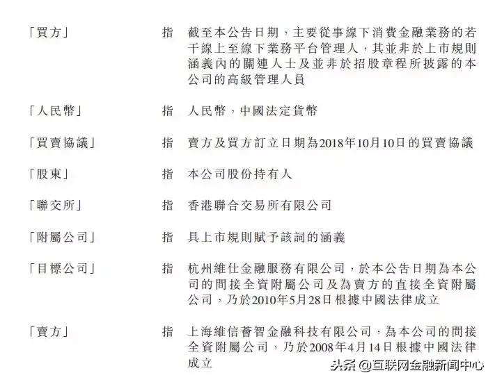
不过,截至目前,维仕金融工商信息尚未变更。工商信息显示,维仕金融于2010年5月在杭州成立,注册资本为1339.67万元,实缴资本仅为200万元,法定代表人为维信金科CEO廖世宏,全资控股股东为维信金科在境内的实体——上海维信荟智金融科技有限公司。
而维信金科在此前的公告中表示,维仕金融的买方并非上市规则所定义的本公司的关连人士,且并非招股章程中所载的本公司高级管理人员。维信金科并未披露买方信息,这也意味着维仕金融将彻底被甩出上市公司主体以外,维信金科高管也将不再在维仕金融中担任任何职位。
互联网金融新闻中心了解到,维仕金融指的线上至线下业务实际上为维信现贷。公开信息显示,其为维信金科旗下的移动互联网消费金融服务平台,主营小额贷、大额贷和抵押*款贷**服务。
其中,大额贷和抵押贷则需要线下门店面鉴。这也是维信金科线上至线下业务的主要表现形式,用户需要在线上申请,并在线下门店面鉴以及签约,通过审核后方可进行放款。工商信息显示,维仕金融在全国共有79家分公司,覆盖一二三线城市。
2018年4月,有用户质疑维信金科的“维信现贷”是“毒”,不是“贷”。该用户称,其于2017年七月在维信现贷株洲网店*款贷**96000元,三年期,还款方式为等额本息每月还款,共36期,每期还款4769.07元。“扣除风险金4800元和给他们的手续费4000元,到账本金只有87200元。”

而在3年期间,该用户需连本带息要还给维信现贷171686.52元。该用户提供的截图显示,每个月为一期,共需还款36期,每期还款4769.07元。根据计算,这笔*款贷**年化利率为42.7%,超过最高人民法院所规定的借款利率上限。(文 / 张军)