
文/编辑/锦承宇

青钱柳属于胡桃科,是一种落叶乔木,其树叶通常被用作传统药物或保健茶,除此之外,它的叶子含有丰富的生理活性化合物,如 三萜类、多糖和黄酮类 。

但青钱柳的成长和发展受到了环境压力的影响,如 干旱、盐、寒冷和炎热 ,而bZIP恰恰是参与氨基酸生物合成调节的,所以如何让bZIP完美的介入到青钱柳的发育过程中,成为了生物学家们一直以来需要探讨的问题。
研究目的
除了参与叶子发育之外,bZIP基因家族被认为是干旱胁迫和响应的重要调节因子,然而bZIP基因家族特征,尚未通过整合基因组和转录组分析进行评估,所以我们团队就设计了一项研究。

在这项研究中,我们确定了58个bZIP基因组并分析了系统发育关系、染色体位置、基因结构、共线性和基因表达谱。
58bZIP基因可分为11类,在16类中分布不均匀,对顺式调控元件的分析表明,bZIP启动子与植物激素和应激反应相关。

bZIPTFs包含一个bZIP结构域,通常由 60-80个氨基酸 组成,有两个功能不同的部分,一个高度保守的碱性区,一个可变的亮氨酸拉链区,基本结合区有一个核定位信号和一个结构单元。
所以bZIP在不同物种的基因差异很大,它有78个基因拟南芥 ,92在水稻中,86在白杨,50英寸在杜兰花生 ,52英寸在红花长度。

bZIP基因参与重要的生物过程,包括细胞伸长、种子和花的发育以及碳和能量代谢,除了植物生长和发育中的基本调节功能之外,bZIP基因参与对非生物胁迫的反应。
举个例子,bZIP17和bZIP24在拟南芥, bZIP72和ABF1 在大米中,以及bZIP78在大豆中,直接或间接地积极调节植物对盐胁迫的反应。

全基因组鉴定bZIP家庭成员
确认58个bZIP基因在基因组,命名为CpbZIP1到CpbZIP58,根据它们在染色体上的定位,蛋白质序列范围 从132个氨基酸到1371个氨基酸 。
平均分子量CpbZIP的家庭成员为43.39 kDa,平均等电点CpbZIP基因数为4.78至9.53,每一种的分子量与pI的关系图有关。

上述研究发现,全部CpbZIP在14条染色体上发现了基因分布不均匀,变化很大,除了13号和14号染色体CpbZIP基因,3号染色体包含了最多的CpbZIP基因,而最少CpbZIP是在16号染色体上检测到基因,此外,大多数CpbZIP基因位于染色体末端附近。
除此之外,CpbZIP基因在基因组有 15个片段重复和5个串联重复 ,这表明节段性重复可能在bZIP基因家族扩张,复制品CpbZIP基因可能出现在两个时间点,这叫做共线性。

共线性C.paliurus bZIP来自四个其他物种的基因和相关基因,也使用多重共线性扫描工具包进行了评估,总共33个bZIP基因显示了与5的共线关系,直向同源基因对的数量为18对,然后对他们分别进行了分析和观察。
基因结构和保守基序的分析
为了理解的序列结构bZIP家庭在的外显子结构, 我们进行了仔细的观察 ,CpbZIP基因有1到17个外显子,最CpbZIP基因包含1-3个内含子,有些成员CpbZIP基因家族是无内含子。

这里面最多发现16个内含子,一些CpbZIP属于同一组的成员共享相似的基因结构,例如,S组和H组的所有成员都缺乏内含子。
在E组的6个成员中,5个有4个外显子和3个内含子,C组的4个成员中,3个有6个外显子和5个内含子。然后到了最关键的一步,那就是让bZIP介入。

碱性亮氨酸拉链(bZIP)的介入,改变青钱柳的发育了吗
TFs有助于 发育过程和非生物胁迫耐受性 ,成员bZIP家族已经在几种植物中得到全面的鉴定和分析,包括拟南芥 ,大米,杨树, 杜兰花生等。
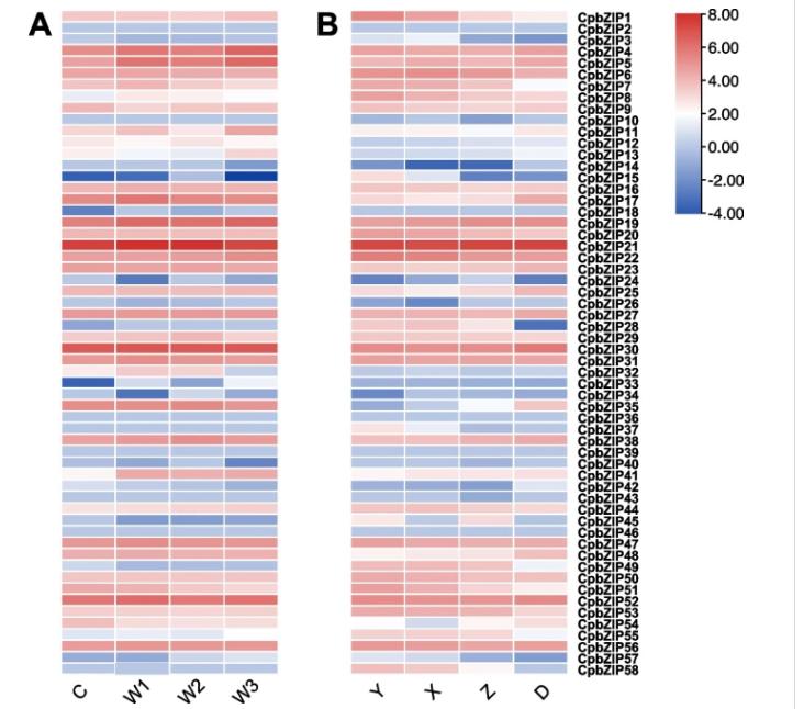
在研究中发现,58bZIP基因是在青钱柳通过 同源搜索获得的基因组 ,转录组分析青钱柳揭示了60个差异表达bZIP不同发育阶段的基因,高于我们在全基因组同源搜索中鉴定的基因数。

这可以用同源四倍体表示,四个亚基因组的转录组数据来解释青钱柳以及bZIP域验,与从转录组数据预测的基因相比,全基因组鉴定结合转录组分析可以提供更多关于基因结构、功能和表达模式的信息。
这四个亚基因组在染色体水平上的进一步组装, 可能有助于更全面的功能研究 ,bZIP基因及其调控机制,基因组调查显示58名成员C.paliurus bZIP基因家族,比2005年估计的要少。

在这项研究中,所有CpbZIPs预测位于细胞核中,这与TF的特性和在其他生物中的实验研究相一致,58CpbZIP基因并不是均匀地分布在16条染色体上, 它们优先位于染色体末端附近 ,类似于在甘薯中观察到的情况。
基于上述情况进行发育重建, bZIP的基因可分为13组,青钱柳缺乏CpbZIPJ组和M组中的基因拟南芥,表明这些群体中的基因在进化过程中发生了分化或丢失,这叫做基因复制事件。

基因复制事件是基因家族扩张和基因组进化的主要驱动力,特别是片段复制和串联复制,在膨胀的bZIP中, 基因家族的片段重复比串联重复更常见 ,例如三裂番薯,垂丝海棠,和小麦。
我们还检测到15对基因有片段重复的证据,5对基因有串联重复的证据,与之前的这些发现一致,这表明基因在青钱柳是高度保守的,一对基因以上可能是正选择。

此外有更大的共线性和其他植物, 由于进化关系相对较近 ,成员显示出相似的基因结构,尤其是外显子的数量和长度与小麦中报道的结果一致。
模体分析揭示了20个图案的青钱柳,命名为图案1至图案20,这与小麦中的结果一致,除了位于每个中的bZIP结构域基因中,同一亚组内基序的整体还组成相似但组间不同的基因。

一些研究已经证明了,植物bZIP蛋白在许多发育过程中,以及在对生物和非生物胁迫的反应中的作用, 可人们对它们的功能知之甚少 。
转录组分析显示,大量的CpbZIP干旱处理后Y期和X期基因上调,比如CpbZIP4, CpbZIP5, CpbZIP7, CpbZIP19, CpbZIP21, CpbZIP22, CpbZIP28, CpbZIP41,以及CpbZIP55。

CpbZIPs在叶片发育和对干旱胁迫的反应中具有重要的功能,类似地, 启动子区域中的顺式作用元件 ,包含多种参与应激反应和植物激素反应的成分。
这些结果支持了CpbZIP环境胁迫和植物发育中的基因家族,除了上调的基因,一些CpbZIPs在应对干旱胁迫和叶片发育过程中下调,表明CpbZIPTF可以作为积极或消极的监管者。

这种现象在其他生物中也有报道,比如在拟南芥盐胁迫下,AtbZIP17和AtbZIP24充当积极的调节者,而OsbZIP52在冷信号传导中起负调节作用。
所以CpbZIP基因可能与抗旱性和叶片发育有关,尽管如此,还需要进行进一步的实验分析来阐明确切的调节机制。

转录组数据收集处于四个发育阶段的叶,对于不同的干旱处理组,使用总RNA提取器试剂盒。对总共12个样品进行三次生物重复,确定提取的RNA的质量和浓度后, 将其用于mRNA文库构建 。

结论
bZIP基因家族参与植物的生长发育,在植物对环境胁迫的耐受性中起着重要作用,在研究中也确定并表征了bZIP基因家族。
这些转录因子通常具有一个保守的bZIP结构域, 该结构域包含一个碱性区域和一个亮氨酸拉链区域 ,这使得它们可以结合到DNA上,调节基因的表达。