近日
荔城区卫生健康局公示
一则行政处罚信息
一起来看——
荔城区卫生健康局行政处罚信息公示表(2022)-1


✓ 案件名称:
荔城荔江综合门诊部 违反规定使用超声诊断仪和使用非卫生技术人员从事诊疗活动案。
✓ 处罚事由:
经调查核实,荔城荔江综合门诊部 违反规定使用超声诊断仪为患者开展B超诊断项目的行为属实, 该行为违反了《福建省禁止非医学需要鉴定胎儿性别和选择性别终止妊娠条例》第五条第一款的规定。
✓ 处罚结果:
1、 没收所封存的B超诊断仪器 (NO:0725520939);
2、 没收违法所得玖拾元整(90.00元);
3、 罚款人民币壹万贰仟元整(12000.00元) 。

✓ 案件名称:
莆田海峡医疗美容医院使用 未取得*醉药麻**品和第一类精神药品处方资格的执业医师擅自开具*醉药麻**品和第一类精神药品处方。
✓ 处罚事由:
经调查核实,莆田海峡医疗美容医院使用未取得*醉药麻**品和第一类精神药品处方资格的医师 擅自开具*醉药麻**品和第一类精神药品处方的行为,属于使用非卫生技术人员从事医疗卫生技术工作, 该行为违反了《医疗机构管理条例》第二十八条的规定;
蔡某勇在未取得*醉药麻**品和第一类精神药品处方资格的情况下,擅自开具*醉药麻**品和第一类精神药品处方, 该行为违反了《*醉药麻**品和精神药品管理条例》第三十八条的规定。
✓ 处罚结果:
1、 对莆田海峡医疗美容医院作出:罚款人民币贰仟元整(2000.00元);
2、 对蔡某勇作出:给予警告。

✓ 案件名称:
荔城新生医疗美容门诊部 未按规定实施医疗质量安全管理制度案。
✓ 处罚事由:
经调查核实,荔城新生医疗美容门诊部 使用未取得美容主诊医师资质的林某独立为患者实施医疗美容项目(自体毛囊游离移植术),属于未按规定实施医疗质量安全管理制度的行为, 以上行为违反了《医疗纠纷预防和处理条例》第十条第一款的规定。
✓ 处罚结果:
1、对荔城新生医疗美容门诊部作出如下行政处罚: 给予警告;罚款人民币壹万元整(10000.00元);
2、 对林某作出:给予警告。

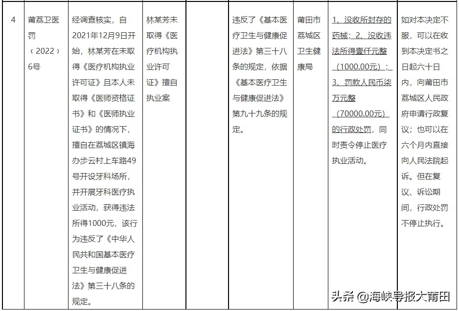
✓ 案件名称:
林某芳未取得《医疗机构执业许可证》擅自执业案。
✓ 处罚事由:
经调查核实,自2021年12月9日开始,林某芳在 未取得《医疗机构执业许可证》且本人未取得《医师资格证书》和《医师执业证书》的情况下,擅自在荔城区镇海办步云村上车路49号开设牙科场所,并开展牙科医疗执业活动,获得违法所得1000元, 该行为违反了《中华人民共和国基本医疗卫生与健康促进法》第三十八条的规定。
✓ 处罚结果:
1、 没收所封存的药械 ;
2、 没收违法所得壹仟元整(1000.00元);
3、 罚款人民币柒万元整(70000.00元)的行政处罚,同时责令停止医疗执业活动。
✓ 救济渠道
如对本决定不服,可以在收到本决定书之日起六十日内,向莆田市荔城区人民政府申请行政复议;也可以在六个月内直接向人民法院起诉。但在复议、诉讼期间,行政处罚不停止执行。
来源:莆田市荔城区人民政府网站