一、个人简介
大家好,我是王学长,很高兴能有机会和大家分享我的备考经验。我今年毕业于江西财经大学国际金融专业,现已被江西财经大学应用统计专硕(数理经济学)录取。大学期间我是一个真正的学废,逃课是习以为常的事,GPA全班倒数,英语四级考了三次才通过,英语六级至今没过。收到被江财录取的消息后,我既兴奋又平静,兴奋是因为这是我人生的一次重大成功,而平静是因为回忆起备考的这12个月,我每一天都有全力以赴、以优秀学霸的标准来要求自己,录取或许是我这一路颠沛流离应有的收获。现在我已对江财432应用统计的备考有了一定的理解和思考,我将从以下三个方面展开我的经验分享:
(一)简谈学科特点以及近年的考试趋势;
(二)推荐一些我用过的比较好的教材及课程;
(三)分享学习以及备考策略。
二、关于江财432应用统计专业
Part1.专业简介
江财应用统计专业于2011年进行招生,已经为我国经济建设培育出成百上千个实用型人才,这是一个顺应大数据潮流的专业。本学科依托财经院校的经济管理学科优势,注重统计学、数学、经济学、会计学、金融学等学科的交叉融合,着力培养系统掌握统计学基本原理和方法,并且能够应用数据分析的技术和方法解决统计学相关前沿问题的创新型、应用型、复合型人才。统计学院应用统计专业硕士人才培养的特色是以课程学习和应用技能培养为主,以科学研究为辅。坚持“宽口径,厚基础,重应用”的培养原则。注重统计实践训练过程中的实际工作能力、组织协调能力的培养。
学制2年,实行弹性管理2-4年毕业。学费2年共计2.4万元(不含书本费),住宿费每年700元。入学后,100%的学生可获得4k-1.5w不等的新生入学奖学金,100%的学生每生每年可获得6000元的助学金,80%的学生可获得4k-2w不等的学年奖学金。
Part2.主干课程
中级西方经济学、实用数据分析方法与案例、统计机器学习、国民经济统计专题、统计论文写作、Python数据分析、统计指数工具的应用研究、微观计量与Stata应用、证券投资量化分析、函数型数据分析、R语言与数据挖掘、金融随机分析、金融中的贝叶斯决策方法、保险和金融中的统计模型、社会统计学、随机微分方程的统计方法及应用、应用统计模型、数理统计前沿问题研究、常用微观数据库及其使用方法。
Part3.研究方向
学院导师主要研究方向大体如下:
1.经济统计
本研究方向主要研究社会经济活动的规律和方法,通过对社会经济中各种现象和数据的量化分析,借助数字语言的描述功能和统计分析方法的规律揭示功能,完成对各种社会经济现象的调查研究活动,为预测经济运行规律、制订相关经济政策等提供数量性、综合性、具体性的决策支持。
2.金融统计(含保险精算和风险管理)
本研究方向集金融信息、金融数据分析、政策咨询于一体,以货币信贷及金融运行的各种数量关系为研究对象,以金融和经济统计数据为依托,运用定性与定量分析相结合的方法,分析、判断、预测国民经济运行及金融的发展情况。
3.应用统计
本研究方向旨在运用科学的方法,有目的、系统的收集、记录、整理与市场营销等相关的信息和资料,并对获取的海量信息和数据,通过统计手段进行可靠性、价值性、关联性等方面的分析挖掘,为市场预测、市场细分、营销策略等方面的决策提供科学依据。
4.数据工程
本研究方向主要为金融、财务等非计算机、非统计专业的其他领域专业人才设置,包括数据生成机制、数据组织和数据应用三个方面,介绍大数据的收集方法、清洗、存储、可视化、安全的组织、深度处理和信息提取等方法,可为金融、财务等领域实现一体化的大数据解决方案。
Part4.哪些人适合报考江财432应用统计
1.适合二战、三战求稳的考生。经过近两年疫情的影响,越来越多的人会加入22考研大军,江财应用统计专业热门程度适中,它也许可以助你实现研究生梦。
2.适合那些英语或者数学基础一般的考生。如果你的数学、英语基础不是很强,但是又希望初试考出比较高的分数,就需要通过专业课来提分,而江财432应用统计历年专业课给分都比较高。
3.适合想向专业纵深发展的考生。 2019年江西财经大学的统计专业在全国高校排名12,学科评估结果为A- 。学校非常看重统计学,也在大力度发展统计学,并致力于推进统计学于2022年评上*级A**,正式进入一流学科。
4.适合未来想从事数据分析型工作的人。该专业配有大量数据分析、数据挖掘的课程,能助你玩转数据、多方面解析数据。
Part5.成绩构成
应用统计专业的总成绩中,初试占比40%、复试占比60%,其中,初试总分500分,复试总分250分。
初试总分500分=政治100分+英语二100分+数学三150分+专业课150分;
复试总分250分=外语面试50分+专业课笔试100分+综合面试100分。
【 注意 】复试专业课笔试低于60分者视为复试不合格,不得参加综合素质面试,直接不予录取。
Part6.近几年分数线&报录情况
2019年
国家线:345;
单科线:英语/政治49,专业课/数学74;
复试线:345;
进复试人数83人,拟录取118人。
2020年
国家线:343;
单科线:英语/政治48, 专业课/数学72;
复试线:361;
进复试人数174人,拟录取145人。
2021年
国家线:348;
单科线:英语/政治49, 专业课/数学74;
复试线:349;
进复试人数175人,拟录取145人。
三、初试备考经验
Part1. 政治
(一)复习方法及时间安排
以下是我整理的政治复习时间表:

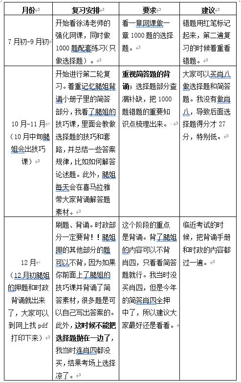
月份复习安排要求建议
7月初-9月初开始看徐涛老师的强化网课,同时做1000题配套练习(只做选择题)。看一章网课做一章1000题的选择题。错题用红笔标记起来,第二遍复习的时候着重看错题。
10月-11月
(10月中旬腿姐会出技巧课)
开始进行第二轮复习。着重记忆腿姐背诵小册子里的简答部分,我看了腿姐的技巧课,里面会教做选择题的技巧和套路,并总结一些答案规律,比如如何解答论述题。此外,腿姐每天会在喜马拉雅带大家背诵解答题素材。 重视简答题的背诵 ;选择题部分查漏补缺,把1000题错题的重要知识点梳理出来。大家可以买肖八做选择题和简答题。我没有做肖八,导致后面选择题得分才27分,特别低。
12月
(12月初腿姐的押题和时政背诵就出来了,大家可以到网上找pdf打印下来)
刷题、背诵。时政部分一定要背!!腿姐押的其他部分的题可以不背,因为如果你前面上了腿姐的技巧课并背诵了简答素材,很多题是可以自己写出答案的。此外, 这时候不能把选择题抛在一边了 ,我当时连肖四都没买,结果考场上选择凉了。这个阶段的重点是背诵。背了腿姐的内容可以不背肖四,只看看简答题就行。我当时没买肖四,但是今年的简答肖四全押中了,所以建议大家最好还是看看。临近考试的时候,把背诵手册和时政的内容都过一遍。
【建议】
1.考研政治的复习不需要太早开始,7月份再着手也不迟,也不用过早进行背诵,因为背了也容易忘记,比较浪费时间,建议10月开始背。
2. 不要花太多时间在政治上,每天2个小时左右就差不多了 。
(二)推荐老师及资料盘点
1.肖秀荣:考研牛人推荐:《精讲精练》、《1000题》、《肖四》、《肖八》建议:《精讲精练》关于马原部分的排版比较乱,但是内容详细。建议肖大大的整套都全买。
2.徐涛:逻辑达人推荐:《核心考案》、《考研必备20题》、徐涛网课《强化课程》建议:徐涛的《核心考案》内容精炼、逻辑清晰,该有的重点都有,但是部分知识点没有《精讲精练》详细。
3.风中劲草冲刺背诵核心考点风中劲草的背诵内容可谓是考点精华,它帮你整理了所有需要背诵的内容,而且重点突出,如果你不想自己梳理知识点,可以用这本书。只要你把里面的选择题都吃透了,政治80+不是梦。
4.腿姐腿姐的书籍就不推荐了,这里安利下腿姐的视频课程。腿姐的网课风格和徐涛老师很像,都注重逻辑,喜欢看视频学习的同学可以二选一。
Part2. 英语二
我四级考了三次才过,刚开始准备考研时也会看经验帖,但感觉大多高分大佬的经验太不接地气了,适用性不强,对我学习英语的促进作用比较小。我考前很担心自己的英语过不了国家线,但最后还是考了71分,这个分数我已经很满意了。
(一)阅读部分
阅读是英语二最重要的部分,先说下我的做题步骤:先看题目信息,大概知道这篇文章的题材,然后依次读题、看文章,进行回文定位,题目的出题顺序和行文顺序基本是一致的。这个做题方法很重要,千万别通读全文再去做题,很吃亏。 做阅读的基础是单词量的积累,单词我是一直持续不断在背的,花费的时间比较多 。我习惯用app背单词(默默背单词),一天至少背一个小时。
(二)作文部分
这部分考前30天开始准备足够。我看了刘晓艳老师的作文班,看的过程中认真做笔记,然后整理出一套属于自己的作文模板。不需要背很多范文,要背的只有你整理出来的大作文和小作文模板。每年真题的大小作文都要独立写一遍,而且一定要写在考试专用答题卡上,因为刘老师的作文模板比较长,很可能在答题卡上写不下,大家可以根据写到答题卡上的具体情况进行修改,比如用较短的句式或者把字写小一点。
(三)翻译部分
考前15天准备都来得及,只要看刘晓艳老师的保命班翻译部分,特别有用,英语二的翻译15分拿10分完全不是问题。
(四)新题型部分
考前20天看刘晓艳老师的保命班新题型部分,英语二这部分很容易满分。
(五)完型部分
完形不用花太多时间来准备 ,我是考前20天看了刘晓艳老师的保命班完型部分,她会教你很多技巧。 只要你前期单词好好背了,选项里的单词基本就都认识 ,10分拿7分不成问题。
(六)真题部分
我就做过一张完整的真题(2020年),如果按大小作文共得15分、翻译得10分计算,那么我的总分就是71。 建议有时间的同学还是多做整套真题,实在来不及的话,就多练历年真题的客观题部分 。
(七)关于做题顺序
关于英语的做题顺序,我听取了刘晓艳老师在报名班上的建议:先做大小作文(40分钟内一定要写完),接下来做阅读,然后是翻译,最后做新题型和完型。
Part3. 数学三
我的高数是跟着汤家凤老师学习的,汤家凤老师比较注重基础,知识点讲解得很清楚,解题方法也很好用。我概率论是跟着王式安老师学的;线性代数跟的是李永乐老师,他的线代课程非常棒,强烈推荐!
(一) 基础阶段+强化阶段
我看课是先看一章基础课,消化以后看对应章节的强化课,认真做笔记,接着做对应章节的习题。我做的习题很多,包括李永乐复习全书、汤家凤1800、张宇1000、线性代数辅导讲义(李永乐)、概率论辅导讲义(王式安)、合工大超越过关斩千题(注意:这个不是合工大超越的试卷,两个的题目没啥重复的)、660题。强烈推荐李永乐复习全书、李永乐线性代数辅导讲义和王式安概率论辅导讲义,这三本书特别好,知识点总结得特别详细,其中 复习全书我从头到尾做了有三遍,每一遍都能学到新东西,解题技巧也得到了进一步提升 。合工大超越过关斩千题我只做了高数部分,总共大概500题,题目难度还行,不过没李永乐复习全书好。张宇1000题这本书我做完一遍就没翻过了,我认为这本书一般,虽然难度比李永乐的书高一些,但里面的题不值得再次回味。很多人说这本书难度大,但我觉得这本书纯粹是为了难而难,与其做这个不如后期做合工大超越的试卷,不仅难度大,且有很多值得学习的地方,还不像张宇1000题一样脱离真题。
(二)模拟阶段
上述那些书做完以后我就开始练模拟卷了。我做了合工大超越2013-2021的试卷,还做了李林4+6、张宇8+4、李正元的400题、2010-2020真题,推荐度由高到低依次是真题、李林4、张宇8、李林6、合工大超越历年、张宇4。 时间足够的同学如果想要提升难度,建议做合工大超越历年试卷;时间不充裕的同学建议做我推荐的前三个,特别是真题 。真题其实不难,2010-2020的真题中我有七套考了满分,其余都是140多分(2018年146分、2019年150分、2020年144分)。近三年的试卷可以好好做一下,我觉得是近十年难度最大的三套,2018年之前的试卷都很简单,每次做完我都能多出来50分钟左右,而2019年的才多出半个小时,2020年的真题刚刚好3小时做完。有的人说真题要做很多遍,但我觉得前期复习得好的同学做一遍后再看看错题就够了,学得一般的可以多做几遍。此外,做真题套卷的时候要严格计时。
Part4.专业课
历年江财专业课考查的知识点都很全面,但题目难度普遍适中 。大家的分数基本都是在120分以上,就最后录取同学的专业课分数分布来看,该分布近似服从于正太分布,均值为130左右。 我建议跟着《江财432应用统计一本通》来,然后结合罗良清的教材学习即可,一本通团队的服务态度特别好,大家可以在群里问问题,学长学姐们会非常热心地回答每一个人 。我是6月开始专业课的学习的,我先对照罗良清的教材和一本通,把专业课的基础知识点和名词解释都搞清楚了。每看完一章就做一章一本通的计算题,并且每天花一个小时背简答题。11月时再结合历年真题来做提高训练,按照往年规律,历年真题的复现率蛮高,以*考前**过的题目很可能会再次考到。12月时,用真题进行模拟考,严格掐时间来做,我是一周做一张卷子。总之,跟着一本通走,不会迷失方向,而且比较高效,是最便捷的一种选择。
三、复试备考经验
复试内容包括英语口语、专业课笔试(一般是考《国民经济核算》或者《国民经济统计学》)和综合面试。笔试的计算题很简单,遇到不懂的可以在群里问学长学姐,他们都非常耐心,而且把知识解释得特别清楚。
英语口语包括自我介绍和老师现场提问。不知道老师会问什么,所以我提前准备了很多问题及对应答案(自我介绍、家乡介绍、研究生期间规划、本科学习情况、个人兴趣爱好等)。为了练习口语,我还背了新概念英语。跟老师对话时,不要慌张,老师一般都不会太刁难你。
今年综合面试是采取线下提问的方式,每个人从题库里面抽两道题目作答,有些题目是《国民经济核算》课本上的概念或者简答题, 建议大家备考的时候依然配合一本通学习,里面整理了几乎所有的考点(例如经济存量、经济流量、机构单位、基层单位等等),大家跟着背就好 。我把这书里的题库、研一重点、本科期末重点、国民经济核算1-5章的课后习题都背完了,总共背了有110多道简答题。背完这些简答应对复试完全没问题。同时,也要复习初试统计学科目的知识点,比如一些基本概念(相关分析、季节指数的概念等)。总之,综合面试需要背诵记忆的内容真的挺多的。另外,大家要注意下自己的精神面貌,衣着得体、用语礼貌,还有一定要自信大方!
我的经验分享就到这里结束啦,各位学弟学妹加油,2021,我在江财等你!
你需要的
是一个在读、啥都知道的
学长、学姐
助你一臂之力
上岸
上岸
上岸