
俄罗斯停止签证及禁止入境
俄罗斯在3月18日至5月1日暂停对外国公民受理、审批和颁发所有种类的签证。 俄罗斯政府决定从3月18日至5月1日限制外国公民和无国籍人士入境。

阿联酋签证政策更改、入境受限
阿联酋将于3月19日起暂停对各国公民的免签、落地签政策(持外交护照人员除外)。如果打算前往阿联酋或者打算在阿联酋中转的朋友就要注意了!
乘坐阿联酋航空公司的航班经迪拜国际机场转机,如转机时间不超过24小时,我们会直接托运您的行李至最终目的地。
目前阿联酋未对在迪拜转机的乘客作特殊限制。乘客经由迪拜国际机场转机,若转机时间不超过24小时且转机期间不离开机场(即不入境迪拜),则不牵涉签证问题。
建议购买机票前先咨询航司,购买中转机票最好购买联程行李直挂机票,这样无需出关重新托运再入境。

印尼禁止入境及中转
印尼政府决定对所有其他国家的外国公民全面暂停免签、落地签服务,以及暂时取消外交或公务护照免签待遇,为期1个月。
禁止在过去14天内到访过伊朗、意大利、梵蒂冈、西班牙、法国、德国、瑞士和英国的人士入境印尼或中转。

泰国转机新规定
从首尔、中国(包括港澳)、意大利前往泰国中转的乘客需要提供无COVID-19感染风险健康证明和医学检查报告(证明和报告都需在航班出发前2天内出具)。
并且乘客本人需有10万美元以上的医疗保险单,作为在泰国的医疗保障。
如果大家打算从泰国中转的话,建议先联系一下航司咨询一下当前政策是否变动。

北上广机场入境流程图
北京机场入境流程图

上海机场入境流程图

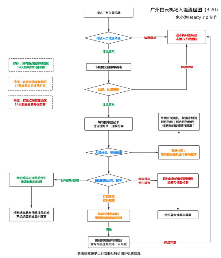
广州机场入境流程图

深圳机场入境流程图

近期回国人数暴增,就连经济舱机票价格都能够轻轻松松上万了。如果需要回国的朋友请务必做好防护,多看看相关的出入境政策。
回国第一时间申报,特别是从疫情高发国家/地区回来的!切勿误报谎报瞒报,否则将面临法律的制裁!
做好防护措施、抵达后及时申报和配合工作人员的相关工作,是对自己、他人和至国家负责!
如果要订票回国的朋友需要尽快,因为近期出入境政策会经常变动。如果需要查票和订票可以联系我们专业客服,帮您制定最适合最便捷的行程!
我们公众号:象心游HeartyTrip 将每周定期更新所了解到的出入境政策消息,感兴趣可以点个关注哦!有问题也可以留言给小编,等小编上线后将第一时间回复哒!
图片源自网络,如有侵权请联系删除
文章公众号:象心游HeartyTrip(关注获取更多优惠讯息及出行攻略)