羊奶粉店如何发展 (实体店羊奶粉前景)

欧界报道:在消费升级的新趋势下,羊奶粉品牌已经成为了乳业新战场。根据社科院发布的产业发展报告显示,2020年婴幼儿配方市场将是羊奶粉的天下,市场规模将超过100亿。

羊奶粉市场蛋糕将进一步做大但中小乳企的出路在哪?

这说明,我国“一牛独大”的奶粉市场格局有可能要被打破。但是羊奶粉市场究竟是否可以成为奶粉消费升级的下一个风口?对于中小型乳企来说,这是个大有作为的蓝海,还是会被大型乳企挤压至毫无发展空间的红海?

成立于1998年的陕西红星美羚乳业2018年在新三板退市,现准备再战创业板,因而被称为中国的“羊奶第一股”。但实际上红星美羚的销售规模并不大,2017-2019年,红星美羚的营收也不过在3亿左右。净利润更是不多,每年基本在4000万左右。这对比起其他行业的头部企业,简直就只有个零头。

羊奶粉市场蛋糕将进一步做大但中小乳企的出路在哪?

而且2020年受疫情影响,红星美羚今年第一季度的收入减少了24%,一下子收入降到了2500万,预计上半年的收入约为1.35亿,净利润约为1600万。原本已经狭窄的利润空间,更被收窄了。

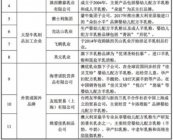
目前国内的十大羊奶粉品牌分别为:Karicare、佳贝艾特、关山、秦羊、 美可高特、御宝、适宝康、纽贝斯特、羊羊100、英优儿。可以见到,红星美羚并没有挤进前十。而对比起佳贝艾特这种国内头部羊奶粉企业,红星美羚的营收有点少得可怜了。2019年,佳贝艾特的收入达到了28.56亿。

红星美羚的处境是艰难的,但羊奶粉市场的未来是光明的。像Karicare、佳贝艾特等巨头正孜孜不倦地教育市场消费者,现在对于羊奶粉商品的接受度,较前已经明显提高。而市场扩容,对于红星美羚这些中小企当然是有好处。

除了佳贝艾特,澳优的配方羊奶粉也花了不少心思,占了进口羊奶粉市场份额的60.5%,并且在荷兰加紧建设处理羊奶及羊乳清蛋白的基础设施。国内牛奶企业的大佬,伊利也退出了羊奶系列“悠滋小羊”。更别说还有飞鹤、雅士利、圣元等大品牌也加入到“羊奶之战”。

羊奶粉市场蛋糕将进一步做大但中小乳企的出路在哪?

羊奶粉市场蛋糕将进一步做大但中小乳企的出路在哪?

(红星美羚面临着又强又多的竞争对手)

日益激烈的竞争,细分市场的集中度也在提高,如果要闯出一片天,就必须在产业端、供应端、消费端上下功夫。但是这对于中小乳企来说,无论是资金、经验、渠道还是人力,都是难题。羊奶粉市场蛋糕将进一步做大,但同时产能不足、渠道扩展力不足等的弱势品牌将被加速出局。

究竟羊奶市场会不会走牛奶市场的老路,几家巨头维护市场霸权,各分山头。就得看红星美羚之流有没有奇招了。

来源:线上采编,如涉及版权问题或者寻求报道,请及时联系欧界传媒网

o2ojie.com!

欧界生活|美好生活消费分享社区