三维(3D)生物打印为制造复杂的载有细胞的组织结构提供了一条新路径。然而,由于大多数生物打印过程的内在复杂性,以及缺乏长期储存载有细胞的组织结构的功能性方法,现有的生物打印的一个重大缺点是 打印的细胞组织只能立刻使用难以保存 。结合制造和储存方法(即生物打印和冷冻保存)是解决上述障碍的潜在解决方案。而这种方法应该解决的 主要挑战是冰晶的形成和重结晶 ,这可能会对制造的产品中的细胞活力产生负面影响。冷冻保护剂(CPA)被认为对消除或最小化冰晶形成具有关键作用。二甲基*砜亚**(DMSO)是一种传统的CPA,具有较大分子量的CPA(如糖类)可以保护细胞免受冻融期间细胞外高渗和低渗条件引起的渗透损伤。
哈佛大学医学院Yu Shrike Zhang教授团队报道了一种低温生物打印策略,通过无缝结合挤压生物打印和低温保存,可以同时制造和存储充满细胞的组织结构。 在 冷冻板精确控制温度 条件下,使用不同类型和浓度的CPA设计了基于甲基丙烯酸酐化明胶(GelMA)的生物墨水组合物,并使用挤压式生物打印机制造出充满细胞的不同形状的组织结构。原位冷冻过程进一步 提高了细胞负载水凝胶生物墨水的打印性能,并且能够制造各种所需形状的结构 。细胞分化和血管生成数据显示,冷冻生物打印的 细胞在复苏后仍然具有活力和功能 。该策略可广泛用于组织工程、再生医学、组织模型工程和药物筛选的应用,为临床前和临床环境中的组织替换等研究铺平道路。此研究以题为“Freeform cell-laden cryobioprinting for shelf-ready tissue fabrication and storage”发表在最新一期的《Matter》上。

图1:用于同时低温保存的生物打印示意图
【冷冻打印和传热模拟】
该方法的关键点是载有细胞的水凝胶前体在 一个定制的可精确控制温度的冷冻板 上进行生物打印组织构建。从生物打印机喷嘴挤出并与冷冻板接触后,生物墨水原位迅速凝固并形成稳定的结构,以便短期和长期储存。低温保存条件下取出后,首先紫外交联,然后在预加热37℃的PBS中快速解冻,避免冰晶形成的同时去除残留的CPA。使用5% (w/v)的GelMA或明胶作为基础生物墨水来创建自由形状的结构,其中一些结构可以通过传统的直接挤压生物打印方法进行复杂化。在COMSOL软件中对网格结构的逐层低温生物打印进行建模,以了解该过程中的热传递机制。 冷冻生物墨水的边界与模拟模型的边界完美匹配 ,表明模拟与实验之间具有良好的一致性。

图2:样品低温生物打印构建和模拟结果
【基于细胞活力测定的低温保护生物墨水设计】
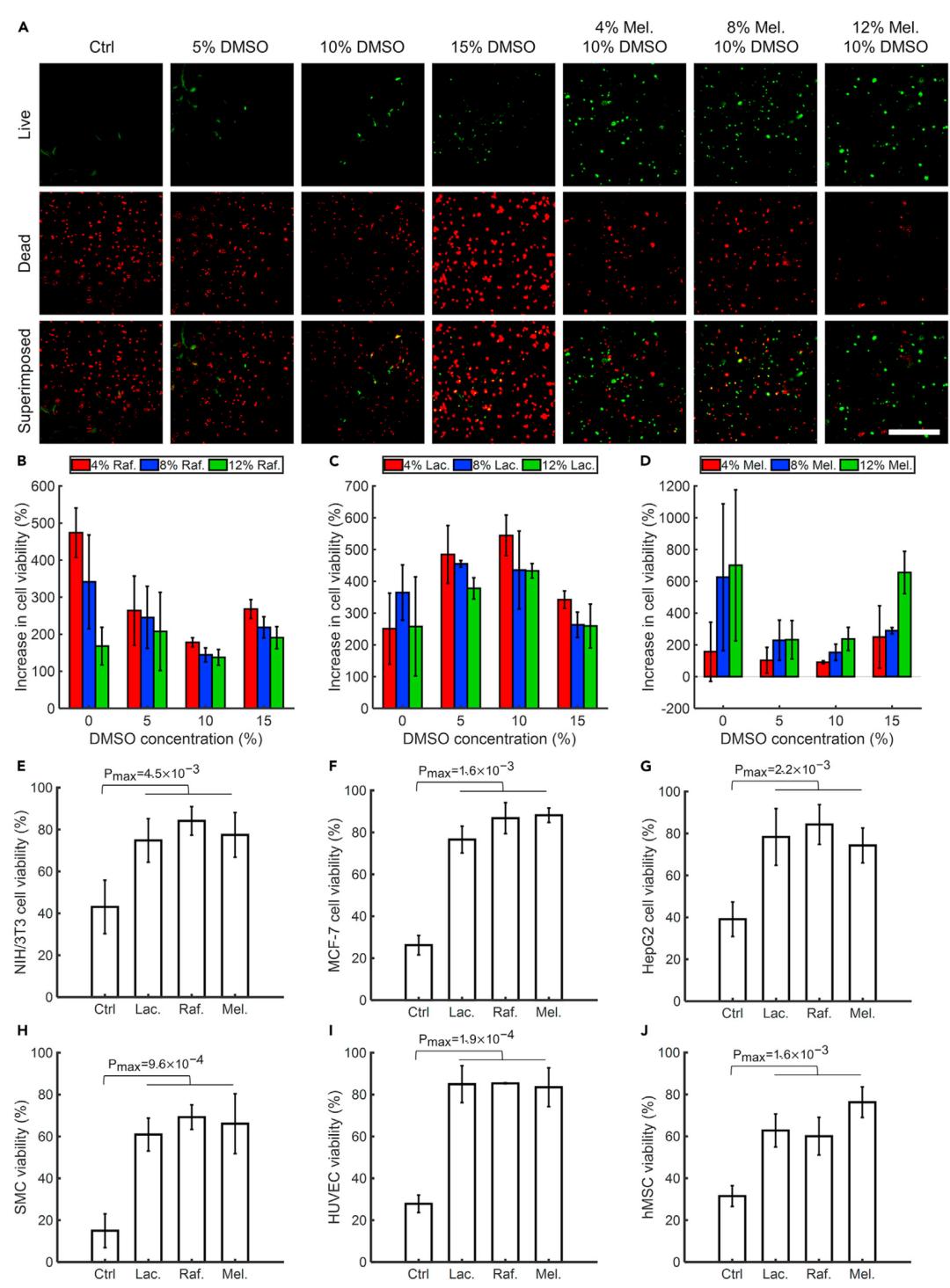
研究了生物墨水成分(GelMA、DMSO和列出的六种糖类之一)对各种细胞的冷冻保存和复苏的影响。在不含DMSO的对照样品中,高度针状的冰晶快速形成。 增加DMSO浓度,冰晶的平均尺寸显着减小。 当糖浓度增加时,没有观察到结晶的显着改善,但无论DMSO浓度如何,无糖组的细胞存活率普遍较低。 糖的存在避免了解冻过程中的渗透休克,是低温保护生物墨水的重要组成部分。 将各组细胞活力按相同DMSO浓度归一化至对照组,选择功能最丰富的糖及其最适浓度。结果显示提高细胞存活率的最有效糖类为 12% (w/v)的肉豆蔻糖、4% (w/v)的棉子糖和4% (w/v)的乳糖 ,DMSO的浓度为10% (v/v)。使用三个选择的生物墨水组合来评估方法的可行性,结果显示 冷冻保存72h后,所有细胞类型的存活率均明显高于未添加CPA的对照组 。

表1:所用的糖类及其性质

图3:不同墨水低温保存后的细胞活力
【冷冻生物打印对细胞影响】
冷冻生物打印过程中的样品冷冻率对冰晶形成和细胞活力具有重要影响。实验结果说明细胞活力不受与冷冻板距离的显着影响,支架不同层内的 平均细胞活力均在85%左右 ,在可接受的范围内。冷冻生物打印的载有人类间充质干细胞(hMSC)的样品 冷冻保存14天和28天后,未观察到液氮中冷冻保存的样品的细胞存活率之间存在显着差异 。
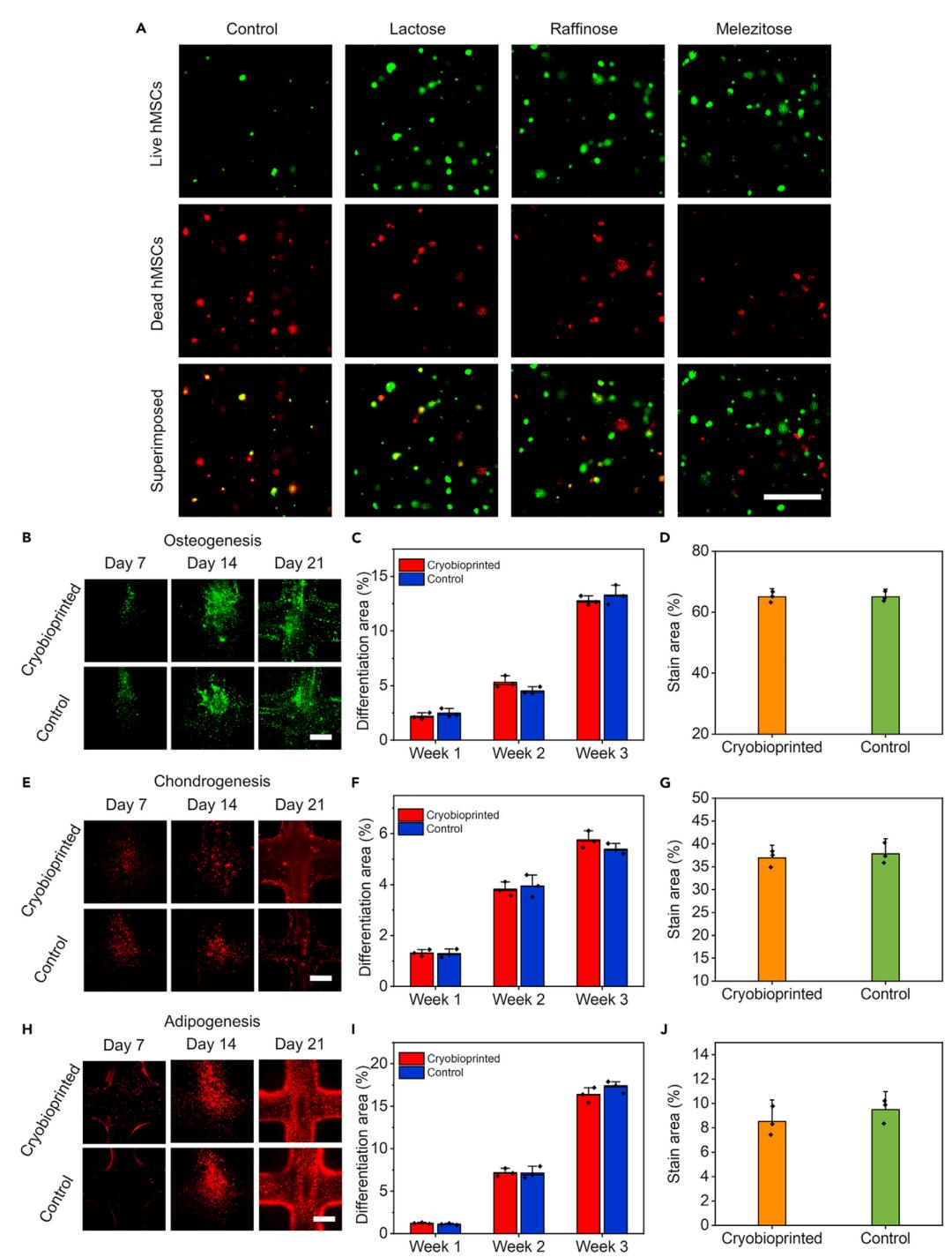
使用hMSCs通过冷冻生物打印后的细胞分化测定来研究它们的功能。冷冻生物打印的载有hMSCs的样品在液氮中冷冻保存14天后,将样品交联、复苏并培养1周,然后再加入分化培养基。研究了成骨、成软骨和成脂三种类型的细胞分化,结果显示 冷冻生物打印样品不会对hMSC的功能产生负面影响 。
绒毛膜(CAM)测定用于评估冷冻生物打印支架的血管生成潜力。同样地,液氮中冷冻保存14天后,构建的打印物被植入到第7天的卵泡CAM中,并在7天的孵育后被收集。使用图像处理方法和组织学确定冷冻生物打印组织中血管生成的程度,测量新形成的血管的平均长度以量化围绕不同冷冻生物打印结构的血管生成反应。结果显示, 冷冻生物打印程序不会影响血管内皮细胞和内皮生长因子的功能 。

图4:低温生物打印的细胞活力和细胞分化实验
【小结】
综上所述,该工作报告并优化了一种冷冻生物打印方法,可同时制备和存储载有细胞的组织结构。载有细胞的组织结构可以长期储存并在交联、解冻和复苏后使用,不会影响其正常功能。随着组织工程领域的快速发展,这些可存储的植入物有望促进生物打印方法的临床转化。