很多考生在备考的压力下,也同样憧憬着成功上岸后,正式迈入职业生涯的生活是什么样的。今天,小编就为大家好好介绍一下,国网的工作情况,看看跟你想象的工作是一样吗?
在国网,不同的地区和岗位涉及到的工作内容和工作环境,可以说千差万别。举例来说,如果你在国网省电科院,你可能正站在某个电气设备前检测、操作,收集数据进行某项科研研究。

国网江苏电科院员工操作六氟化硫气体净化处理系统。
如果你在国网省电力营销服务中心,你可能正在对高温用电情况进行监测工作。

国网河北电力营销服务中心开展迎峰度夏期间用户侧负荷监控工作。
如果你在某省市国网客户服务中心,你可能正在电话中,为客户解决问题。

国网客服中心员工除夕当天坚守岗位,帮助客户解决问题
如果你在国网某市供电公司,你可能正在某大厦电力设备前收集数据。

国网天津城南供电公司员工对天津市和平区行政审批大楼用电设备开展能效信息收集。
城市有重大活动时,你也可能会亲临现场,保障现场的电力工作。

大运会电力保障团队在闭幕式现场保电值守。
也可能正在利用无人机设备勘察线路情况。

国网吉林松原供电公司员工在扶余市蔡家沟镇旁的高地上操作无人机勘查线路。
也可能正顶着夏日炎热的太阳,在路边进行电力抢修检修工作。

国网浙江台州供电公司带电作业班员工对10千伏线路开展不停电消缺作业,保障夏季用电。
如果是在国网某县级供电公司,担任一线抢修服务人员,那可能日常工作的环境和内容就更为艰苦一些。为了保障人们的用电需求,搬运设备、踏过泥泞、甚至还要彻夜抢修电路也是很常见的事!

国网山西忻州五台县供电公司员工抢修10千伏金岗库线湾子支线。

国网河北保定清苑区供电公司抢修人员在涞水县野三坡抢修受损线路。
当然,国家电网还有很多职能部门,如人力资源部,后勤保障部、财务资产部等,在这些部门的工作就跟一般的企事业单位类似。
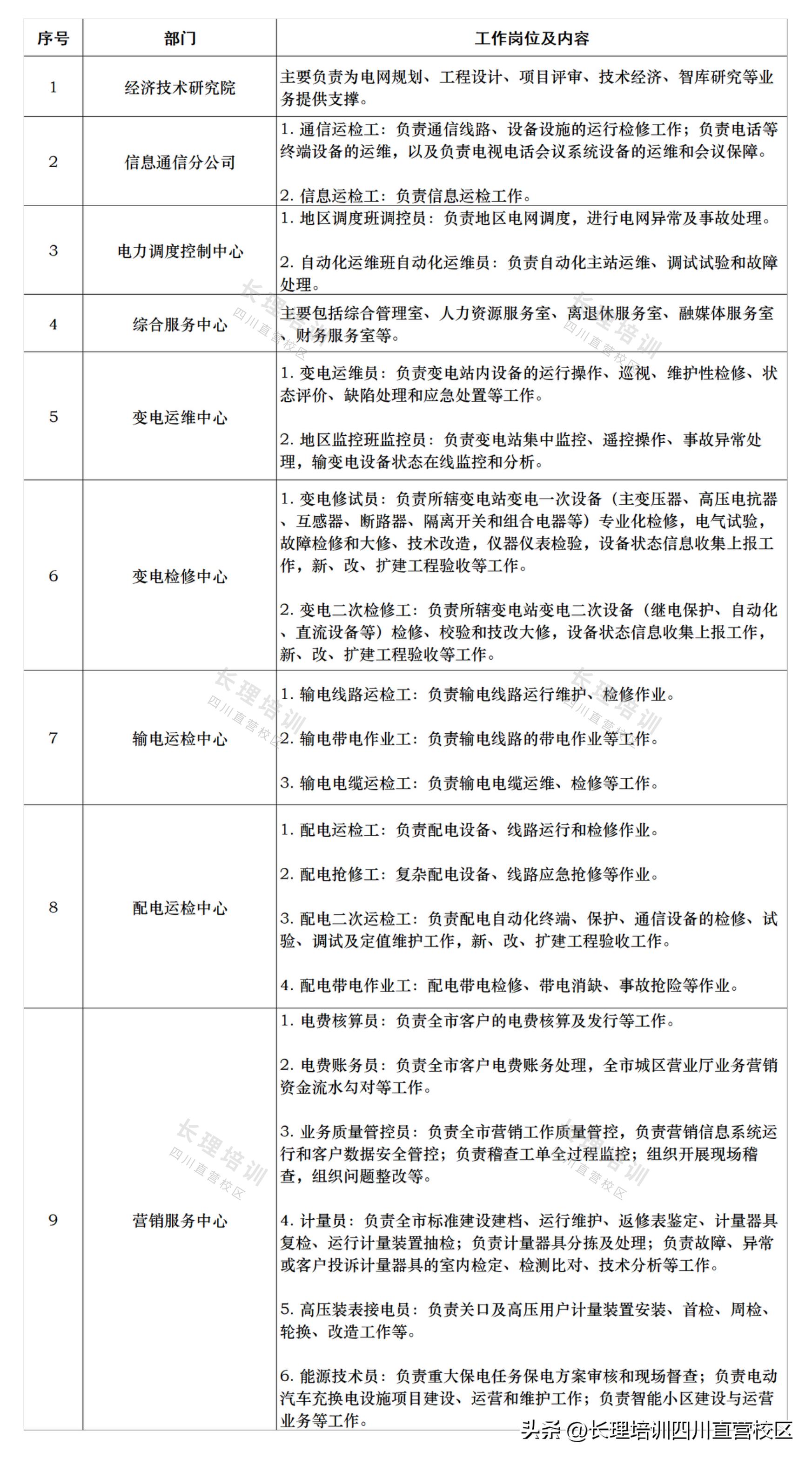
从国网每年招聘的在校学生来看,进入地市供电公司工作的应届生可能占据80%-90%,地市供电公司是国网招聘的主体军。接下来,就为大家介绍一下地级市部分部门及岗位的主要工作内容和职责。

国网地市级电力公司部分部门及岗位
一般情况下,入职于地级市供电公司后,90%以上的应届毕业生会被分配至调度控制中心、运维中心、运检中心、检修中心,营销服务中心。
因国网公司一线生产人员是以班组为单位,所以根据各岗位性质与专业方向的不同,新入职员工分配于调度班组、监控班组、变电运维班组、线路班、变电检修班与营销班组等。
如果在调度班办公地点一般在调度控制大厅向上级调度汇报、向下级调度下达通知指令,起到承上启下的作用;
监控班组主要负责时刻跟踪监控机画面,若出现异常信号,通知管辖范围的相关人员检查等。
营销班组工作地点一般在营业大厅,主要负责电费回收以及用户扩展、报修服务、电费收缴等针对客户的工作。小到居民,大到工厂、民营电力企业(电改)。
如果在以上班组,工作环境相对较好,交通方便,且无户外工作,不需要风吹日晒,休息时间比较多;但也会有倒班和夜班的情况,节假日不一定能正常休息。
如果是在变电检修班组、运维班组、线路班组等,那外出工作就是常态,条件也相对艰苦,常时户外,但也属于国网的核心技术部门,需要大家不断学习,对脑力和体力都有相对较高的要求。
每个岗位都有其职能特点,因此大家在选择岗位的过程中一定要综合考虑。祝各位考生都能找到合适心仪的岗位,并在工作中不断进步,发光发亮!