文|冯奕莹
编辑|张建锋
“现在还有多少人看纸质书?”当我提及刚上市的果麦,一位朋友犀利提问。提起出版行业,一些人脑海中浮现的也许是——夕阳行业。
实际上,2014年-2019年,纸质书零售码洋(图书定价与销售量的乘积)每年有超过10%的增长。电子化给报纸和期刊带来巨大冲击,但是在图书领域,这个蔓延数年的担忧似乎已经被数据证伪。
2021年,民营出版商纷纷登陆创业板,读客文化(301025,SZ)7月上市、果麦文化(301052.SZ)8月上市,磨铁文化也已经于7月递交招股书。
近期登陆资本市场的几家民营出版公司都于十年前成立,果麦文化2012年成立,磨铁文化2007年12月成立,读客文化2009年成立,头部民营出版商们在过去十年里非但没有消亡,反而悄然成长壮大。
2012年4月,路金波和韩寒母亲周巧蓉共同出资设立果麦有限(果麦文化前身),路金波占股90%,韩寒妈妈周巧蓉占股10%。果麦文化成立当年即完成了天使和A轮融资。
九年后,果麦文化上市,花了约20年时间,路金波从年少成名的网络写手,成长为上市公司掌门人。 截止2021年9月6日收盘,果麦文化市值25.14亿元。IPO后,路金波直接持股24.47%,市值6.2亿元;周巧蓉以3.4%的持股比例位列第二大自然人股东,持有股份市值8548万元。
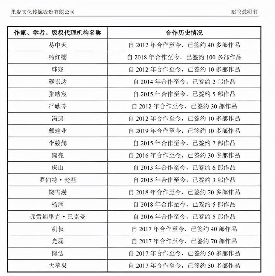
果麦文化拥有易中天、韩寒、蔡崇达、严歌苓、冯唐、庆山(安妮宝贝)等作家、学者在内的明星作者团。
站在文学创作金字塔顶的人,赚钱吗?果麦招股书显示,2018年底《皮囊》续约时,蔡崇达是除了易中天之外,对果麦营收贡献最高的作者,其作品占果麦文化总营收的5.28%。 续约时,果麦预支付了143万册销量对应的版税金1000万元。 杨红樱也靠“马小跳系列”从果麦拿到了500万元的预付版税。
在“纸质书式微”的时代,为什么民营出版机构仍能接连登上资本市场,它还是一门好生意吗?吴晓波带领的巴九灵、罗振宇带领“得到app”母公司思维造物也正在推进上市中。知识付费企业的运营效率比传统出版社高多少?
我们可以重新审视,出版可触可感的纸质书——这个非常古老的行当,如何在当下建构自己的生态,作家、编辑等又如何栖居于此。
出版还是一门好生意吗?
“出版还是不是一个好生意,关键之处在 其能不能让作家和从业者得到体面回报,能不能达到自身的稳定盈利,能不能促进文化持续创新。 ”某前从业者表示。
“出版行业?估计现在收入水平比较低。”《读数一帜》随机访问几人,得到这样的印象。《读数一帜》了解到,在北京,收入水平是出版行业人才流失的一大原因,曾被视为稳定的出版业,多位从业者表示某些头部企业离职率堪比互联网公司。
从薪酬上来说,2020年,果麦文化的人均年工资为27.91万元,稍高于新经典和读客的25万元(招股书披露的年薪酬为包括公司需要交的五险一金在内的总额,高出通常认识中的税前工资)。
果麦文化上海办公室员工众多,这个薪资处于上海什么水平呢?根据2020年A股上市公司年报,与位于上海市的约400家沪深上市公司相比,果麦文化的人均薪酬在靠前约四分之一分位。从人均创利数据看,果麦文化为15万元,约为上海地区上市公司的平均水平。
不过,出版机构的人员学历也远高于上海市上市公司平均。新经典前员工何戴翰表示:“新经典的编辑中有多位北大毕业。新经典引进书的翻译也常由新经典的编辑完成,因为很多编辑语言能力极强。”
2020年年报显示,包括发行等非编辑岗位在内,新经典员工的硕士率达42.5%,果麦文化员工硕士率19%。“这些编辑的工资回报远远比不上他们的才华和付出。”另一家头部民营出版商的前中层表示。
从财务收益来看,新经典、读客文化、果麦文化等民营出版商的ROE均稍高于10%,在A股超出平均,算不错的水平。看起来,出版行业虽然离开了时代的中心地带,但其仍是个能够自我延续的传统生意。
果麦文化所在的图书出版,一度面临知识付费带来的冲击。果麦文化主要业务是纸质书的策划和发行,占近三年营收的比例约为95%。得到app的母公司思维造物主要收入来源是线上知识服务(包括课程、电子书、听书等业务),其占2018年-2019年思维造物总营收的65%-70%之间。
“知识付费”一度被认为被提高了知识交付的效率,可能部分替代出版的功能。图书出版和线上知识服务,两者都需要争取有原创能力的作者(尤其在非虚构领域),有学习意愿的用户,有内容策划和运营能力的员工。
果麦文化的扣非净利润,甚至与得到App母公司思维造物相近,我们比较一下两家的主要数据:
2018年-2020年,果麦文化营收分别为3.05亿元、3.84亿元、3.55亿元,截止2020年底有273位员工。思维造物2018年—2019年营业收入分别为7.4亿元、6.3亿元、6.7亿元,截止2020年底有394位员工。
虽然思维造物的营收约为果麦文化两倍,但两者利润在2019年却比较接近。
不考虑思维造物2019年失去“酷得少年”控制权的影响,再去掉两家公司拿到的政府补助,思维造物的扣非归母净利润2019年为4470万元、2020年为5730万元;果麦扣非的归属母公司股东净利润为2019年4378万元、2020年3811万元。
难道号称“新物种”,曾让出版界不安的 “得到”,花近五年时间成长为一个营收和盈利水平稍好一点的约中等规模民营“数字出版商”?
两家公司在财务上的最大区别,是思维造物支付了讲师们更高的分成。《读数一帜》根据公开信息比较,得到app中同样字数的信息定价约为书籍的2倍—5倍。同时,思维造物的分成规则更利于讲师——课程的销售收入去掉营销费用,其余费用按照约定的比例进行分成。根据招股书,思维造物目前的惯例是5:5分成。
2018年,包括《香帅的北大金融课》销量前五的课程,在2018年总共产生了1.23亿元的营收。在这种分成规则下,头部讲师也能拿到千亿元级别分成,得到app得以调动一批大学教授、行业专家等精英投入面向大众的知识产品生产。
在思维造物线上知识服务业务里,2020年付给老师的产品分成款占总成本的71.59%,两倍于果麦文化成本中,版权成本30.56%的占比。
思维造物虽然公司盈利水平并没有显著优势,但它构建了一个内容作者和策划人员有更体面回报的平台,这在当下殊为难得。2020年思维造物内容人员的人均薪酬为48.71万元,高于其管理岗位平均薪酬,也高于果麦文化的27.91万元人均薪酬。
如果思维造物降低人均薪酬到果麦文化的水平,其扣非净利润会数倍于果麦文化。不过相应的,思维造物的工作强度也更强,《读数一帜》了解到,两家较著名出版企业均曾有员工去了思维造物,“公司有几个人去了得到,不过半年就走了,说太累了。”某出版从业者表示。
果麦文化vs思维造物
在出版行业,上千万的高额版税金只属于金字塔尖的少数图书作者,多数作者从写作得到的物质回报不高。
假如,如果有一位达到出版水准或者已经出书的作者,打算以写作为生,有多大可能性?
每卖出一本书,作者能拿到多少收入?在出版行业,版税金通常这么计算:图书销量×定价×版税率。根据读客文化招股书,读客文化的版税比例在5%-14%之间,根据新经典招股书,其版税比例在3%-17%之间,业界版税基本都在这个水平附近。
按照读客文化的版税率,如果读者购买一本标价40元的书,作者从每本书上拿到的收入在2元-5.6元之间。
果麦文化招股书显示,其每年新出版超三百种图书,每年有约九十多种营收过百万元(约为5万册)。 一本书较大概率无法卖出五万册,每本书版税金为几元钱,版税收入很难支撑专职写作。
为什么图书作者的收入不高?与线上课程相比,出版商的书号、印刷等固定成本较重。
在我国,民营出版商无法申请书号,因此需与出版社合作完成出版,果麦招股书程出版社负责审校、申请书号、印刷。之后,民营出版商作为独家总代理向出版社采购自己策划的图书,称为图书采购成本。
以果麦文化为例,近三年一本书的平均销售单价在20元-23元之间,平均单书成本十元出头。 2020年,果麦文化图书采购成本占总成本的59.42%,版权成本为30.56%。对比来看,思维造物没有图书采购成本,仅有7.75%的IT服务成本,七成成本支出为讲师分成款。
当下来看,果麦文化和思维造物都是小而美的公司。这两种机构因模式和分配机制不同,内容方向有所差异,形成了不同的商业逻辑闭环。
“数字化的知识产品运营效率在相对集中的私域流量环境里的效率和利润水平要远远高于传统出版,但是,目前数字知识产品的整个分销配套渠道的健全和健康度是低于传统出版的。”资深出版人未来之音创始人卢俊告诉《读数一帜》。
得到app课程以财经商业、社科、通识等类型为主,这类内容的受众比偏大众的小说、散文等休闲类要小。这类知识也需要更强背书和干货能力的策划和讲师团队,因此人力成本和课程定价更高一些。
不过,思维造物的主要用户来源是其自有粉丝,也就是私域流量,在流量昂贵的环境下,得到app用户增长缓慢。在签约讲师增长的情况下,思维造物2018年-2020年产品分成款分别共计:2.1亿元、1.6亿元、1.6亿元。
而图书的销售中,有遍布全国的各类实体网点、政府企业采购、各类电商等作为销售出口,有各类媒体新媒体作为宣传出口。 “帮助卖书的整个配套渠道要比买数字化知识产品要丰富和多元,那个图书分销系统,虽然低效,但是它足够分散和复杂,整体加权之后的市场容量要比数字化知识产品要大。”
不过卢俊认为情况不会一直如此,“随着知识产品分销的公共体系通过生死迭代之后,形成公共服务能力之后,数字化知识产品的运营效率整体高于传统出版,只是时间的问题。”
这两年,思维造物开始强调线下的意义,2018年-2020年,思维造物线下知识服务营收翻倍,在总营收中占比约21.94%。罗振宇在演讲中表示:“线下那个世界,遇到贵人,遇到缘分,那才是我们真实的社会经验。”
果麦文化约一半营收来自文艺类图书,余下营收来自社科和少儿图书。这些书籍更为轻松,二十元出头的售价没有购买压力,借助图书行业的广泛发行渠道,散文和小说流转至人们的书架。
果麦文化的畅销书,虽然与得到app课程营收相近,但绝对销量遥遥领先。果麦文化版权书中,有包括易中天《中华史》系列等五个项目累计销量过百万册,公版书有三个累计销量过百万册。得到app中非常头部的课程《香帅的北大金融课》,定价200元出头,约32万人购买学习。

图:核心作者为果麦文化带来的营收
普通图书作者版税金较低,换个角度,也可以视为民营出版商经营的成本优势,文学类书籍的进入门槛不高,不需要作者有特定的背书,因此可以成本较低的进行品类扩张和品种尝试。
果麦文化在2018年-2020年,每年策划上市的新书分别为341本、315本、359本。而得到app每年上新课程仅有100种左右。果麦在上市项目较多的情况,之中跑出爆款的机会也有所增大,虽然这意味着更多创作者不得不接受低回报。
时代原创之困
内容行业的最大痛点之一就是优秀的原创内容稀缺。从畅销书数据来看,近年出版机构似乎丧失了一部分引领风潮、设置社会议题的能力。
开卷数据显示,在2020年三大榜单(虚构+非虚构+少儿)畅销书TOP10中,当年上市的新书仅有一种。 2015年至2020年,三大榜共30本畅销书中,当年上市的新书分别占8本、6本、5本、3本、2本、1本。而如今的畅销榜上大多是老面孔,比如虚构榜前三分别是《红岩》《云边有个小卖部》和《三体》。
新的本土作者有机会从中脱颖而出吗?2018-2020年间,果麦文化的十几位核心作者带来的收入分别占果麦文化收入总额的35.63%、35.49%、32.25%,再记入每年从几大版权代理机构引入约占收入5%的版权和半数的公版书,其他本土作者带来的收入占比已经很低。
果麦文化近年的新签约作者杨红樱、饶雪漫等,也多是成名已久的作者。十年后是否还是依旧由这些作者占据大部分市场?

图:果麦文化核心作者签约时间 资料来源:果麦文化招股书
这并非仅是果麦文化一家的问题,开卷数据显示,全国新书码洋贡献率2008年开始降到30%以下,之后一直呈现下降态势,在2015年下降到20%以下,而在2020年新书码洋贡献率进一步下降至13.82%。
卢俊认为,当今的新书在榜单中式微的原因大致有两个,一个是出版的难度和门槛在降低,大量的丰富和多元的内容的供给,自然会摊薄过去头部产品的市场份额。那些老书就是过去供给集中时代的产物,用户选择成本更低。第二是,营销平台的分散,导致很难有产品打通所有营销平台,很难再形成风潮效应。“所以实际上社会化媒体的崛起导致了图书营销成本的整体提高。”
出版行业在优秀原创稀缺和走向公众成本升高的情况下,有两个趋势:外版书的版权费在快速升高;已有认知度,同时无需支付版税金的公版书在不断被重印。
公版书是果麦文化较早掀起热潮的优势业务。截至2020年底,“果麦经典”推出的《小王子》《浮生六记》《人性的弱点》三本销量超百万册。报告期内,公版书占果麦文化出版业务收入比重分别为45.07%、40.64%、34.26%。
因为没有版权成本,公版书的毛利率明显高于版权书十几个百分点。果麦文化2020年版权书的毛利率为42.89%,公版书的毛利率为54.9%,往年情况也大体稳定在这个比例附近。 不过,公版书容易陷入同质竞争,目前出版行业围绕公版书领域的竞争已十分激烈,果麦文化近两年已经在降低出版公版书的比例。
思维造物同样面临着严峻的持续原创问题。约2019年,某得到离职人士告诉《读数一帜》:“持续输出干货是一个对人要求非常高的事情,很多厉害的老师,这两年快要被我们掏空了。”
得到app某种意义上绕开了原创难题的产品是“每天听本书”,基于已有的书籍制作20分钟-30分钟介绍音频大幅降低了内容制作难度和成本。 招股书显示,2020年听书业务的营收为0.81亿元,约为课程的三分之一,但它的毛利率逐年升高至80.74%,是得到app毛利率最高的产品。
经典当然重要,布罗茨基的《小于一》中写:“因为还有第二个彼得堡,由诗歌和俄罗斯散文构成的彼得堡。散文被一读再读,诗歌被背诵,原因之一是苏联学童如果想毕业就得背诵它们。正是在这种背诵中,确保了这座城市在未来的地位和位置-只要俄语依然存在-并把苏联学童转变成俄罗斯人民。”
但除了重复出版和阅读经典,一个社会仍然需要好的机制和商业,留下一批映照当下的深度文化产出和智慧留存,它们形成一个梯次,才有望培育出未来的经典。这是民营出版商和出版机构未来十年,要面对的挑战。