
一、公司概况
中航光电科技股份有限公司隶属于中国航空工业集团,2007年在深交所上市(股票代码:002179)。公司总部拥有“国家认定企业技术中心”、“博士后科研工作站”以及国家和国防认可实验室,专业从事中高端光、电、流体连接技术与设备的研究与开发。是专业为航空及防务和高端制造提供最优互连方案的高科技企业。目前自主研发各类连接产品300多个系列、25万多个品种。截止2018年底累计获得授权专利2800余项,制订和修订行业标准380多项。公司产品广泛应用于航空、航天、*用军**电子、舰船、通讯与数据中心、轨道交通、新能源汽车、电力、石油装备、医疗设备、智能装备等防务及高端制造领域;产品远销欧洲、美国、加拿大、韩国、印度等海外30多个国家和地区。
目前公司纳入合并报表范围的子公司有11家,合营企业1家,另有2家联营企业。其中对公司净利润影响达10%以上的主要子公司及参股公司有四家,分别是沈阳兴华航空电器有限责任公司、中航富士达科技股份有限公司、深圳市翔通光电技术有限公司以及中航海信光电技术有限公司。在不考虑内部抵消的情况下,四家子公司占到公司合并收入的22.63%,净利润的18.22%。公司主要的利润还是来自于公司本部的贡献。



二、营收情况
公司自2007年上市以来,公司连续12年保持中高速增长。2018年公司实现营业收入78.16亿元,同比增加22.86%;归母净利润9.54亿元,同比增长15.56%。2019年前三季度公司营收和净利润稳健增长。公司2019年前三季度实现营收68.92亿元,同比增长19.34%;归母净利润8.31亿元,同比增长19.22%;扣非归母净利润8.16亿元,同比增长20.44%。

从盈利能力来看,公司整体毛利率较为平稳,始终维持在30%以上的水平。同时公司对期间费用的管理水平较较好,始终将费用率控制在合理水平。在近几年公司民品业务占比逐步提高,同时毛利率下行压力较大的情况下,公司净利润率仍然维持在较好水平。

三、业务结构
从业务构成来看,公司主营业务主要为电连接器、光器件及光电产品、线缆组件及集成产品三大类,16年开始公司新增了流体、齿科及其他产品这一门类。各项业务的毛利率基本稳定。值得注意的是公司的线缆组件及集成产品在公司收入和利润中的占比不断提升,2018年公司线缆组件及集成类产品占到公司收入的25%,毛利润的23%,较公司上市初期有明显的提升,标志着公司从连接器供应商向全球一流的互连方案提供商的逐步转型。


四、市场概况
(一)连接器市场空间巨大,中国已成为最重要的连接器市场
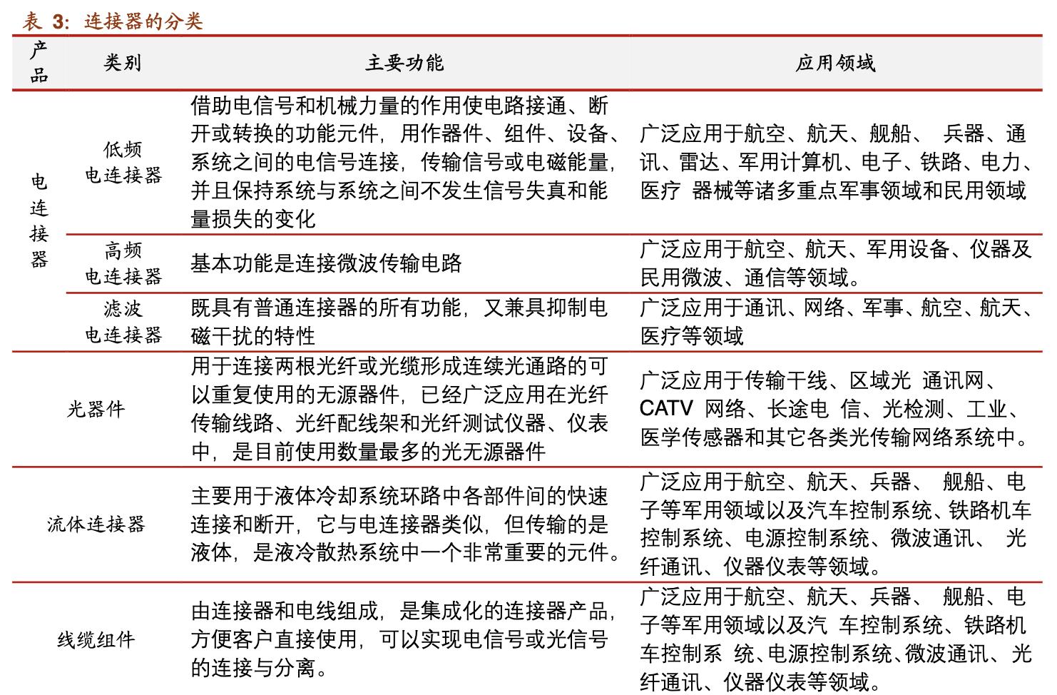
连接器功能多样、种类繁多,因此呈现多样化的特点。按照传输的介质,连接器可以分为电连接器、光连接器和流体连接器;其中,按照传输的频率,电连接器又分为低频连接器、高频连接器以及滤波连接器;按照外形,电连接器可以分为圆形连接器和矩形连接器等。凡需光电信号连接的地方都要使用光电连接器,连接器作为构成整机电路系统电气连接必需的基础元件之一,已广泛应用于航空、航天、军事装备、通讯、计算机、汽车、工业、家用电器等领域,现已发展成为电子信息基础产品的支柱产业之一。

全球连接器市场容量巨大。根据权威机构BISHOP ASSOCIATES 的调查显示,全球连接器市场从2016年开始进入新一轮上涨周期,2018年的市场规模已达667亿美元,全球连接器市场2015-2018年复合增长率(CAGR)为8.62%,2018年全球连接器行业增长率为10.97%。2019年该市场有望达到696亿美元的规模。

而在全球市场中,随着国际电子制造产能不断向中国内地转移导致国内连接器市场迅速增长,目前中国市场已经成为全球最大且增速最快的市场。2018年,在全球五大区域中,中国连接器市场销售额达到209亿美金,占到全球的31.33%。同时中国市场预计在2019年实现6.3%的高增长率,领先全球。


从下游应用板块来看,汽车与电信/通信市场一直是连接器产品的主要应用领域。且销售增速预计也最为强劲,预计分部同比增长4.5%与6.6%。而军工领域则增长较为平稳。预计新能源汽车、物联网、无人机等新兴产业正在蓬勃发展,整体来看下游市场的发展将推动连接器产业快速增长。

近年来,随着信息化浪潮的不断推进,中国信息化建设发展迅速且规模已跃居世界前列,在质量和技术上也取得了极大的进步,其中智能手机、通信设备、无人机等新兴产业影响力较大。连接器作为实现信息化的基础元器件,受益于信息化建设投入不断扩大,2011年到2018年,中国连接器市场规模由113亿美元增长到209亿美元,年复合增长率8.56%,显著高于全球同期4.8%的增速。2019年,我国连接器市场预计实现6.3%的高增长率,达到223亿美元的巨大市场。

(二)全球市场向头部集中,中航光电已成为细分领域领先者
在国际市场上,连接器是一个成熟的行业。欧美、日本及中国台湾的连接器跨国公司大多是集上游原材料、产品研发、销售一体化的大型制造型企业,在产品质量和产业规模上均具有较大优势。这些跨国公司由于研发资金充足及多年技术沉淀,往往在高性能专业型连接器产品方面处于领先地位,能通过不断推出高端产品而引领行业的发展方向。如Tyco/AMP、Molex、FCI、Amphenol、Hirose 和鸿海等知名厂商的竞争优势非常明显,基本上已经形成寡头垄断的竞争格局,但在近年间,中国大陆的企业增长势头良好,在多个领域已经跻身全球前列。根据Bishop & Associates数据,2018年全球排名前10位的连接器制造商在2018年的年销售额达到360亿美元,占全球连接器需求的59.8%。虽然较2017年60.6%的市场份额有所下降。但仍然保持着较高的市场集中度。

以及当期使用的名称TE Connectivity,但始终把持着连接器市场的头把交椅。而在这38年的时间里,Molex和Amphenol也始终保持在前十名,是连接器领域的传统豪强。龙头公司在产业链内的不断整合是其市场份额不断提升的重要推手。而尽管在1980年时还没有亚洲公司进入前十名,但在2018年已有五家亚洲公司进入前十名。其中来自中国台湾的富士康位列第五,而来自中国大陆的立讯精密自2015年跻身世界前十,目前已经成为全球第5大连接器供应商。同样来自中国大陆的中航光电位列第13,得润电子位列第16。以上三家是仅有的进入全球前50强的中国大陆连接器企业。

从全球各市场来看,发达国家市场基本被欧美及日本的企业所垄断。而在中国及亚太市场,我国的连接器企业已经开始崭露头角。我国连接器行业起步较晚,上世纪八十年*开代**始,许多外商进入大陆市场进行投资,我国连接器市场开始产生。九十年代以后,在我国一系列外资政策及奖励措施的鼓舞下,欧美和日本知名连接器厂商如泰科、莫仕、安费诺、FCI 等陆续将生产基地转移至中国。与此同时,台资连接器厂商也纷纷进入内地,其中包括鸿海(富士康)、连展、正崴、龙杰、康旭、安普等台湾知名连接器公司。在市场快速发展的推动下,国内连接器产业链体系快速形成,一些本土连接器企业也开始崛起,根据Bishop & Associates数据,立讯精密、中航光电、得润电子分列中国连接器市场的1、6、9名。

而从下游应用领域来看,中航光电凭借军工企业的技术背景以及多年的技术研发,已经成为国内最大,世界第二大的军工连接器供应商,在航空、航天、兵器等多个领域处于行业领先地位。此外,公司在电信与数据通信应用领域也已经成为全球第十大供应商。

(三)中航光电是国际知名,国内领先的连接器供应商
整体上看,目前国内连接器生产企业数量众多,但大多数连接器厂商的规模普遍较小。与国际连接器巨头相比,大多数国内连接器生产企业在技术、规模、产业链上存在一定的差距,但近年来,由于国家政策的支持、企业研发能力的持续提高,差距在逐渐缩小。而国内企业还拥有连接器跨国企业无法比拟的部分优势,如低成本、贴近客户、反应灵活等,上述优势使优秀的国内企业在市场竞争中市场份额在逐步扩大。

从国内主要连接器企业营业收入来看,连接器行业前五强分别为立讯精密、长盈精密、中航光电、得润电子和航天电器。从我国前五大连接器供应商合计营收角度测算,五家头部公司的市场份额从2011年的9.86%,到2018年市场份额增长至44.03%,与国际市场头部企业超过50%的集中度相比,中国头部连接器企业仍有较大的发展空间。随着国内头部企业市场份额的不断提升,强者愈强的马太效应将更加明显,预计未来连接器头部公司将继续扩大其市场份额。


从盈利能力来看,中航光电的毛利率长期保持在30%以上,净利润率保持在10%以上,盈利能力在行业内一直排名靠前,且较为稳定,主要是得益于公司坚持军民融合发展。公司军民品占比大体相当,军品业务与民品业务双轮驱动保证了公司盈利一直维持在较高水平,且抗风险能力远高于传统民营企业,在16年开始行业内多家民营企业盈利能力出现波动的情况下,公司的毛利率与净利润率仍然保持稳定。

从研发能力来看,中航光电自成立以来一直对研发较为重视,持续加大产品研发力度,研发人员数量、研发投入占营业收入比例稳步增长。公司的研发支出占营业收入的比例在国内连接器企业中一直排名靠前,保持在较高水平。2018年,公司研发支出6.64亿元,占到当期营业收入的8.49%。公司对于研发的重视以及不断投入,是保证公司的核心竞争力,支持改善不断向前发展,提升市场份额的重要支撑。

综合来看,中航光电经历十余年发展,从我国近千家连接器企业中的脱颖而出,目前已经成为国内第2、全球第13的连接器供应商,同时在细分领域有所特长,在军工领域成为国内第1、全球第2,在电信与数据通信领域,国内第2、全球第10的连接器企业。公司以国内高端军品市场为支柱,不断开拓民用市场,在长期保持较高盈利能力的同时,以持续的研发投入提升产品的核心竞争力,向全球一流的互连方案供应商迈进。
五、军品业务保持稳定增长,民品业务迎来发展机遇
(一)军品:受益于国防投入持续增加,保持中高速增长
2019年我国国防经费预算达11900亿元人民币,增长7.5%,另据2019年新版国防白皮书披露,横向国际对比,我国国防费水平偏低,将继续保持适度稳定增长。纵向对比,装备费占国防费比例持续提升,从2010年的1773.59亿元提升至2017年的4288.35亿元,年均复合增长率达13.44%;装备费占比相应由2010年的33.2%提升至2017年的41.1%,提升7.9%。装备费提升主要是由于我国*队军**推进国防和*队军**全面建设,加大*器武**装备建设投入,淘汰更新部分落后装备,升级改造部分老旧装备,研发采购航空母舰、作战飞机、导弹、主战坦克等新式*器武**装备,稳步提高*器武**装备现代化水平。因此,预计未来我国的军费投入将长期保持在一个高于GDP增速的水平上。
我国连接器军品市场集中度相对较高,2018年,我国*用军**连接器前五强分别为:中航光电、航天电器、陕西华达、四川华丰、杭州航天电子(航天电子子公司),五家企业2018年连接器收入达到73.59亿元(中航光电、航天电器按主营业务披露数据,其余三家按营业总收入,由于公司未详细披露各业务中军民品占比,测算情况与实际情况可能存在差异),约占总体*用军**连接器市场的73.41%。其中中航光电的市场份额为40.67%,占比超过四成,是我国*用军**连接器领域绝对龙头。
(二)通信领域:受益于5G建设大潮来临,有望进入快速增长期
中航光电全面参与了5G通讯用连接器研发,产品涉及室外光纤连接器及光缆组件、室外电源连接器及电缆组件、板间高速连接器、板间电源连接器、电源分配连接器、高速背板连接器等众多产品,与国际一流企业处于同一水平线。2019年11月29日,中国电子元件行业协会在洛阳组织召开了由中航光电科技股份有限公司承担的“2016年工业强基工程的56Gbps高速连接器”项目科技成果评价会。成果评价专家组听取了56Gbps高速连接器产品研制报告和用户应用报告,审查了相关技术资料,现场查看了生产线、实验室及仪器设备等。最终,专家组一致认为该项目技术达到国际先进水平。中航光电研制的56Gbps高速连接器采用具有自主知识产权的双触点接触模型和插合区域全屏蔽结构的传输模型,实现低插损、低串扰、稳定阻抗的设计目标,能够在56Gbps速率下可靠的传输高速数字信号,产品通过了全项目试验检测和用户的应用验证与使用,性能稳定。同时,中航光电自主研发的十多条高速连接器全自动生产线,已实现了各型号高速连接器1000万只以上的规模化生产能力。作为应用于高速互连系统的核心元器件,56Gbps高速连接器满足了设备信息化、数字化需求,提高了我国军民用领域高速数据传输自主可控水平,促进了我国高速数据传输核心元器件的行业发展,具有广阔的的应用空间。
(三)新能源汽车:新能源大势所趋,抓住机遇提升市场份额
一般情况下,一辆轻型汽车大约有1500个连接点,平均每辆汽车需要约102美元的连接器。在未来,每辆汽车或将使用600至1000个电子连接器,市场需求巨大。所以,汽车领域一直是连接器最大的应用市场。据Bishop & Associates数据,2018年汽车领域连接器市场达到158亿美金,占到全球市场的23.69%,是目前最大的细分领域。
中航光电可以为新能源汽车提供专业的整车高压互连解决方案,产品含整车高压线束、高压连接器及高压设备用信号连接器;提供具备GB、TUV、UL、CQC认证的全系列国标、欧标、美标传导式充电连接器、充电线束以及便携式充电设备。产品的主要应用场景:动力电机、动力电池、电机控制器、配电箱(PDU)、车载充电机(OBC)、直流充电机(DC/DC)、逆变器(DC/AC)、水暖PTC、风暖PTC、高压线束、维修开关、电动空调、交直流充电接口等。
目前,中航光电与比亚迪、江淮、奇瑞、宇通与中通等国内知名新能源汽车企业保持良好的合作关系,为多家整车厂供应新能源汽车连接器。同时,中航光电作为特斯拉公司的连接器供应商,公司研制的板间连接器已成功配套该车型。公司为特斯拉公司配套的板间连接器应用于Model 3的车载充电机中,负责高压电流和低压信号的传输。该车载充电机负责将交流电转换为直流电后为锂电池充电,相当于汽车内部的“迷你变电站”。
六、盈利预测
公司未来业绩有望进入高速增长期,预测2019-2021年公司归母净利润分别为11.54亿、14.30亿和17.35亿元
