
记者 李娜 实习记者 王婷妍 报道
1月6日,中国货币网披露,长安银行股份有限公司(下称"长安银行")公布了该行2021年度同业存单发行计划。计划显示,该行2021年同业存单发行额度为700亿元。
相比长安银行2020年同业存单641亿元的发行额度,今年的发行力度较大。截至2020年11月,该行共发行同业存单57期,合计发行总额194.80亿元。
此外,据不完全统计,长安银行2021年开年收到9张罚单,合计被罚264万元。
记者就上述问题致电长安银行,工作人员表示已反应问题,截至发稿为止,未收到相关回复。
年内收9张罚单,合计处以264万元罚款
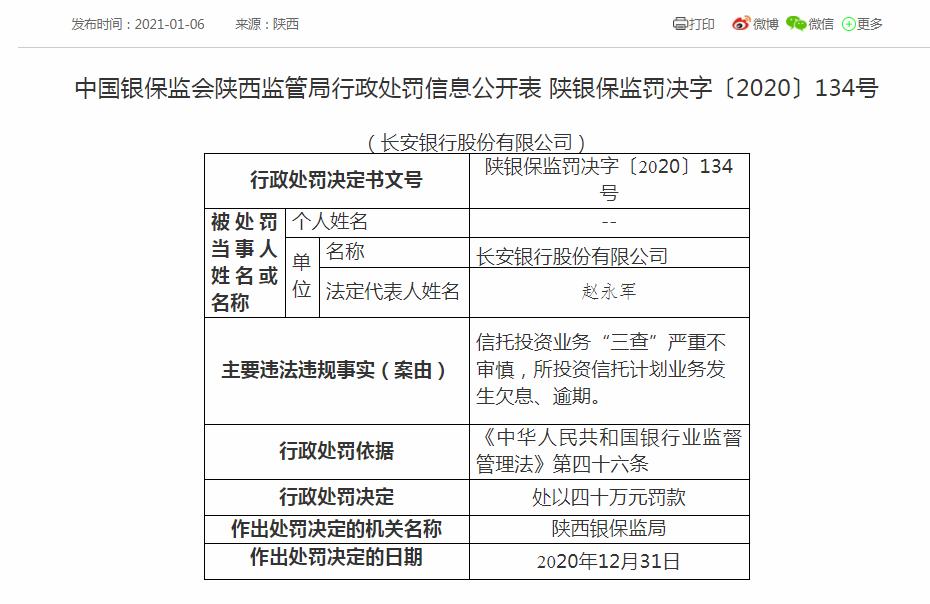
2021年1月6日,银保监会对长安银行一连开具7张罚单,合计处罚款209万元。据记者不完全统计,该行年内共收9张罚单,合计264万元罚款。
具体来看,1月6日,长安银行因信托投资业务"三查"严重不审慎,所投资信托计划业务发生欠息、逾期;理财业务关联授信管理不到位;监管标准化数据(EAST)系统数据质量控制不到位;违反了《中华人民共和国银行业监督管理法》第四十六条,《商业银行与内部人和股东关联交易管理办法》第四十二条,《中华人民共和国银行业监督管理法》第四十七条,合计处以88万元罚款。



1月6日,长安银行西安未央支行因授信审查审批不审慎,*款贷**形成风险。违反了《中华人民共和国银行业监督管理法》第四十六条,处以35万元罚款。

1月6日,长安银行西安灞桥区支行因贷后管理不到位,*款贷**资金回流挪用于归还他行*款贷**。违反了《中华人民共和国银行业监督管理法》第四十六条,处以罚款21万元。

1月6日,长安银行西安莲湖区支行因*款贷**风险分类不实。违反了《中华人民共和国银行业监督管理法》第四十六条,处以25万元罚款。

1月6日,长安银行西安曲江新区支行因发放虚假商用房按揭*款贷**,形成大额不良,且未向监管部门报告,违反了《中华人民共和国银行业监督管理法》第四十六条,处以罚款40万元。

1月4日,长安银行紫阳县支行因*款贷**资金未有效管理、被借款人挪用购买理财,违反了《中华人民共和国银行业监督管理法》第四十六条,处以25万元罚款。

1月4日,长安银行咸阳分行因瞒报案件信息,违反了《中华人民共和国银行业监督管理法》第四十六条,处以30万元罚款。

不良率波动上升
记者注意到,今年以来长安银行收到的罚单多与*款贷**有关。
上海新世纪资信对长安银行的评级报告显示。近年来,该行*款贷**行业分布主要集中在批发和零售业、制造业及建筑业等行业。受经济下滑及新冠疫情影响,长安银行制造业、批发零售业以及个人消费*款贷**关注及不良规模均有所上升,不良率及关注类*款贷**占比有所上升。2016年-2019年末,该行的不良*款贷**率分别为1.84%、1.96%、1.78%、1.77%。据该行2021年度同业存单发行计划披露,截至2020年9月末,该行不良*款贷**率上升至1.96%。
具体来看,关注类*款贷**方面,2019 年末,长安银行本部口径关注类*款贷**余额为18.98 亿元,较上年末上涨 76.39%,其中,企业类*款贷**(包含个人经营性*款贷**)关注类*款贷**余额为 18.26 亿元,较上年增长 72.08%,是关注类*款贷**增量的主要来源。
分行业来看,企业类*款贷**关注资产增量主要来自于批发和零售业、居民服务、修理和其他服务业以及制造业。不良类*款贷**方面,2019 年末,长安银行本部口径不良类*款贷**余额为 24.96 亿元,较上年末上升 4.75 亿元。不良*款贷**增幅主要来源于批发零售业务和房地产业,2019 年末,上述行业不良*款贷**增量分别为 1.84 亿元和 1.15 亿元。2020 年 3 月末,受新冠疫情影响,公司关注类和不良类*款贷**进一步上升。此外,近年来,该行*款贷**核销力度逐渐加大,2017-2019 年,该行分别核销*款贷**0.44 亿元、4.43 亿元和 7.03 亿元。
上海新世纪资信在评估报告中表示,将继续关注长安银行的资产质量等问题。记者也会对该行的资产质量问题进行持续关注。
公开资料显示,长安银行成立于2009年07月27日,由宝鸡市商业银行、咸阳市商业银行、渭南城市信用社、汉中城市信用社和榆林城市信用社五家地方法人银行业金融机构通过新设合并,联合其他发起人共同发起设立的,注册资本为56.41亿元。
本文由新华融媒·看财经原创出品,未经许可,请勿转载。线索征集热线:15184711302。