拍写真,成为年轻女性的一种新时尚。报告显示,写真行业目前在我国有2.38亿的目标人群、其中有52%的女性拍过写真,有48%的女性未拍过写真。
另外随着这些年经济高速发展,年轻一代更加自信,追求传统文化和国货,带动了汉服文化的复兴,让古风拍摄市场的高速发展。
每年的暑假都是写真市场的旺季,尤其是古风写真拍摄今年尤为火爆。我们选取了20年行业老品牌盘子女人坊和传统证件照起家中途拓展国风拍摄的海马体来做个深度分析,道一道两家短长。
一、品牌
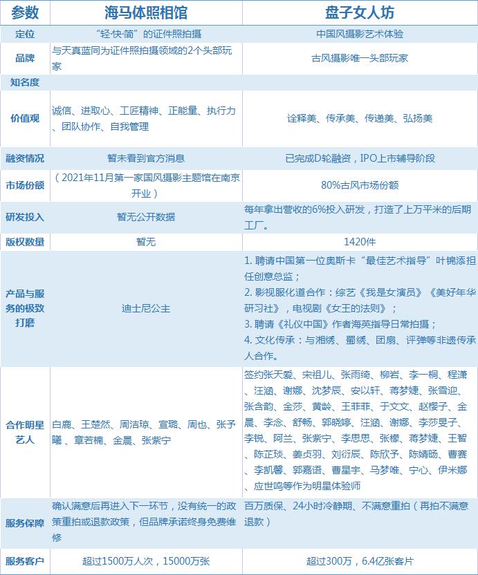
品牌实力,是一个企业服务能力最综合的体现,与企业的核心技能息息相关。我们将从品牌定位、品牌知名度、价值观、市场份额、专家合作、研发投入、合作明星艺人等几个角度综合对比:

综合品牌定位、知名度、价值观,市场份额、融资情况、研发投入、版权数量、产品与服务的极致打磨、合作明星艺人、服务保障这十个方面,我们也能比较直观的看到海马体照相馆和盘子女人坊的区别,海马体照相主要走轻快、易复制路线,圣诞照、小场景、证件照等做的比较好,古风则是他们基于市场衍生的一个产品;盘子女人坊则从创立之初就一直深耕在古风拍摄领域,走的是精雕细琢的专业路线。
从消费者实用的角度来说,是选择品牌实力更强的专业机构,还是选择短平快新平台,有时候不全取决于实力,还要看具体需求。然而,对专业的投资机构来说,品牌实力优、核心能力强才能获得他们的青睐。根据公开数据,海马体照相馆暂未获得资本,而作为古风赛道的唯一头部玩家现已获得4轮融资、进入IPO辅导阶段,双方的品牌实力、核心潜力差距不言而喻。
二、门店规模
由于汉服人像拍摄和现代人像拍摄手法上有很大的区别。现代人像拍摄时为了突出人物,摄影师往往喜欢把背景虚化掉,可以一个背景板走天下。但是汉服人像不仅要注重画面的古典,同时还需要和中国传统文化相结合。拍摄时要突出人物,还需要人物和环境相结合,以求获得唯美的意境和细腻的画面感。因此对实景布置和门店面积的要求比较高。
那么,现在就让我们来对比一下海马体和盘子女人坊景物打造方面的“硬实力”!海马体,单店100平方米左右,基本上就跟平常大部分买的三室两厅的面积,这里面还要分前台、等待区、服装区、化妆区、拍摄区、选片区等这些,可想而知这里面拍摄区基本上能利用的空间就有限了——关键是,除了化妆师共用外,影棚也是两者共用的。
盘子总共有15万平方米的拍摄面积,单店平均2000平方,最大的单店面积4000多平。每个店平均下来有20个影棚,这还不包括实景拍摄的地儿。他们家官网上面的照片也可以看到,不仅店铺装修精美复古,还根据不同地域特色各有所长。我去的是长沙总店,大概2400平方米,在鸿铭中心商业街上面。除了装修设计方面,盘子也挺会营造氛围的——店里放的音乐,古香古色,挺能把人带入其中的。

从上表可看出,海马体照相馆全国门店多,虽然单店面积小,但交通便利,美中不足的是门店小古风拍摄体验过程比较简单;盘子这边,门店虽然少,但单店面积大,单店平均有2000平米了,为客户提供的拍摄体验场景更加立体、多元,可以提供沉浸式的拍摄体验。
三、妆造水平
好的妆容,可实现本人和妆容之间浑然天成、相得益彰;而遇上不适合或糟糕的妆容,就算是你拥有明星的长相颜值也一样被“封印”。作为一个长相平平的古风爱好者,靠谱的化妆师更重要。不然,碰上不靠谱的化妆师,不得把我那本不富裕的“颜值”封印得所剩无几了。
先说说海马体,他们家是以精品证件照走进消费者心中,证件照的妆造只需淡妆即可,也不需要太多的妆面变化,网上资料显示另外一家天真蓝照相馆现在开始卖妆造套餐了,定价也是几十元到几百元不等。
毕竟古风摄影的化妆师需要的技能基本上和影视化妆师差不多了,除了彩妆,还要学伤效特效、毛发制作、饰品制作、戏曲化妆、古代人物造型等等,涉猎更加广泛。这样一看,妆造这块确实并不是我们以为的这么简单。简单的来说,海马体照相馆的是30分钟内快速敲定的“轻妆容”,盘子女人坊则是仪式感拉满(1-1.5小时化妆时常)沉浸式的“重妆容”。
另外,在盘子女人坊官网的化妆师介绍中,从业经验10年+的不在少数,一些化妆师还为明星艺人及剧服务过妆造。盘点公开的报道资料,可以看到盘子女人坊官方,也跟湖南卫视自制综艺《美好年华研习社》及优酷、江苏卫视联合出品的综艺《我是女演员》,电视剧《女王的法则》等综艺、电视剧提供专业的服化道支持。
四、服装研发
除了妆容外,第二个容易封印人类“颜值”的就是服装了,很多明星艺人都吃过这方面的亏。不合适的服装,可能让明星艺人和路人甲乙丙丁没太的差别。
作为普通人,我们没有艺人、明星这么百搭的身材,肯定得找个服装种类和数量齐全的店拍摄,下面我们将从布局时间、年限、主题数量、单店服装、后期工厂、热门IP等。

在服装方面,海马体照相馆基本上没有啥原创能力,IP也比较少;盘子女人坊这边的原创能力还挺强的,目前原创服装已达到2000套,服装还加入了蜀绣、湘绣等非遗传承技艺。资料显示,盘子还专门邀请中国第一位奥斯卡“最佳艺术指导”的华人得主叶锦添,《梦华录》《长月烬明》等热播剧服装造型设计指导黄薇、《琅琊榜》造型设计苏志勇等专家做指导,在追求服化道极致产品打磨方面盘子还是舍得下血本。
五、性价比
#10个年轻人有7个花钱先看性价比#的话题登上热搜,这句话折射出今天年轻人消费观变化,那第二个维度对比我们就从“性价比”说起。
在开始之前,我们先来玩个小游戏:这两款拍摄,你觉得哪个便宜?


我们在做产品选择时不难发现,海马体照相馆这国风照价格挺低的,300多就能体验唯美国风拍摄,而盘子女人坊这边,618直播套餐也要1218元。为了看看哪个钱花的更值,我们综合了价格、底片数量、主题数量、实物这四个维度对比——

从表格中我们看到,海马体照相馆和盘子女人坊单张照片的价格比为=359:67.67=5.3:1。盘子女人坊这个套餐单张底片的价格居然只有67.67元,居然比我拍一张海马体最便宜的证件照还便宜。性价比确实还是挺高的。
但是有一说一,前些年由于加盟店多,盘子女人坊这边价格还是比较混乱的,也是投诉比较多的一个点,收缩加盟之后逐渐统一了。海马体照相馆在价格管理这方面一直还是做的比较好,标准比较统一。
六、摄影技术
妆造和服装能解决的是现实的好看,摄影师和摄影技术才是决定照片美不美的核心生产力。所以,拍摄影写真,看这家影楼往期的作品效果如何,摄影师经验如何,这就非常重要了。为了评价能更加综合和全面,选取摄影师介绍、客片展示、亲友评价三个维度综合了解。

整体的综合评分来说,摄影师这块盘子确实要比海马体专业很多,拍摄的角度、场景也更丰富,给盘子打个85分,海马体的话暂时65-70分左右吧!美中不足的,盘子女人坊的拍摄预约已经排队到3个月以后了。不过海马体照相馆这边基本上次日即可预约。
七、其他服务
拍照这个事,除了相片成品外,拍摄结束后能提供的周边成品、服务周期,也是里面比较重要的增值服务。

综合上面八大方面来看,海马体照相馆给的古风拍摄部分更像“快餐”,盘子女人坊则更像米其林星级餐厅的“古风大餐”。除了上面这些写真拍摄的优势好的地方之外,写真行业不给全部底片、精修照片价格贵这两个槽点也真的希望能改善改善。不过还好,选的这两家基本上没啥隐形消费。
作为消费者,在消费购买前,我们一定要搞清楚的是,自己的诉求——到底是想要讲效率的“快餐”,还是重体验的“大餐”,亦或只是想要像妙鸭相机AI合成的娱乐体验。只有明确了需求,我们才能在消费过程中不迷茫,少踩坑。