新京报讯(记者 康佳 孙钊)因湖北省司法厅原巡视员陈北洋发布的一封致歉信,让名为李跃华的医生走入公众视野。公开信息显示,李跃华系汉阳区爱因思中医专科门诊部法定代表人。
网传湖北省卫生计生委综合监督局于2月26日落款的《关于李跃华、张胜兵治疗新冠肺炎等相关情况的调查报告》(以下简称《报告》)中称,李跃华因涉嫌伪造、变造、买卖医师执业证书,湖北省卫计委综合监管局建议属地卫生健康行政部门向同级公安机关依法移送案件线索。
今日(3月2日),新京报记者从汉阳区疫情防控指挥部及武汉市12320卫生热线工作人员处获悉,上述《报告》属实。

无证行医的李跃华:曾发文称专利疗法百分百治愈多种疾病
李跃华。 视频截图
宣扬能有效防治新冠肺炎
“私人诊所的李跃华医生上门给我们治疗……3天后我体温恢复正常,老婆治疗4天后体温恢复正常,儿子治疗7天后体温恢复正常”,因湖北省司法厅原巡视员陈北洋在社交平台发布的致歉信中,提及李跃华治疗 “效果可观”。加之李跃华在私人公众号中声称,“治疗了疑似新冠肺炎的病人近20人……至今为止,病人已基本治愈,临床症状消失。”一时间,李跃华在网络上饱受争议。
李跃华系武汉汉阳爱因思中医专科门诊部法定代表人,据工商信用信息系统显示,该门诊部经营范围为“内科、中医科”等。在爱因思中医门诊的招牌上,号称可治疗“疱疹、乳腺增生、痛经、鼻炎、咽炎、不孕”等多种疾病。
今日(3月2日),新京报记者从汉阳区疫情防控指挥部及武汉市12320卫生热线工作人员处获悉,网传湖北省卫生计生委综合监督局于2月26日落款的《关于李跃华、张胜兵治疗新冠肺炎等相关情况的调查报告》内容属实。
上述《报告》称,李跃华承认2020年1月29日接到陈某某求医电话后,1月30日到陈某某住处,为陈某某夫妇及儿子3人注射了自己带去的针剂——苯酚(微量)。陈某某夫妇接受李跃华上门注射至2月3日,李跃华继续用相同疗法及所谓自创发明的“自体疫苗”为陈某某之子治疗至2月9日。通过上述活动,李跃华共收取2200元。
在新冠肺炎疫情防控期间,李跃华多次出入其居住小区和汉阳爱因思中医专科门诊部所在小区,并随身携带注射材料及注射器,在媒体上大肆宣扬能进行新冠肺炎有效防治。

无证行医的李跃华:曾发文称专利疗法百分百治愈多种疾病
李跃华宣传的”穴位注射剂“相关专利。 视频截图
发文称专利治疗多种疾病,治愈率100%
上述《报告》提及,李跃华声称为陈某某3人治疗所用的是专利注射剂。其出示的《发明专利证书》显示,这是“一种穴位注射剂”“本发明中苯酚为主要的治疗药品”。李跃华承认,自己配制的注射材料未取得药品监督管理部门的许可。
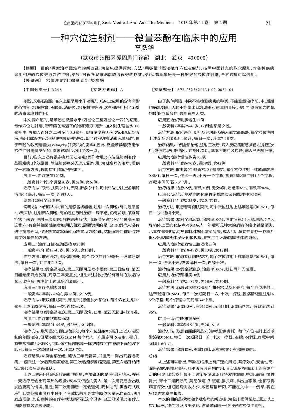
新京报记者梳理发现,早在2012年,李跃华就曾公开宣传自己向穴位注射苯酚溶液这一发明,并称用此方法治好自己的鼻炎和妻子的扁桃体肿大。“我在亲朋好友中试验,发现它可以治愈颈椎病、腰椎病、关节炎、关节扭伤、腮腺炎、带状疱疹、乳腺增生等一百多种疾病。后来我又利用在不同地方民营医院工作的机会,进行了临床试验,取得了非常好的疗效。”
2013年11月,李跃华在《求医问药》杂志发表了题为《一种穴位注射剂——微量苯酚在临床中的应用》。文章称,针对感冒120例、生殖器疱疹25例、腮腺炎31例、12例乳腺增生等多种疾病,在不同穴位使用该注射剂,治愈率为100%。而对于口腔溃疡25例、腰椎病36例,有效率也高达100%。
新京报记者检索公开报道发现,其发文的《求医问药》杂志多次因刊登虚假违法中医医疗广告,被中医药管理局等有关部门查处。此外,李跃华在个人公众号声称,曾投稿过《柳叶刀》《医学假说》杂志,“都未能录用。”

无证行医的李跃华:曾发文称专利疗法百分百治愈多种疾病
李跃华发表的相关文章。截图
涉嫌伪造、变造、买卖医师执业证书
此外,李跃华身份也成问题。
上述《报告》称,在调查中,李跃华出示了由武汉市卫生局2004年4月25日签发的《医师执业证书》,执业地点武汉长城医院,执业类别为西医,执业范围为耳鼻喉科,并附有相关编码。
经查,武汉市汉阳区当年有176人通过审核认定医师资格,李跃华不在其中,检索湖北省卫生厅其后陆续补发的认定文件,也没有李跃华的名字。在“医师资格管理信息系统”中分别输入李跃华身份证号码和上述编码,系统均显示“没有检索到相应的医师信息”。
2月24日,李跃华接受武汉市汉阳区卫健局执法人员调查时,承认未取得《医师执业证书》。《报告》称,因李跃华涉嫌伪造、变造、买卖医师执业证书,建议属地卫生健康行政部门向同级公安机关依法移送案件线索。
此外,《报告》称,李跃华所在的汉阳爱因思中医专科门诊部《医疗机构执业许可证》有效期自2017年1月4日至2022年1月3日。登记发证机关系汉阳区卫健局,但2019年1月至今,该医疗机构未按规定进行定期校验。
工商信息显示,因未按照《个体工商户年度报告暂行办法》规定报送年度报告,2018年7月11日,爱因思中医专科门诊部被汉阳区工商行政管理和质量技术监督局列入经营异常列表。
今日(3月2日),新京报记者从武汉市公安局获悉,目前尚未接到相关部门或个人转交的线索材料。3月2日,李跃华电话一直处于无法接通状态。李跃华所在社区的工作人员介绍,目前他仍在接受卫生部门的调查。
校对 张彦君
来源:新京报