电容在电路中的应用方式各种各样,今天来谈谈电容在电路中究竟有哪些应用。

1、电容降压电路
在220V的交流电压降为低压的最常见方式是采用电源变压器,和开关电源降压,还有一种方式是电容降压电路,它的特点是体积小,成本低,缺点是不能用在大功率条件和感性负载,也没有电源变压器来的安全。
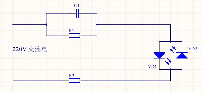
下面电路中就是电容降压电路。C1为降压电容,VD1 和VD2是发光二极管,R2是限流电阻,R1是泄放电阻。分析电容降压电路工作原理时可以这样理解,电容在交流电中存在容抗(相当于电阻)这样电容两端就会有压降,由于交流市电的频率为50HZ,频率比较低,所以容抗比较大这样就可以大幅度降低交流输出的电压的目的了。
下面具体分析一下,电路由于C1的容抗比较大 电路中的电流得到限制,这样流过发光二极管的电流就小了,使之进入发光工作的状态,在交流电的正半周时VD1导通发光,VD2截止,在交流电负半周时VD2导通发光,VD1截止,所以电路中的VD1和VD2交替导通。

2、电容分压电路
电阻可以构成分压电路,电容也可以构成分压电路,对于交流信号可以采用电容进行分压,因为采用电阻分压电路对交流信号存在较大的损耗,而电容在分压衰减信号幅度的同时对交流信号的能量损耗小,C1和C2构成分压电路,对某一频率的输入信号,电容C1和C2各自呈现容抗,这个容抗构成了对输入信号的分压衰减,(理解方法与电阻分压电路一样),电容分压电路只适用于交流电路,由于电容的隔直特性,所以电容分压电路不能用于直流电路,它对直流电压不存在分压衰减作用。

3、电源电路中的电容保护电路
在电源电路中,从电源滤波角度上说,电容的容量越大越好,但滤波电容越大对电路中的整流二极管来说是一种伤害,因为在电路刚接通的瞬间,整流二极管在交流输入电压的作用下导通,对滤波电容C2开始充电,由于原先C2两端的电压0V,这相当于整流二极管对地短路,不仅如此 由于电容C2的容量很大,C2的充电电压上升很慢,这意味着在相当长的一段时间二极管都要承受很大的电流,这会烧坏二极管的。(鱼和熊掌不可兼得)解决的办法就是在整流二极管的两端并联一个二极管保护电容,这样在开机的瞬间的大电流通过C1对滤波电容C2充电,这样开机时的最大的冲击电流没有经过整流二极管VD1,从而保护VD1的目的,很快C1内部冲到了足够电荷,这时C1相当于开路,由VD1接管对交流电压进行整流。

4、电容耦合电路
在多级放大器电路采用耦合电容C2,其目的时,将有用的交流信号传到后级,因为电容的隔直特性,前级VT1输出的直流和交流成分,只有交流成分能够传到后级放大电路VT2,不希望直流成分加载到后级。

5、关于电容并联温度补偿的作用
在一些工作条件比较恶劣,有需要稳定工作的时候,两个可以温度相互补偿电容就很重要了,下面的两只电容C1和C2就是一个正温度系数电容,一个负温度系数电容,这是是彩色电视机行振荡器电路中的行定时电容电路,集成电路A1的6脚与地之间接有定时电容C1和C2,其中,C1是聚酯电容,是正温度系数电容, C2是聚丙烯电容,是负温度系数电容。
在电视机的行扫描电路中,由于定时电容的容量大小决定了行振荡器的振荡频率,所以要求定时电容的容量非常稳定,不能随环境温度变化而变化,这样才能使行振荡器的振荡频率稳定,所以采用正、负温度系数的电容并联,进行温度互补。
当工作温度升高时,C1的容量在增大,而C2的容量在减小,两只电容并联后的总电容C=C1+C2,由于一只容量在增大而另一只在减小,所以总容量基本不变,同理,在温度降低时,一只电容的容量在减小而另一只在增大,总的容量基本不变,稳定了振荡频率,实现了温度的补偿。

6、多只小电容串并联电路
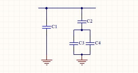
在彩色电视机的行扫描电路中,经常看到在行的输出级的逆程电容由多只电容串并联,它的作用是防止行逆程电路中某个电容开路后,其它电容仍能正常工作,因为行逆程电容不能开路,否则行高压就会升高很多出现打火显像,损坏其它部件。下面就来具体分析下,如下图,在电路中假设电容C1开路,此时电路中的C2 、C3和C4任然在工作,虽然C1损坏开路了,总的行逆程电容容量下降了,高压有所上升,但还有其它电容在工作,电压不会升的太高,对电路的危害性不是很大。
同理,当电容C2开路时,C3和C4也不能工作了,但C1任然工作,通过这种电容串并联的设计,很好地保证了行逆程电容不会全部开路,这种电路的设计目的是为了提高电路工作的安全稳定性。

7、发射机旁路电容
通常在三极管发射极回路串联一只电阻,当在这只电阻上并联一只电容就构成了发射机旁路电容。
下面具体分析下旁路电容在电路中的作用,在VT1发射极电阻上并联一只旁路电容C1,对所有交流信号而言电容C1的容抗远小于发射极电阻R1的阻值,这样VT1发射极输出的交流信号电流全通过C1到地。这样交流信号不经电阻流过,全部经C1起到发射极交流信号旁路的作用。
对于发射极电阻R1起到负反馈作用,因为在没有旁路电容C1加入的时候发射机电阻R1对直流信号和交流信号都起到负反馈的作用,R1对直流负反馈可以稳定VT1的工作状态,对交流留负反馈可以改善放大器的特性,减小放大器的非线性失真, 但我们不想发射极电阻R1对所有的交流信号都起到负反馈作用,就可以在发射极电阻R1并联一个合适的旁路电容C1,加入电容C1后,这个电路只对直流信号起到负反馈作用,对交流信号没有负反馈作用,交流信号都从电容C1到地了,不在经过电阻R1了。

喜欢的朋友请点赞、支持关注和转发。