一、重视物理概念
初中将学习大量的重要的物理概念、规律,而这些概念、规律,是解决各类问题的基础,因此要真正理解和掌握,应力求做到“五会”:
会表述:能熟记并正确地叙述概念、规律的内容。
能表达:明确概念、规律的表达公式及公式中每个符号的科学意义。
会理解:能控制公式的利用范围和使用条件。
会变形:会对公式进行精确变形,并理解变形后的含义。
能应用:能应用概念和公式进行简单的判断、推理和计算。

文末有资料免费领取方式

二、重视画图和识图
在初中物理课程里,同学们会学到力的图示、简单的机械图、电路图和光路图。一类是属于作图类型题,例如,作光路图等,要力求符号标准、线条清晰、尺规作图。另一类属于识图,例如,识别机械运动部分的v-t图象、s-t图象,以及物态变化部分的晶体和非晶体熔化和凝固图象等,要记住讲过的最基本图象,明确图象中各部分所代表的物理含义。

三、重视观察和实验
科学是一门以观察、实验为基础的学科,观察和实验是科学学的重要研究方法。对于初学物理的学生,尤其要重视对现象的仔细观察。因为只有通过对观象的察看,才干对所学的物理知识有活泼、形象的感性认识;只有通过细心、认真的察看,才干使我们对所学知识的理解不断深化。例如,学习运动的相对性,教师讲到参照物时,许多学生都会联想到:坐在火车上的人,会观察到铁路两旁的电杆、树木都向车尾方向飞去。这个生动的例子使我们对运动的相对性有了一个生动的认识。
在学习科学知识的过程中,我们还应该重视实验,注意把所学的科学知识与日常生活、生产中的现象结合起来,其中也包含与科学实验现象的结合,因为大量的科学规律是在实验的基础上总结出来的。作为一个刚开始学习科学的初中学生,要认真观察教师的演示实验,并独立完成学生的动手操作实验。
在认真完成课内规定试验的基础上,还可以自己设计试验,来断定自己设计的试验计划在实践中是否可行。例如,可以设计实验来测量学校绿地中弯曲路径的长度,而在上学的路上骑自行车的平均速度可以通过实验来测量。这些都需要同窗们自己独立思考、摸索,不断提高自己的察看、断定、思维等能力,使自己对物理知识的理解更深入,剖析、解决问题会更全面。

四、学会“两头堵”的分析方法。
科学知识的特点是由简到难,逐步深入,随着学习知识的增多,许多同学都感到科学题不好做。这主要是思考的方法不对头的缘故。
我们拿到一道题后,可以采用两条思路:一是从结论入手,看结论想需知,逐步向已知靠拢;二是要发展已知,从已知想可知,逐步推向未知;当两个思路接通时,便得到解题的通路。这种剖析问题的方法,就是我们平时常说的"两头堵"的方法。这种方法说起来容易,真正懂得和控制并非"一日之功",还需要同窗们在学习的过程中逐步地体会并加以利用。

五、注意适当分类,把知识条理化和系统化
随着学习过的知识增多,就很容易记错、记混。因此,你可以试着帮助记忆和理解,根据框架图绘制的文本和一些指导材料。
有时,适当地对概念进行分类,可以使所学的内容化繁为简,重点突出,脉络分明,便于自己进行剖析、比较、综合、概括;可以不断地把疏散的概念体系化,不断地把新概念纳入旧概念的体系中,逐步在头脑中建立一个清晰的概念体系,使自己在学习的过程中少走弯路。通过这种方法,不仅可以加深对基础知识的理解,而且还可以用一半的努力得到两倍的结果。

六、兴趣和坚持
物理是很有趣的,伴随着有趣的演示实验和动手实验,一个个意想不到的现象吸引你走入深奥的物理世界,但更多时候,老师为了讲清某一物理规律或物理情景,考虑到知识的整体性和逻辑性,经常会进行大段讲解。这是理解较高层次的知识所必需的,也是物理的“理”性所在,因此课堂气氛可能不象小学时那样“热烈”,随着学习的深入,物理的简洁美、逻辑美、对称美、统一美等更高层次的魅力就会吸引你欲罢不能,对这一过程同学们应该有思想准备,同时自己要尽快养成这种严谨的思维习惯和分析问题的方法。
学习是个苦差事,三分钟热度人人都有,难在让坚持成为一种习惯。

七、理解和记忆
经常见到身边的某位同学考试时填空、计算题都对,就是选择题一错一连串,原因何在?没有真正理解和掌握物理概念和规律,而这正是学习物理的首要任务、重中之重。什么才算是真正理解呢?理解的标准是对每个概念和规律都能回答出“是什么”、“怎么样”、“为什么”、“怎么用”等问题,例如“浮力”的概念,我们要搞清楚“浮力是什么?”“浮力怎么样计算”“为什么物体会受浮力”“浮力在生活中有哪些应用”等等;对一些相近易混淆的知识,要能记住和说出他们的联系和本质区别,突出要素,抓住关键。而建立在理解基础上的记忆才会事半功倍、水到渠成。

八、主动和独立
身心处于积极主动状态的同学,能够在课前主动预习,发现自己学习的困难点,课堂上注意力集中,大脑要高速运转,对老师提出的一些问题,要自己去考虑,主动发言,不要等老师去“灌输”。在学习中要善于提出问题,发表自己的看法,同时学会对知识进行梳理和重新整合,把杂乱的知识条理化、系统化,将它变成自己的东西。
一定要独立完成作业。要独立地(指不依赖他人),保质保量地做一些题。题目要有一定的数量,不能太少,更要有一定的质量,就是说要有一定的难度。任何人学习数理化不经过这一关是学不好的。独立解题,熟能生巧,这是任何一个初学者走向成功的必由之路。

九、观察和思考
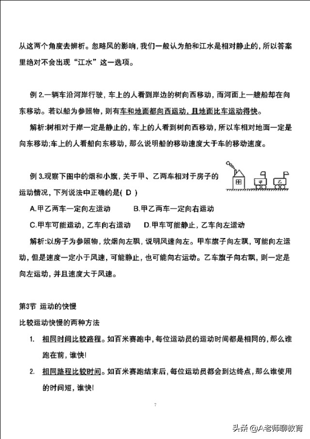
物理是一门实验学科,善于观察和思考是物理学习的重要方法之一,同学们要学会有目的的观察,就是在做实验之前,听清楚老师讲的为什么要做这个实验,采用什么仪器,仪器如何放置,实验怎么做,观察什么现象。还要认真思考实验结论、过程中有哪些不完善之处,怎么解决或改进,实验误差来源于哪里如何减小误差等等。长此以往,对物理知识的理解和运用能力就会大大提高。

十、错题本(好题本)
你是否有过这样的经历,每到期末考试前,大部分之前学过的内容都忘了,再怎么翻课本也无济于事?每当卷子发下来,总是遗憾地感慨“这题我会啊,怎么考试时就这么马虎?”心理学研究发现,这些事情不是真的遗忘了,而是找不到从大脑中有效提取的路径和线索,这就需要我们建立错题本或者叫好题本,主要记录“易错题”、“难点题”、“典型题”、“好题”,定期或考前翻一翻,一定会大幅有效提升你的考试成绩。
仔细想想,你花了一个多小时去考试,又花了很多时间让老师改卷和听老师讲评,实际上真正对你的学习有意义的只是那丢掉的十分,明白了这一点,你还会轻视错题本吗?错(好)题本使你的复习极具针对性,是物理取得优异成绩的捷径。
学无定法,更具体地、更有效的学习方法需要同学们自己在学习过程中不断摸索、总结,别人的学习方法再好,也要通过自己去实践内化,才能变为自己的东西。方法对了,坚持就能成功。

如需打印该套八年级物理知识点大全总结,关注转发该文,私信回复资料二字,即可免费领取!