
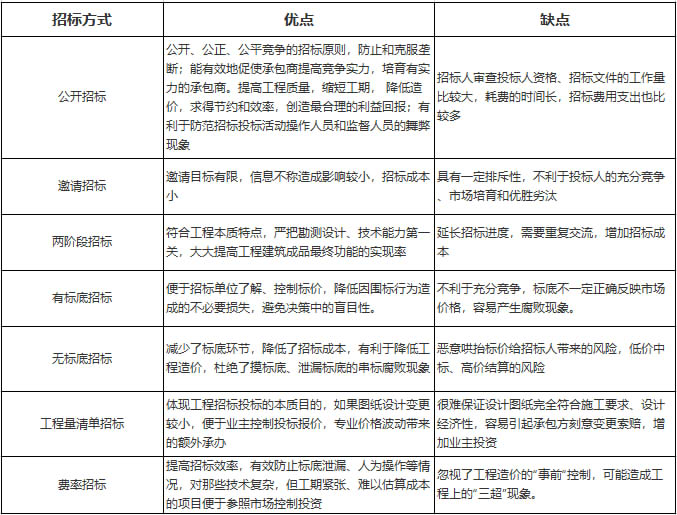
现存招标方式优缺点对表
世界主要工程招标模式
一、美国的工程招投标制度
美国是西方较为发达的市场经济国家,其招标投标制度被认为是世界上比较成功的建筑交易体制之一。成功的招标投标及其配套制度保障了各种制度实施机制的顺利制定与实施,维护了商业公正及商业信誉、扩大了商业竞争,降低了招标投标的管理成本和交易费用。
(1)招标范围的全方位化。在美国几乎所有的政府采购项目均实行招标投标,大到上千亿美元的*用军**飞机订购,小到1万美元的公厕,涵盖了政府出资的所有工程。民间工程也基本上全部采用招标投标,在美国,业主出资进行采购,不进行招标几乎是不可想象的。
(2)招标制度和招标管理办法的制定部门多元化。在美国,有政府发布的联邦政府标准合同格式,也有各个学会、协会制定的条款、准则等,像美国建筑师学会制定的合同条款、美国工程师合同文件联合会的建筑合同标准通用条款、美国承包商总会的建筑工程分包合同标准格式、美国仲裁协会的建筑业仲裁规则、美国陆军工程师团的技术合同条款等在美国均有较大的影响,另外,美国各洲、特别行政区等也都制定了严格的招标投标法律、法规。
(3)实行公开的、无限制的招标投标竞争。招标公告发布后,通过资格预审的承包商均可报名参加,以真正达到竞争的目的。
(4)最低价中标的原则。在美国,资格审查是相当严格的,承包商的施工资质、信用必须经过专门进行资格审查的中介机构的核定,然后在此资格范围内承揽相应的工程,资格预审主要是核验承包商的资格和信用,通过资格预审后最低报价的投标者就是中标者,当然,业主对最低报价的投标会详细审阅,预防合同实施过程的高额索赔。
(5)具有健全的银行保证系统。投标者以最低报价中标,其报价很可能低于成本价,为防止承包商履约过程中因报价过低无法履行合同或承包商因亏损而倒闭,造成业主的损失,要求每个投标者必须提供银行担保,即其全面履行合同的银行担保函,发生承包商不能履行合同的情况时,由所担保的银行提供资金,保证承包商履行合同中所规定的义务。发生这种情况后,承包商的信用将会受到较大影响,并很可能造成公司今后无法立足,以致破产,因此,承包商一般会极力避免此种情况的发生。当然,银行对承包商提供担保时也会十分慎重,以避免造成银行的损失。
二、英联邦地区的工程招投标制度
英联邦地区推行的招标投标制度,主要源于英国的做法。从经济发展角度看,大部分英联邦成员国属于发展中国家。这些国家的大型工程通常求援于世界银行或国际援助机构,因此,他们在承发包工程时首先必须遵循援助机构的要求,也就是说按世界银行的例行做法发包工程,但是他们始终保留英联邦地区的传统特色,即以改良的方式实行国际竞争性招标。他们在发行招标文件时,通常将己发给文件的承包商数目通知投标人,使其心里有数,避免盲目投标。英国土木工程师协会合同条款常设委员会认为:国际竞争性招标浪费时间和资金,效率低下,常常以无结果而告终,导致很多承包商白白浪费钱财和机会成本。因此,英联邦地区所实行的主要招标方式是国际有限招标。
英国土木工程师协会、咨询工程师协会和土木工程承包商联合会的设立,对规范发包方、承包商在招标投标的活动中起了指南作用,发包只需按其格式化的程序进行招标组织的构建,招标组织在各协会的指导下进行各阶段的工作,运作极其规范。如招标文件至少发两份,包括两套图纸,其一份划价的工程量清单随同标书返还。
英国土木工程师协会规定通常给投标人的投标期较长,一般至少为四个星期的投标期,如果大的或者复杂的工程还需要多些时间。投标人具有充足的时间进行投标各阶段的研究、分析和制定方案,它还规定了一个招标组织接受投标询问的时间限制,并且要发给全体投标者一份收到的询问及其答复的一览表,招标组织首先规定减少对附加限制条件的标书的要求,约束了投标过程中易出现的不规范行为。
三、日本的工程招投标方式
在日本,私人项目和公共项目有不同的管理办法。私人项目主要采用总价包干的和约形式,这种方法的基础是业主、总承包商和分包商之间在长期合作中形成的信任关系。根据公共会计法,公共项目必须进行选择性招标即邀请招标。公共项目交易制度的特点是:
(1)总承包商在建筑市场中占据支配地位。 目前,日本共有59万家建筑承包商,其中排名前20位、60位和100位的总承包商所占市场份额分别为16.3%、23.8%和26.9%,超级总承包商在建筑市场中占据了支配地位。总承包商很少直接从事施工活动,施工任务几乎全部由分包商完成,总承包商委派项目经理对分包商进行管理。
(2)价格因素在评标过程中占据主导地位。根据官方价格指数确定工程的最高限价,招投标过程中评标专家不对承包商的素质和技术能力等因素进行评估。承包商是否中标,完全取决于投标报价。
(3)地方保护主义较为严重。鹿儿岛隧道的盾构工程是一个典型案例。这项总长度仅为773米的工程在地方官员的干预下被肢解为11段,有19家承包商参加竞标。最后,当地的11家承包商瓜分了这项工程,再转手分包给一家专业公司,形成11个总承包商对一个分包商的“倒挂分包”。这种现象在公共项目中并不少见,比如,从事路面铺砌的大公司年营业额中的40%—60%是通过这种“倒挂分包”方式实现的,而且这个比例还有上升的趋势。
四、法语地区的工程招投标模式
法语地区推行的招标投标模式,主要特点是项目发包通常采用询价式招标和拍卖式招标。询价式招标是法语地区工程招标发包的主要方式,其具体做法与世界银行所推行的竞争性招标差不多。询价式招标的主要特点是:(1)招标广告的内容与国际通行的做法所不同,主要是允许投标人根据招标细则的要求提出或推荐若干种方案,招标人选择余地较大;(2)开标方式是秘密的。
法语地区的招标模式,约束了招标和投标中的不规范行为,尤其投标人在特定的招标模式下进行投标报价,在取得投标资格的投标人的报价低于招标人规定的标底价条件下,以其中报价最低的中标,如拍卖式招标的主要特点:(1)投标人可以报总价,也可以报单价。标底一般可分为总价标底和单价标底。总价标底是招标人根据工程各种因素计算出的能够接受的最高工程总价。单价标底是招标人要求的以某特定行业价目表或单价为基础的投标报价的最小降低数或百分比或在招标人确定工程量不规定基础价的情况下业主能够接受的投标报价的最高单价;(2)对各投标人的报价必须分开宣布;(3)至少有一家投标报价低于标底的就必须宣布中标结果(自动评标):如报价全部超过标底的20%的,即为招标失败,招标人可对原招标条件作适当修改后重新组织招标。以上的这种招标方式的特点,也避免了很容易出现不规范操作的现象。
法语地区采用询价式招标和拍卖式招标,评标和定标的程序相当简洁,在标书审查委员会当众开标后,即向最低报价者宣布临时授标,如没有一家报价低于可接受报价时,评标委员会可以要求投标人当场进行一次重新报价,如仍没有产生低于可接受极限的报价的,则评标工作结果,宣布本次招标失败,另行重新组织招标议标。但评标委员会对投标报价进行复审的时间在l0天左右,有充足的时间进行反复研究投标文件和投标报价。
五、世界银行工程招投标模式
首先,对项目采购强调和贯穿三个基本理念,一是组织实施项目必须讲求经济性和效益;二是处理项目发包承包事务必须公平合理。对所有合格的投标人要给予同等的竞争机会;三是对借款国采取优惠措施(如评标时,借款国的承包商享受7.5%的优惠等),以促进借款国承包业和制造业的发展。
其次,项目发包的方式,主要(占60%~70%)是采用国际竞争性招标,并须以FIDIC合同条款(主要是其第一部分“通用条款”)为项目管理的指导原则,承发包双方还须执行由世界银行颁发的《世界银行采购指南》、《国际土木工程建筑合同条款》、《世界银行监理指南》等文件。此外,在有充足理由或特殊原因的情况下,经世界银行同意,可以采用国际有限招标方式发包;不宜或没必要进行国际招标的工程,经世界银行同意,也可以采用国内竞争性招标、国际或国内选购、直接购买、政府承包或自营等发包方式。
再次,世界银行对项目的选择和项目的实施过程有参与意见和进行监督的权利,对某些关键性问题如资格预审文件、招标方式、授标条件、工程管理方法等,还有审查批准或决定权。如世界银行*款贷**项目,要求通过招标代理机构(如招标公司等)负责招标工作总代理,代理资格须经世界银行审查确认等。
(来源:招标师在线)