双一流高校/专业实力排行榜
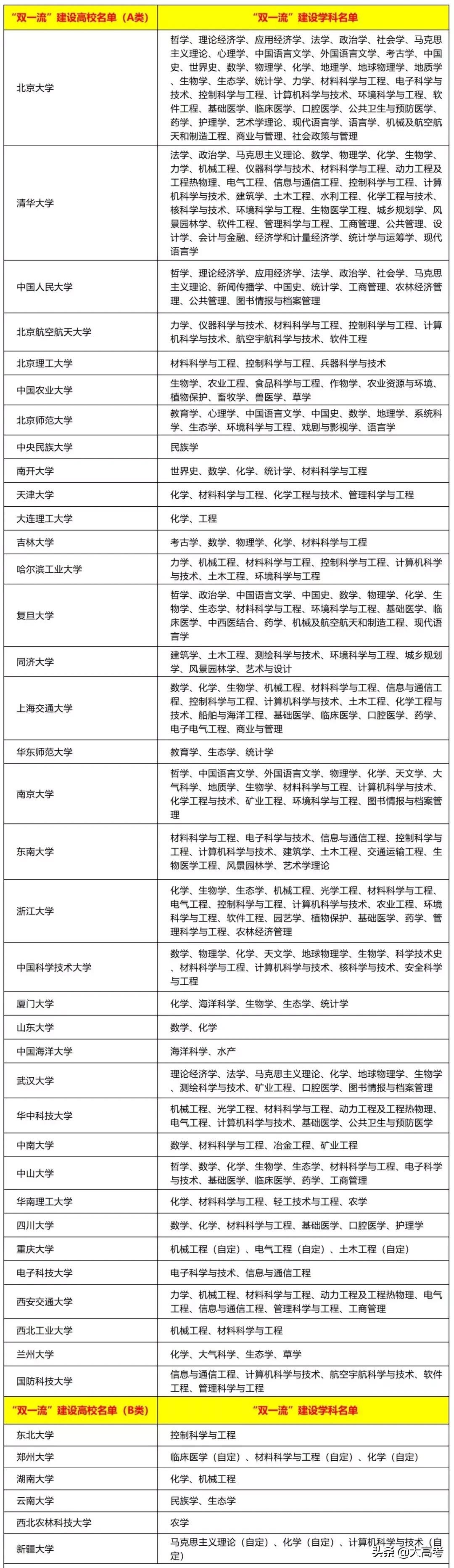
140所“双一流”高校名单公布于2017年9月21日。根据教育部公布的名单,第一批“一流大学建设高校”42所,分为A类和B类两个层次。
其中A类有北京大学、清华大学、上海交通大学等36所高校,是创建中国特色、世界一流大学的中坚力量;B类有东北大学、湖南大学、*疆新**大学等6所高校,是创建中国特色、世界一流大学的必要补充。
中国科学院大学、河海大学、宁波大学等98所高校跻身“一流学科建设高校”,是创建中国特色、世界一流学科的后备力量。



这份根据进入“双一流”名单大学拥有的一流学科数量排出的榜单,可以说是隐藏在名单中的“秘密”。之所以这样排列,基于以下几点理由:
1.“一流大学建设高校”排在第一部分,共42所。这42所高校的目标是突出综合实力,所以整体排名靠前。再以一流学科数量对这42所高校进行排名。
2.“一流学科建设高校”排在第二部分,共95所。这95所高校的目标是建设优势学科,促进特色发展。再以一流学科数量对这95所高校进行排名。
3.(自定)是一个重要排名因素。根据教育部规定,不加(自定)标示的学科,是根据“双一流”建设专家委员会确定的标准而认定的学科;加(自定)标示的学科,是根据“双一流”建设专家委员会建议由高校自主确定的学科。
这份基于“双一流”名单排出的表单,可以说比较权威、准确地反映了目前国内知名大学的学科实力。是今后高考生们选择大学的一个重要依据!
教育部部长也曾强调:双一流不搞终身制
但是,这份名单并不是固定不变的。2017年1月,教育部、财政部、国家发展改革委印发了《统筹推进世界一流大学和一流学科建设实施办法(暂行)》。
这封文件中的第一章第六条明确提出:双一流建设将以“每五年一个建设周期,2016年开始新一轮建设。建设高校实行总量控制、开放竞争、动态调整。”
如此算来,还有不到5个月,中国高校就将迎来“双一流”名单的第一轮洗牌。这便是令诸多高校工作人员这个暑期奔波忙碌的根源。
教育部部长陈宝生也表示过,“双一流”建设在汲取过去“211”“985”高校建设经验教训基础上,现在大体的建设思路可以用四句话来概括:竞争优选、专家评选、政府比选、动态筛选。

不搞“终身制”,也不搞靠几个指标来评估,而是借助第三方和专家进行评比,最后服务于国家战略。
不管是部属院校还是地方院校,只要专家评比过关,具备条件就可以进。但这是动态的,不是固化的,不搞“终身制”。
到2020年,若干所大学和一批学科进入世界一流行列,若干学科进入世界一流学科前列;到2030年,更多的大学和学科进入世界一流行列,若干所大学进入世界一流大学前列,一批学科进入世界一流学科前列,高等教育整体实力显著提升;到本世纪中叶,一流大学和一流学科的数量和实力进入世界前列,基本建成高等教育强国。
这是一场中国高校之间的博弈。擂台上站着的,不仅有以清北为代表处于国际一线水平的“国家队”985高校,还有一大批地方高校。
它们虽然数量众多,但任何一所地方高校想要在“双一流”这场擂台战中脱颖而出,都不是一件简单的事。
没有钱,寸步难行
中国的地方高校,各有各的难处。而它们中的大多数首先要共同面对的问题,只有一个字:钱。
数据显示,2019年教育部直属高校预算经费中,清华大学预算总经费高达297亿元,位居第一,堪称国内“特有钱高校”。除清华外,北大、浙大、上海交大、复旦大学、中山大学等几所名校经费也十分可观,在百亿元级别以上。其他大多数教育部直属高校,总经费也都在30亿元以上。中央高校与地方高校之间的差距,就体现于此。公开数据显示,除了广东、浙江、江苏、上海等东部地区的一些省属高校还勉强算得上“小康水平”外,绝大多数地方高校年度经费不超过20亿元,不到清华的10分之1。另外更有相当部分地方高校,年度经费只有可怜的几亿元,甚至入不敷出已经成为常态。一般认为,生均教育经费支出比较能反映高校发展情况。而新一期《中国教育经费统计年鉴》显示,2017年中国地方普通高校生均教育经费支出为25151.20元,中央普通高校生均教育经费支出54777.28元,相差超过一倍。
不仅如此,地方高校之间的经费差距同样悬殊。
2017年,在中国31个省级行政单位(不含港澳台)中,地方普通高校生均教育经费支出北京市高,有65322.32元,与北京市中央普通高校生均支出相差无几;安徽省低,仅有19043.99元。青海、*藏西**、宁夏等地由于生源稀缺,在校生人数少,因此生均支出较高。除这些地区外,生均教育经费支出高的五个省市分别为:北京、上海、浙江、江苏和广东。

钱不是万能的,但没有钱是万万不能的。
学校维持运营、设施建设、支持科研。招聘教师、招生工作、宣传工作……这些工作环环相扣,一损俱损,没有一样离得开经费的支持。
没有钱,“双一流”建设根本寸步难行。
没有人,建不起好大学
只有钱可以养活一所大学,但绝对养不活一所好大学。正所谓大学“非有大楼之谓也,有大师之谓也”,只有大楼同样不行,还要有人。而地方高校的人才战,惨烈异常。据统计,2019年刚刚出炉的国家杰出青年基金项目300位候选人中,仅有24人来自地方高校,占候选人总数的8%。与2500余所地方高校的数量相比,实在是微乎其微。

中央高校与地方高校间,各级高端人才数量都一样差异悬殊。
相关研究资料表明,截止至2017年,地方高校入选中科院院士、工程院院士、国家杰青和长江学者这四类高端人才的数量约在470人左右。四类人才总数占全体高校中人才总数的不足10%,还远远不到1成。相比中央部属高校,差距异常明显。顶尖地方高校的境况同样不容乐观。根据学校官网数据,东部地区某部属高校A校有两院院士(不含双聘)9人,长江学者特聘专家42人,国家杰出青年基金获得者79人。而省属高校中发展好的高校之一,某东部地区211高校共有两院院士6人,长江学者9人,国家杰青16人。对比实力顶尖的地方高校,部属高校的师资力量也是碾压级别的完胜。

人才,是学科建设的基础,也大学评价中重要的一环。正所谓人往高处走,师资力量本就薄弱的地方高校,往往还因科研资源短缺、博士点数量等原因,而面临着严重的人才流失问题。相关研究表明,地方高校流失的人才大多集中在30-40岁和40-50岁之间——正是一名教师科研和教学的黄金时期。
缺少经费和人才等至关重要的资源,地方高校拿什么去与中央高校同台竞争双一流?
建学科,只能另辟蹊径
如果要为“双一流”名单的评定挑出一项重要的标准,那一定是学科实力。而评价高校学科实力的各类标准中,以教育部学科评估为权威。数据显示,除少数几所外,所有在第四轮学科评估中拥有A+学科的高校都上榜了“双一流”名单。也就是说,拥有一个A+学科,入选“双一流”就基本上“稳了”。而对于大多数地方高校而言,要想跻身“双一流”行列,没有A+,也至少要能迈过A类学科这道“坎儿”。但A+甚至A类学科得之不易。由于资源限制,缺人又缺钱的地方高校的学科建设,很难“轰轰烈烈”地搞起来。也正因此,地方高校在学科评估中,同样难以与手握丰富资源的中央高校相抗衡。以科研、学科、师资等各项实力在地方高校中都十分优异的燕山大学为例。机械工程,是燕山大学的传统强势学科,实力不容小觑。

而在第四轮学科评估中,燕山大学力压一众985高校,机械工程学科获评A-,但仍惜败于清华大学、哈尔滨工业大学、上海交通大学和华中科技大学等中央高校,无缘A+。
再如首都医科大学,其临床医学学科实力堪称强悍。然而第四轮学科评估中,临床医学学科共有60所高校参评,首都医科大学获评A-,获评A+和A的四所高校分别为:上海交通大学、浙江大学(A+),和复旦大学、北京协和医学院(A)。大多数地方高校都面临着相似的窘境。对于它们来说,想要获得A+学科,依靠老牌的传统优势学科是不够的,只能另辟蹊径,走一条“人无我有”的艰难创业之路。尽管如此,2017年公布的“双一流”高校名单中,仍有40余所地方高校冲上榜单。尚未入选双一流的地方高校中,也同样不乏闯出一片天的例子。2018年11月,南京医科大学的临床医学学科迈进ESI前1‰行列;2019年1月,南京医科大学沈洪兵教授及其团队的“中国人群肺癌遗传易感新机制”项目又斩获国家自然科学奖二等奖。这些学科、成果上的突破,无一不为本就拥有一项A+学科(公共卫生与预防医学)的南京医科大学增添了评选“双一流”的重要砝码。

同样的,跻身QS2019世界大学学科排名农林学科前50,两年实现三大奖大满贯的华南农业大学;拥有ESI前1‰学科的首都医科大学;以及在各项国际排名及教育部科技奖、中国专利奖中崭露头角的江苏大学;综合实力十分突出的南方科技大学、深圳大学、湘潭大学、浙江工业大学、华侨大学、杭州电子科技大学、河南师范大学等等,都在大跨步地走在迈向“双一流”的路上。如今,第五轮学科评估、“双一流”中期评估工作即将启幕,地方高校想要入选双一流,势必需要迈过一道道难以用数据量化的艰难门槛。
然而尽管艰难,它们仍在披荆斩棘,大步向前。

哪些高校和学科会进入新的双一流名单
从国家“双一流”政策发布至今整整三年过去了,离2020年高校双一流的动态调整也仅剩下不到半年时间,未来哪些非双一流高校有望晋级值得关注。
近日,国家科技奖、国家级教学成果奖等重量级指标相继公布,这些都是反映高校发展的重要衡量指标。本期青塔整理了国家科技奖、国家级教学成果奖以及第四轮学科评估结果、ESI前千分之一学科、QS世界大学学科排名等重要指标,一起来看看表现不错的非双一流高校。
国家科技奖(第一完成单位)
国家科学技术奖(简称国家科技奖)源自新中国成立后设立的“中国科学院科学奖金”。经过数十年的发展,目前已经成为我国重要的科技奖励。

国家科技奖主要奖励在科技进步活动中作出突出贡献的公民、组织,国务院设立了五项国家科学技术奖:国家最高科学技术奖、国家自然科学奖、国家技术发明奖、国家科学技术进步奖和中华人民共和国国际科学技术合作奖。
高校国家科技奖的获奖等级和数量一定程度上反映了高校在科学研究方面的实力。考虑到双一流高校在2016年开始启动,因此本次统计近三年非双一流高校国家科技奖(自然科学奖、技术发明奖和科技进步奖)通用项目获奖数据。
从统计来看,近三年(2016年度-2018年度)非双一流高校以第一完成单位斩获60项国家科技奖(通用项目)。除中国人民解放军陆军工程大学获得1项最高科技奖外,其余高校获奖项目均为二等奖。其中扬州大学共有4项获奖,华南农业大学和南京工业大学各有3项获奖,燕山大学、西安建筑科技大学、浙江理工大学、河南科技大学、山东农业大学、首都医科大学、中国人民解放军信息工程大学等各有2项,还有36所高校各有1个项目获国家科技奖。
>>>>国家级教学成果奖一等奖
在全国开展教学成果奖励活动是实施科教兴国战略的重要举措,是对各级各类学校人才培养工作和教育教学改革成果的检阅和展示。1988年4月,原国家教委发出《关于加强普通高等学校本科教育工作的意见》。明确1989年召开全国高等学校教学工作奖励大会,以后每四年进行一次。自此,国家教委确立了每四年一次的普通高等学校国家级教学成果奖励制度。2018年之前,已经开展了七届评选。
近日,教育部高等教育司正式公布了2018年高等教育国家级教学成果奖获奖项目名单,共有452个项目获奖。其*特中**等奖2项,一等奖50项,二等奖400项。
从统计结果来看,含金量高的特等奖和一等奖大多数都来自双一流高校,不过也有一些非双一流高校入选,包括上海师范大学、华南农业大学、合肥学院、陆军工程大学和空军工程大学。其中普通高校3所,军事院校2所。作为非双一流高校,获得国家级高等教育教学成果奖一等奖表明这些非双一流高校本科教育教学方面也颇具实力。
>>>>第四轮学科评估(A+档和A档学科)
学科评估是指教育部学位中心按照国务院学位委员会和教育部颁布的《学位授予和人才培养学科目录》,对具有博士硕士学位授予权的一级学科进行的整体水平评估。从2002年首次开展,平均四年一轮,至今已完成四轮。
第四轮学科评估于2016年4月启动,在95个一级学科范围内开展(不含军事学门类等16个学科),共有513个单位的7449个学科参评;全国高校具有博士学位授予权的学科有94%申请参评。本轮学科评估经历信息采集、信息核实、主观评价、权重确定、结果产生、结果发布等六大环节,于2017年12月28日正式公布。

根据第四轮学科评估结果,共有80所高校的210个学科获评A+,146所高校的710个学科获评A类(含A+、A和A-,科研单位参评学科不纳入统计)。
除了双一流高校外,还有12所非双一流高校获得12个A+档和A档。其中解放军信息工程大学、南京医科大学和黑龙江中医药大学等三所高校表现突出,各有1个学科获A+档。东北财经大学、南京艺术学院、黑龙江大学、南京工业大学、西南政法大学、广东外语外贸大学、华东政法大学、西安美术学院和沈阳药科大学等9所高校各获得1个A档,位居学科前5%。
从12所高校获得的A+档和A档学科来看,这些学科基本上都是各高校重点建设且特色比较鲜明的学科,而能入选A+档和A档,也表明这些学科本身是非常有实力的。在未来的双一流动态调整中,他们将是入围双一流的有力竞争者。
>>>>ESI前千分之一学科
ESI是基本科学指标数据库的简称,目前已经成为当今世界范围内普遍用以评价高校、学术机构、国家/地区国际学术水平及影响力的重要评价指标工具之一。如果能入选ESI世界前千分之一的学科,通常会被认为达到一流水平。
根据科睿维安2018年11月公布的ESI数据,全球前百分之一的机构数为5757个,学科数为19844个。我国高校进入前百分之一的学科数998个,千分之一的学科数达到110个。
110个前千分之一学科中,仅有3个来自非双一流高校,分别是沈阳药科大学的药理学与毒理学、首都医科大学的临床医学和南京医科大学的临床医学。
>>>>QS世界大学学科排名
大学排行榜也是评价高校办学成就的重要参考指标之一,特别是学科排名,对评价高校学科建设成效具有一定帮助。
2018年2月28日,QS全球教育集团发布了第八年度QS世界大学学科排名,本次排名涵盖48个学科,评估了全球151个国家的1100多所高校。中国内地共有73所大学的576个学科进入全球500强,不过绝大多数高校都是双一流高校。
非双一流高校仅有2个学科入选,分别是华南农业大学和山东农业大学的农学与林学学科,两个学科的世界排名分别是51-100和151-200位。能够入选QS学科排名,也表明这两个学科具有较强实力,相比同类高校的同类学科有一定竞争力。
本文梳理了几个重量级指标,上述高校在部分指标上表现不俗。在未来的国家双一流动态调整中,本文所列的高校都有望获得晋级,其中扬州大学、华南农业大学、南京工业大学、山东农业大学、南京医科大学、首都医科大学等高校晋级希望较大。
不过,这些高校最终能否入围,还需要看后续国家的安排以及上述高校未来几年的发展。
高考志愿规划专家蔺志鹏 简介

▲蔺志鹏 学霸高考首席志愿规划专家
蔺志鹏是国家高考规划高级认证师,国家心理咨询师,学霸教育创始人,内蒙古高考资深媒体人,内蒙古高考头条特约撰稿人,独创四维一体报考模式!从事中学生学业规划志愿填报十余年帮助上千家庭解决志愿规划的困惑,在各高校为大学生提供职业规划以及培养规划师不计其数。