离客观题考试越来越近,如何将知识能力转化为答题能力和得分能力,是当前要重点考虑的问题。
今天,合合菌带来了刑法干货内容,助力大家顺利过考!
刑法资料汇总
法考是一本放弃的艺术,但不是让大家随便放弃。
现阶段,确实不宜死磕刑法的重难点,但是刑法不能一点不看!
合合菌整理了这些刑法资料,方便大家及时回顾,更好地冲刺!
01
狗蛋每日一题
目前柏浪涛老师每日一题已更新至83题,合合菌会陆续整理更新......


02
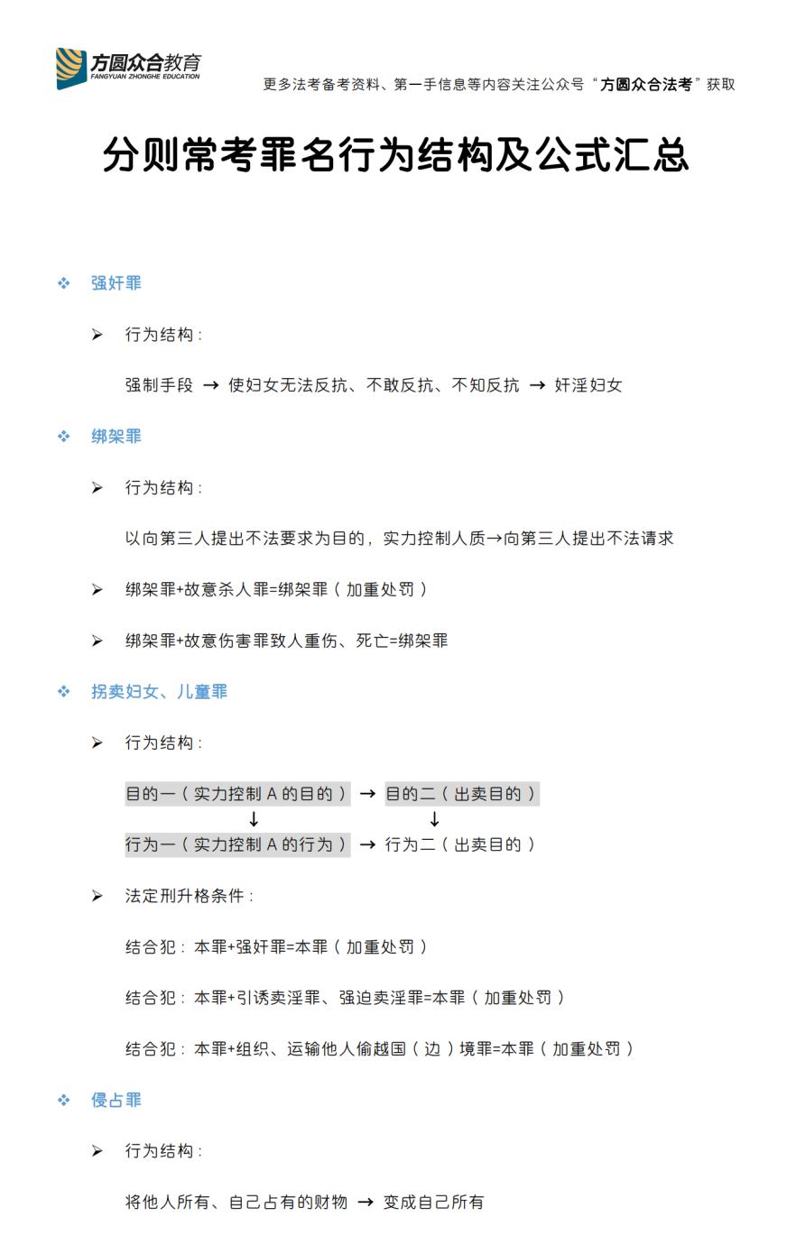
分则中常考罪名行为结构和公式汇总


03
常考的法定刑升格条件


04
诈骗罪vs盗窃罪

向本公众号后台(不是评论区)
发送文字“ 刑法资料 ”
即可获得PDF完整版

合合菌说
柏浪涛老师曾经说过:
我们都知道 毅力其实不是一种情绪,不是一种心态,而是一种能力。
你只有不断的去打磨自己的毅力,才能不断的战胜自己,还是那句话:要么孤独,要么庸俗。
你既然选择这条路,注定是一条坎坷的路,不要矫情,有些苦放在心里就可以了!
所以,接下来的时间里:继续往前走,坚持下去!