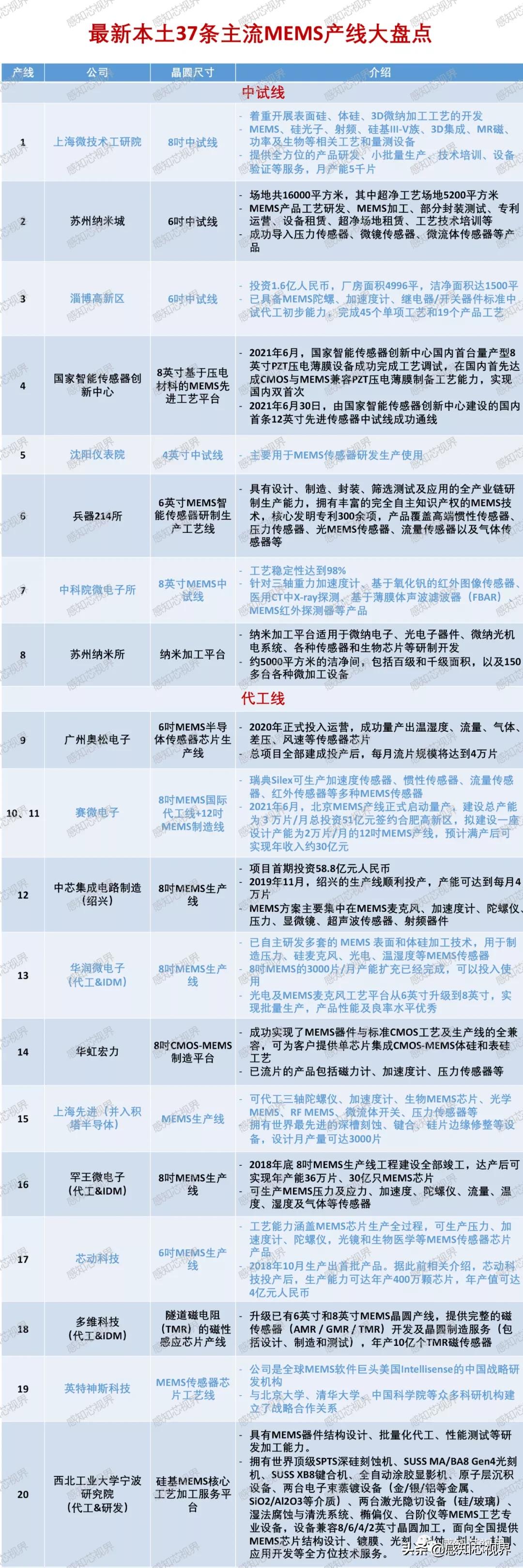
据赛迪顾问发布数据显示,近几年国内MEMS市场增长几乎每年保持在20%,即便是在疫情爆发的2020年,中国MEMS市场增速达23%,是GDP增速的10倍。其市场应用正处于快速增长阶段,预计2022年中国MEMS市场将会突破1000亿。
MEMS在整个物联网产业中处于核心位置,MEMS产线又是整个MEMS产业发展的基础。 最近几年,从2017年开始,国家层面多次出台新的政策和规划来促进 MEMS 产业的发展,支持MEMS制造产线在多地落地建设。
据了解,目前全球和中国主流MEMS生产线都是6吋和8吋,更多的6吋生产线正在升级为8吋生产线。12吋生产线目前还在验证中。据悉,法国CEA-Leti、美国Skorpios等都在运行12吋MEMS中试线。
近日,感知芯视界编辑部盘点了截至2022年度1月本土主流的37条MEMS产线,相比我们2021年6月的盘点已增加16条,发展速度飞快。以下是详细内容:



下面按照企业和机构名具体介绍这37条线的详情 (排名不分先后) :
01
SensingeWorld
上海微技术工研院——
国内首条8吋“超越摩尔”研发中试线
2017年12月1日,上海微技术工业研究院(以下简称“工研院”)运营的8吋“超越摩尔” 研发中试线首款传感器产品获得验证通过,正式宣告研发中试线通线成功。

图:上海微技术工研院8吋 “超越摩尔” 研发中试线
研发中试线着重开展表面硅、体硅、3D微纳加工工艺的开发,并根据“超越摩尔”产品和技术特点部署MEMS、硅光子、射频、硅基III-V族、3D集成、MR磁、功率及生物等相关工艺和量测设备,提供全方位的产品研发、小批量生产、技术培训、设备验证等服务,月产能5千片。
02
SensingeWorld
苏州纳米城——6吋MEMS中试线
该中试线是江苏省“十二五”重大科技平台项目。2014年9月正式运营,为我国中小MEMS企业的发展带来福音。超净场地、厂务配套设施、研发实验室、公共服务等场地共16000平方米,其中超净工艺场地5200平方米。
其主要开展MEMS产品工艺研发、MEMS加工、部分封装测试、专利运营、设备租赁、超净场地租赁、工艺技术培训等十多项专业服务,目前已成功导入压力传感器、微镜传感器、微流体传感器等产品。
03
SensingeWorld
国家智能传感器创新中心——
8英寸基于压电材料的MEMS先进工艺平台
2021年6月,国家智能传感器创新中心(简称“创新中心”)国内首台量产型8英寸PZT压电薄膜设备成功完成工艺调试,在国内首先达成CMOS与MEMS兼容PZT压电薄膜制备工艺能力,实现国内双首次。

PZT压电薄膜设备完成工艺调试
另外,感知芯视界也了解到,2021年6月30日,由创新中心建设的国内首条12英寸先进传感器中试线成功通线。

12英寸先进传感器中试线以国产设备为主,具备晶圆键合、晶圆减薄、干湿法刻蚀、物理和化学气相沉积、原子层沉积、化学机械研磨、湿法清洗、自动化量测等先进传感器和晶圆级3D集成技术的核心工艺能力,同时为国产装备提供验证平台,加速先进传感器产业链国产化,实现自主可控。
04
SensingeWorld
中科院微电子研究所——8吋MEMS中试线
2016年,中科院微电子所建立了MEMS研发平台,其8吋MEMS中试线工艺稳定性达到98%;针对三轴重力加速度计、基于氧化钒的红外图像传感器、医用CT中X-ray探测、基于薄膜体声波滤波器(FBAR)、MEMS红外探测器等产品。该MEMS中试线可灵活、高效地对外提供特种工艺和小批量生产服务及详细工艺方案。
05
SensingeWorld
中科院上海微系统所——MEMS生产线
上海微系统所传感技术联合国家重点实验室从1987年成立至今,一直以来以微电子技术和微纳加工技术为基础开展各类微纳传感器和微系统的研究工作。在国家重点实验室的1600平方米净化实验室中,实验室以双面光刻机、硅片键合机、DRIE硅深刻蚀机等为基础开发了体微机械加工技术除了在芯片上的集成制造,实验室开发了传感器先进封装技术。
在4吋芯片微纳加工线上,实验室还配有各种在线和离线微纳制造表征测试设备:包括各种微纳瓷都的膜厚、台阶、应力、红外三维成像等等在线制造检测设备,也包括冷场发射高分辨扫描电镜、普通透射电镜的基础部分等离线制造表征设备,它们可以有效地为MEMS/NEMS技术的开发提供有监控手段。
06
SensingeWorld
中科院电子学研究所——MEMS产线
中国科学院电子学研究所(以下简称电子所)创建于1956年,现已并入中国科学院空天信息创新研究院,是我国第一个综合型电子与信息科学研究所,设有传感技术联合国家重点实验室(北方基地),建有用于MEMS研发使用的MEMS产线。
07
SensingeWorld
广州奥松电子——
6吋MEMS半导体传感器芯片生产线
2020年,广州奥松电子有限公司(简称“奥松电子”)6吋MEMS半导体传感器芯片生产线正式投入运营,成功量产出温湿度、流量、气体、差压、风速等传感器芯片。
奥松电子MEMS半导体生产线一期工程为500纳米MEMS半导体工艺制程,生产设备约占整个投资规模的70%。根据规划,2021年二期工程将建成350纳米制程工艺MEMS半导体生产线;2022年三期工程将建成180纳米制程工艺MEMS半导体生产线;总项目全部建成投产后,每月流片规模将达到4万片,满足奥松电子自身需求及粤港澳大湾区各类MEMS半导体芯片的代工需求。
奥松电子将在珠海高新技术产业开发区建设8英寸先进MEMS特色半导体IDM产业基地项目。该项目建成后,将成为国内先进的MEMS芯片及智能传感器产业集群,提高MEMS芯片的代工和量产能力,助力中国科技产业发展。
08
SensingeWorld
赛微电子——
8吋MEMS国际代工线+12吋MEMS产线(拟建)
赛微电子于2016年收购全球MEMS代工厂中排名第二的瑞典Silex,可生产加速度传感器、惯性传感器、流量传感器、红外传感器等多种MEMS传感器,光学器件、生物器件、硅麦克风等多种MEMS器件,以及各种MEMS基本结构模块。瑞典产线在 2017-2020 年进行了超过 3 亿元人民币的资本投入,2020 年 9月,瑞典原有 6 吋产线(FAB1)升级切换成 8吋产线,合计 MEMS 晶圆产能提升至 7,000片/月的水平。

图:赛微电子董事长、总经理杨云春手持北京FAB3生产的8吋MEMS麦克风晶圆
获得对Silex的控股后,赛微电子在北京建设了MEMS晶圆代工厂,以扩大该公司的产能。2021年6月10日正式启动量产,北京 MEMS 产线的建设总产能为 3 万片/月。
此外,1月3日晚间,赛微电子(300456)发布公告, 公司于2022年1月1日与合肥高新区管委会签署了《合作框架协议》,公司拟在合肥高新区投资建设12吋MEMS制造线项目,总投资51亿元, 拟建设一座设计产能为2万片/月的12吋MEMS产线 ,预计满产后可实现年收入约30亿元。
09
SensingeWorld
中芯集成电路制造(绍兴)——8吋MEMS生产线
2018年3月1日,中芯绍兴项目举行签约仪式,项目首期投资58.8亿元人民币。2018年5月18日,中芯绍兴8吋厂房项目举行奠基仪式。2019年11月,绍兴的生产线顺利投产,2020年在绍兴举办的集成电路产业峰会上,中芯介绍称,绍兴的产能达到每月4万片。中芯国际的MEMS方案主要集中在MEMS麦克风、加速度计、陀螺仪、压力、显微镜、超声波传感器、射频器件。近期其成功完成晶圆设备链调试,8英寸晶圆月产能增至7万片,
10
SensingeWorld
华润微电子——8吋MEMS生产线
华润微电子MEMS产线是国内规模最大的与CMOS生产线兼容的MEMS传感器量产生产线,并已自主研发多套具有国内领先水平的 MEMS 表面和体硅加工技术,用于制造压力、硅麦克风、光电、温湿度等MEMS传感器。
公司IPO募投项目中,8吋MEMS的3000片/月产能扩充已经完成,可以投入使用。公司光电及MEMS麦克风工艺平台从6吋升级到8吋,实现批量生产,产品性能及良率水平优秀;整体提升了公司MEMS工艺技术水平和竞争能力。
11
SensingeWorld
华虹宏力——8吋CMOS-MEMS制造平台
华虹宏力工艺技术覆盖1微米至90纳米各节点,在标准逻辑、嵌入式非易失性存储器、混合信号、射频、高压、图像传感器、电源管理、功率器件工艺等领域形成了具有竞争力的先进工艺平台,并正在建立微机电系统(MEMS)工艺平台。
华虹宏力在8吋CMOS-MEMS制造平台上,成功实现了MEMS器件与标准CMOS工艺及生产线的全兼容,可为客户提供单芯片集成CMOS-MEMS体硅和表硅工艺。已流片的产品包括磁力计、加速度计、压力传感器等。
12
SensingeWorld
上海先进(并入积塔半导体)——MEMS生产线
上海先进(并入积塔半导体)是国内最早从事汽车电子芯片、IGBT芯片和MEMS芯片制造的企业。目前,拥有5吋、6吋、8吋晶圆生产线和MEMS独立生产线各一条,专注于模拟电路、功率器件和MEMS芯片的制造。
2011年9月MEMS生产线建成三轴陀螺仪工艺平台(就是手机上用方向传感器)。其MEMS 生产线可以代工的器件包括:三轴陀螺仪、加速度计、生物MEMS芯片、光学MEMS、RF MEMS、微流体开关、压力传感器等,可被广泛应用于消费电子,医疗电子以及汽车电子等领域。目前,此MEMS生产线拥有世界最先进的深槽刻蚀、键合、硅片边缘修整等设备,设计月产量可达3000片。
13
SensingeWorld
睿创微纳——8吋MEMS晶圆生产线
睿创微纳是一家专业从事非制冷红外热成像与MEMS传感技术开发的半导体集成电路芯片企业,2020年7月24日,与烟台开发区签署协议,建设一条8吋MEMS工艺线和一条化合物半导体工艺线,满足研发和中试要求。睿创微纳采用与晶圆代工厂共建产线的模式,8吋MEMS晶圆生产线已投入量产(非制冷红外热成像探测器芯片),产能达到每月1500片晶圆,可年产各类芯片360万颗。
14
SensingeWorld
河北美泰——6吋MEMS生产线
河北美泰拥有6吋MEMS生产线,主要产品有惯性、测试测量传感器、压力、汽车传感器、RF器件、光MEMS器件等。美泰科技的6吋MEMS生产线总投资超过1亿美元,是一个以生产高端MEMS产品为主的全新自动化产线。该新产线的月产能达到1万片。
15
SensingeWorld
罕王微电子—— 8吋MEMS生产线
罕王微电子作为国际一流的专注于MEMS传感器IDM制造商之一,拥有先进的8吋MEMS芯片产业化规模生产线,工艺能力涵盖MEMS芯片生产全流程。2016年,罕王微电子收购美信旗下MEMS传感器业务,2018年底 8吋MEMS生产线工程建设全部竣工,达产后可实现年产能36万片、30亿只MEMS芯片,可生产MEMS压力及应力、加速度、陀螺仪、流量、温度、湿度及气体等传感器。
16
SensingeWorld
西人马——
8吋兼容6吋MEMS智能传感器芯片产线
西人马公司泉州MEMS芯片及传感器生产线车间,配备8吋向下兼容6吋的MEMS智能传感器芯片产线和中国先进的MEMS器件加工平台,拥有6000平方米的高等级洁净车间,具备深硅刻蚀、键合、光刻、原子力显微镜、扫描电镜等先进的制造、封装与检测设备,具备一体化的量产能力。
产品包括高精度硅压力传感芯片、中温和高温压力芯片、陀螺仪芯片等。西人马已经成为国内MEMS领域IDM芯片公司的鳌头,红外和压力传感器每日产量可以达到几十万颗。
17
SensingeWorld
诺思微系统——
6吋MEMS晶圆生产线和4吋工艺研发线
诺思微系统是一家从事无线通信射频前端MEMS芯片、模块应用方案设计研发生产销售的高科技公司。已投产一条6吋的MEMS晶圆生产线和一条4吋的工艺研发线,天津厂房和研发中心总占地面积2.7万平方米。采用硅衬底的微机电系统(MEMS)制造技术的FBAR射频滤波器,月生产能力达到3000万只芯片。
今年3月,作为国内唯一具备大规模量产交付能力的平台,诺思牵头国家重点研发计划“制造基础技术与关键部件”专项项目“硅基MEMS压电薄膜及器件关键技术与平台”正式启动,未来3年内诺思的量产产线将力争达到年产20亿颗芯片的产能规模,为解决高端射频滤波芯片的国产供应提供保障。
18
SensingeWorld
芯动科技——6吋MEMS生产线
浙江芯动科技有限公司创立于2017年4月,是一家专注高端MEMS代工的生产加工企业。拥有6吋MEMS芯片产业化生产线,工艺能力涵盖MEMS芯片生产全过程,可生产压力、加速度计、陀螺仪,光镜和生物医学等MEMS传感器芯片产品。2018年10月生产出首批产品。据此前相关介绍,芯动科技投产后,生产能力可达年产400万颗芯片,年产值可达4亿元。
据去年11月官方消息显示,芯动科技目前已投入1亿多用于产线的建设,计划联合资本方在未来2-3年投入5亿元人民币继续完善制造基地的相关设备设施。该基地目前建筑面积为3000平方米,是中国最先进的MEMS器件加工平台之一,具备芯片制造、封装测试等一系列的能力。
19
SensingeWorld
启泰传感科技——MEMS压敏传感芯片生产线
启泰传感科技作为传感器产业的龙头企业,坐拥6千多平方米、洁净度达100级的压敏芯片厂。MEMS压敏传感芯片生产线于 2019 年 1 月 16 日成功通线, 2019 年 8 月份实现批量生产,年产压敏传感芯片50万颗,第一期达产后可年产芯片600万颗。
项目一期投资1.8亿元,占地面积约35亩,建设总用地面积2 万多平米,6千多平方米的洁净压敏芯片厂,黄光区洁净度100级, 其它功能区1000级,精密机械加工区10000级。目前,启泰传感科技正在规划专为汽车产业研发的第二条金属基压敏芯片生产线,生产线达产后,将年产压敏芯片3000万颗,生产水平达到工业4.0的标准。
20
SensingeWorld
士兰微——MEMS传感器芯片生产线
士兰微自1997年成立以来,实现了芯片设计、制造、封测等环节的一体化布局,为逐步发展成为MEMS IDM供应商奠定了坚实的基础。自2010年开始,士兰微电子投入大量资金,通过对加速度传感器、地磁传感器、压力传感器等一系列传感器产品的开发,在6吋、8吋芯片生产线上实现了批量制造能力,并建立自己的MEMS封测生产线,初步走通了系列传感器的IDM发展之路。
MEMS传感器方面,士兰微已推出三轴加速度计、三轴地磁传感器、六轴惯性传感器、空气压力传感器、红外光感传感器、硅麦克风、心率传感器等MEMS传感器产品,紧跟移动智能终端和穿戴式产品发展的步伐。
21
SensingeWorld
高德红外——8吋MEMS生产线
高德红外已建成 8 吋 0.25um 批产型 MEMS 生产线,是国内唯一一条自主可控且具备批产能力的非制冷红外焦平面探测器生产线。设计生产能力,器件水平和产业化能力居于国内领先国际先进地位。2019年高德红外进一步投入扩充了晶圆级探测器芯片产线产能,设备已基本到位并调试完毕,后续将加大量产晶圆级封装产品的供货能力,同时扩展晶圆级产品从高中低端的全面覆盖,满足各类客户需求。
22
SensingeWorld
多维科技——
隧道磁电阻(TMR)的磁性感应芯片产线
成立于2010年,总部在江苏张家港,建设有完整的*四代第**磁传感技术——隧道磁电阻(TMR)的磁性感应芯片产线。
多维科技的磁传感器晶圆代工厂拥有6英寸和8英寸MEMS晶圆产线,提供完整的磁传感器(AMR / GMR / TMR)开发及晶圆制造服务(包括设计、制造和测试),年产10亿个TMR磁传感器。
2021年5月多维科技获4亿元融资,将用于对现有产线进行升级,能够进一步强化“自研、自产、技术领先”的核心竞争力。
23
SensingeWorld
武汉衍熙微器件——8寸体声波(BAW)量产线
武汉衍熙微器件拥有全国第一条8寸体声波(BAW)量产线,具有先进的光刻、薄膜、蚀刻以及封装设备,并建立创新自主开发的产品生产流程。该产线主要产品有MEMS滤波器、双工器等。
2018年,武汉衍熙微器件进行项目扩建,一期为租赁现有厂房5600平方米,建设3600平方米的无尘室车间;二期计划建设约10000平方米的无尘室车间,用于扩大生产。
24
SensingeWorld
海康微影——8寸MEMS生产线及封装线
海康微影已经自建一条8寸MEMS生产线及封装线,具备年产晶圆一万片,探测器百万颗的生产能力。
探测器产线洁净面积达到800平方米、净化级别高达10级的8英寸,拥有业界—流的集成电路设计、MEMS设计、MEMS/封装制程开发、应用成品开发及销售服务团队。
海康微影另拥有占地1万平方米共计20条整机生产线,最高年产量达150万台,严格按照高品质生产要求进行制造和检测,物料经过多重标准检测,精挑细选;生产过程严格控制,核心组件全自动化生产,无尘净化房封装;产品出厂前经过老化、气密性等多重严格测试,确保产品稳定可靠。
25
SensingeWorld
苏州纳米所——纳米加工平台
纳米加工平台适用于微纳电子、光电子器件、微纳光机电系统、各种传感器和生物芯片等研制开发。针对应用基础和具有应用前景的科学与技术研究,集微米、纳米加工和检测手段于一体,具有先进的、有特色的加工装备的研究基地;具有孵化器功能,为企业全方位开放的服务体系。
约5000平方米的洁净间,包括百级和千级面积,以及150多台各种微加工设备,最小加工特征线条尺寸10nm,兼容6英寸-4英寸-2英寸-不规则小片,提供器件设计和工艺加工的全套解决方案。
26
SensingeWorld
沈阳仪表科学研究院——
4英寸中试线
沈阳仪表科学研究院传感器国家工厂研究中心是我国唯一的国家级传感器工程研究中心,在中国传感器研发、生产、应用等方面有着举足轻重的地位。是我国传感器标准起草牵头单位、传感器行业协会理事长单位。
研究中心建有4英寸中试线,主要用于MEMS传感器研发生产使用。
27
SensingeWorld
兵器214所——
6英寸MEMS智能传感器研制生产工艺线
蚌埠兵器214所智能传感器创新中心已建成国家级微电子机械系统(MEMS)国家地方联合工程实验室和6英寸MEMS智能传感器研制生产工艺线,具有设计、制造、封装、筛选测试及应用的全产业链研制生产能力,拥有丰富的完全自主知识产权的MEMS技术,核心发明专利300余项,产品覆盖高端惯性传感器、压力传感器、光MEMS传感器、流量传感器以及气体传感器等,是国内MEMS龙头企业和工信部传感器“一条龙”示范企业。
28
SensingeWorld
英特神斯科技——MEMS传感器芯片工艺线
江苏(南京)英特神斯科技有限公司是全球MEMS软件巨头美国Intellisense的中国战略研发机构,在江苏南京建有MEMS传感器芯片工艺线,与北京大学、清华大学、中国科学院等众多科研机构建立了战略合作关系。
29
SensingeWorld
东方微磁——MEMS磁传感器芯片生产线
湖北宜昌东方微磁有限公司是中国船舶重工集团公司第七一〇研究所全资子公司,是一家致力于磁学计量和中国磁电产业发展的高新技术企业,建有国防科技工业弱磁一级计量站、磁电子技术国家地方联合工程实验室、湖北省磁电子工业技术研究院,拥有国内第一条MEMS磁传感器芯片生产线。
东方微磁的MEMS生产线2015年底全部调通,是国内首条可满足工业化生产的磁芯片生产线,保守产能为1000片/月,每年至少可生产月2亿颗芯片,共有溅射镀膜、光刻、真空、测试等设备进60台。
30
SensingeWorld
昊润科技——3D-MEMS 硅电容传感器全套生产线
山东昊润自动化技术有限公司从事硅压阻、硅电容OEM传感器,通用型、智能型及行业专用型自动化测控仪表的设计研发和规模化制造。
2011年欧洲经济危机期间,昊润科技收购芬兰VTI公司3D-MEMS 硅电容传感器全套生产线,并引进其核心技术。因此,昊润科技拥有自己的3D-MEMS技术和硅电容传感器生产线,年生产规模1500万只。
31
SensingeWorld
德尔森——MEMS压力传感器芯片产线
德尔森集团是一家中德合作的高新技术企业,集团总部与产品设计中心位于德国法兰克福和中国南京。德尔森与南京市共同建立江苏MEMS智能传感器研究院,投资1.04亿元建有基于德国CIS研究院技术的MEMS压力传感器芯片产线。
32
SensingeWorld
力盛芯——8吋MEMS芯片厂
力盛芯(洛阳)电子科技公司是由台湾LED产业之父石修投资建立的企业,主要生产微机电工艺传感器、硅基微型聚光斗芯片和微机电工艺集成电路代工制造三大类产品。2017年总投资9亿元,约5万平方米的8英寸MEMS芯片厂正式投产。
33
SensingeWorld
苏州固锝——
MEMS麦克风及射频滤波器的WLP晶圆级封装产线
苏州固锝成立于1990年,是国内二极管龙头企业,旗下子公司明锐光电、明皜传感、艾特曼电子等涉足MEMS传感器IDM业务。
2021年6月,苏州固锝与华景传感合资成立华锝半导体,愿景是将华景传感的MEMS麦克风芯片设计技术与苏州固锝的封测技术及生产经验相结合,逐步实现MEMS麦克风在高端领域的进口替代。
同月,华锝MEMS声学传感器及射频滤波器封测项目落户苏州。项目一期产线将建立符合华为体系标准的MEMS声学传感器的封测基地,主要客户有小米、科大讯飞等;二期将引入国内首创MEMS麦克风及射频滤波器的WLP晶圆级封装产线,该晶圆级封装为芯片流片工艺最后一道关键工艺,华锝将拥有自主晶圆级封装相关自主技术知识产权。
34
SensingeWorld
美新半导体——
8吋MEMS磁、惯性传感器封测产线
美新半导体(MEMSIC)是全球领先的惯性MEMS传感器及解决方案提供商,于1999年成立, 目前总部位于中国天津,2007年在美国纳斯达克上市,是全球MEMS第一股。
美新半导体在无锡建有8英寸MEMS磁、惯性传感器封测产线。2021年7月,据绍兴滨海新区管委会公示公告,美新半导体将在绍兴建设MEMS磁传感器生产线及加速度传感器工艺开发实验线,该产线预计年产6亿颗MEMS芯片。
35
SensingeWorld
西北工业大学宁波研究院——MEMS加工平台
西北工业大学宁波研究院智能传感芯片技术研究中心依托西北工业大学机械工程双一流学科、极端环境智能微系统国家重点实验室(培育)宁波基地、空天微纳系统教育部重点实验室宁波基地等优势平台,建有国际先进、国内一流的硅基MEMS核心工艺加工服务平台,团队实力雄厚,具有MEMS器件结构设计、批量化代工、性能测试等研发加工能力。
西北工业大学宁波研究院MEMS加工平台位于宁波市国家高新区智造港A区,拥有世界顶级SPTS深硅刻蚀机、SUSS MA/BA8 Gen4光刻机、SUSS XB8键合机、全自动涂胶显影机、原子层沉积设备、两台电子束蒸镀设备(金/银/铝等金属、SiO2/Al2O3等介质)、两台激光隐切设备(硅/玻璃)、湿法腐蚀与清洗系统、椭偏仪、台阶仪等MEMS工艺专业设备,设备兼容8/6/4/2英寸晶圆加工,面向全国提供MEMS芯片结构设计、镀膜、光刻、刻蚀、划片、封测、应用开发等全方位技术服务。
36
SensingeWorld
淄博高新区——6吋MEMS中试线
该中试线由清华大学、淄博高新区MEMS研究院和国高(淄博)微系统科技有限公司共同完成。已具备MEMS陀螺、加速度计、继电器/开关器件标准中试代工初步能力。
*所有信息均来自企业公告、网络公开信息源,如有错误欢迎留言指正。
*免责声明:本文版权归原作者所有,本文所用图片、文字如涉及作品版权问题,请第一时间联系我们删除。本平台旨在读者提供行业研究型深度资讯。本文仅代表作者本人观点,不代表感知芯视界立场。