
文/新战略机器人全媒体记者 王博文
作为3C电子领域的代表性行业,手机的自动化生产往往具有更多的柔性化特点,无论是传统的自动化设备还是新兴的机器人设备,都属于手机自动化生产中的一个重要工具,而系统集成则代表着将手机制造过程中各个能动性强的工位替换成自动化设备或机器人。
当前,为手机自动化行业服务的设备提供商、系统集成商都在大力开发性价比更高、柔性化更强的方案与产品,而这条道路显然是未来几年手机自动化的重点。

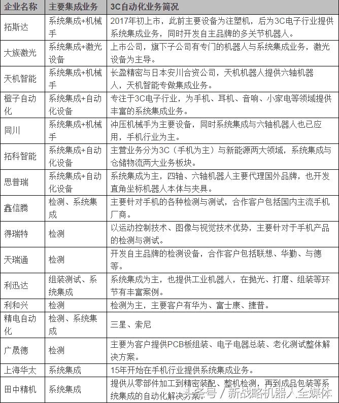
表:我国手机行业自动化设备与系统集成商代表企业
广东拓斯达科技股份有限公司
于2017年上市的广东拓斯达科技股份有限公司,2018年总市值已达76.8亿元,专注于工业机器人为代表的智能装备的研发、制造、销售。为系统集成、本体制造、软件开发三位一体的整体自动化解决方案的提供商,战略合作ABB,是“广东省机器人骨干企业”。
与3C电子产业相关的客户有正崴精密(Foxlink)、坤兴科技、劲胜股份、富士康等。
此外,拓斯达的客户还包括世界五百强在内的知名企业近四千家,销售服务网络遍布全国,产品远销亚、美、欧、非等30多个国家。属于3C智造领域系统集成商中的较大型企业之一。

浙江田中精机股份有限公司
浙江田中精机股份有限公司2015年上市,2015年总资产为32亿元左右,目前主要是以提供从零部件加工(CNC加工、零部件检测、组件焊接)到精密装配、整机检测,再到成品包装等系统集成的自动化解决方案为主要业务方向。
手机双面玻璃机身渗透率快速提升将带动精雕机和热弯机需求,子公司远洋翔瑞作为国内玻璃精雕机的领先企业,2017年订单增量可期。另外,公司原有绕线机业务将受益于无线充电在手机上的广泛应用。公司在3C设备制造领域产品线不断丰富,未来有望充分受益于无线充电和曲面屏发展趋势。
广晟德集团
广晟德集团早在2002年成立,至今旗下拥有深圳市广晟德科技发展有限公司,安徽广晟德自动化设备有限公司,深圳松健机器人有限公司等,主营业务为电子生产线自动化及智能化设备的研发、生产和销售,主要为客户提供PCB板(SMT/插装)组装、电子电器总装、老化测试整体解决方案。
深圳松健机器人侧重于研发生产3C行业应用机器人、打磨机器人、抛光机器人,安徽广晟德自动化侧重于设备生产,而深圳市广晟德科技则以研发、生产智能化自动生产线机测试线为主——上图手机主板自动检测机器人便由其生产。海尔在印尼所设手机工厂便与之有合作。

深圳市拓科智能科技有限公司
深圳市拓科智能科技有限公司于2015年成立,16年3月深圳龙华办公厂房启用,而6月上海分公司成立,年底东莞松山湖生产基地启用。目前主要在手机、笔记本电脑、平板电脑、音响、电视机等3C数码产品的智能自动化生产设备、智能自动化检测设备领域。
作为新锐公司,拓科智能在3C电子行业拥有“自动USB插拔烧录设备”、“手机包装线”“手机PCBA测试线”“MMI”“自动手机标签贴附设备”等诸多硬件,并理提供软硬件系统集成解决方案。
深圳橙子自动化有限公司
深圳橙子自动化有限公司专注于3C自动装配工艺和技术研发及应用国家级高新技术企业,在手机/服务器/PCBA/IOT硬件/PC等柔性生产制造领域技术相对领先。
主营业务为自动化设备、自动生产线、功能治具、工业机器人及相关软件的技术开发、资询、服务等,该公司在柔性生产线拥有“电子电位器自动组装线”“PCBA主板测试线”“硬盘自动组装测试线”等。以“PCBA主板测试线”为例,上线前人员实用数为15人,上线后为1人;生产效率由60PCS/H提升为180PCS/H;良品率由95%至99.5%。

广东天机工业智能系统有限公司
广东天机工业智能系统有限公司总部设在松山湖,成立于2015年5月,为上市公司长盈精密的全资子公司。注册资金为1亿元,而在2016年其业绩便已经有1.2亿元。
目前天机智能主要针对3C产业,自主设计开发包括六轴工业机器人、自动检测设备、自动贴膜设备、全自动抛光打磨流水线、全自动多工位智能手机装配线等。华为、vivo、OPPO等全球知名智能手机企业均为天机智能的客户。
深圳市鑫信腾科技有限公司
深圳市鑫信腾科技有限公司,成立于2009年,“艾特讯”为其所有品牌。公司立足于消费电子行业智能装备制造领域,于2016年8月通过国家高新技术企业认证,为电子制造行业系统服务提供商、移动通信终端产品制造自动化测试解决方案提供商、以及无人化自动化工厂测试解决方案及机器人解决方案提供商。
该公司主要有测试解决方案和自动化产线解决方案两大业务方向,主要致力于音频测试技术、图像检测技术、天线测试技术、运动控制技术和高精密机械技术的研究,并且依托于这些技术开发了自动音频测试系统、MMI测试系统、LCD模组测试系统、Camera测试系统、天线测试系统、手机主板全自动测试系统、手机整机自动化测试线等多项产品。

深圳市天瑞通科技有限公司
天瑞通科技于2005年12月成立,主要从事手机整机自动测试设备以及自动化测试夹具研发、生产、销售。以MMI测试设备为例:
该设备,可兼容市面上的大多数安卓手机和平板,涵盖手机所有的测试项。
MMI整机自动化测试系统,可将手机测试进行分化,实行分站测试。单台设备UPH可达200PCS,可替代测试人员16人,为工厂有效节约人力资源。同时该企业还拥有手机摄像头测试设备C400。合作客户有联想、华勤、与德。
大族激光智能装备集团
深圳大族激光于1996年成立,为上市公司,目前总市值约为587亿元。作为亚洲最大、世界排名前三的工业激光加工设备生产厂商,网络遍布亚、美、欧、非四洲及中东地区。
大族激光业务涉及行业极广,在手机行业拥有“哑光处理”“全自动贴胶”等能力,同时也基于自身技术提供自动化系统集成方案。

深圳利和兴股份有限公司
深圳市利和兴股份有限公司,成立于2006年,于2015年12月10日成功登陆新三板。目前利和兴主打产品为3C行业设备、自动化设备、自动制盒机等;市场分布于中国大陆及台湾地区、东南亚、日本、欧美等国,与华为、富士康等企业有合作。
其中3C行业设备以检测为主如:玻璃盖板轮廓检测、LCM外观检测平台等,以其测试组装一体化自动化设备线为例,可实现测试、互配、组装一体化祖业,能在线剔除不良品,产能达600UPH。同时根据不同制程、工艺增减设备达到整线集成。
深圳市同川科技有限公司
深圳市同川科技有限公司成立于2012年5月,公司专注于人工智能和工业自动化解决方案。现阶段已经攻克了工业自动化领域的代表产品工业机器人,并掌握了其中的总线式伺服电机、运动控制系统等核心技术,使得高性价比的工业机器人走进所有企业变成可能。
目前,同川除了提供系统集成业务,还开发了冲压机械手、六轴及7轴协作机器人。为更好地打造电子装配自动化生产线,同川科技的7轴协作机器人,具备安全碰撞停机的人机协作功能,并可实现精准的拖动示教。

深圳市思普瑞机器人有限公司
深圳市思普瑞机器人有限公司成立于2012年,既是工业机器人本体制造商也是自动化系统集成商,还是机器人工装夹具制造商。
在精密机械零部件加工、自动化设备设计制作、工业机器人设计制作及系统自动化集成等领域积累了丰富的技术和经验,具备快速为客户提供自动化解决方案及设备的能力。尤其在3C 电子制造行业,诸如:装配、搬运、检测、焊锡、锁螺丝、异形零件的插件等作业,为许多国际大公司提供过解决方案及设备。