500一瓶,也就是两瓶1000的预算,这个预算区间已经是相当不错了!基本上每个大厂品牌都能涉及到。今天就应酒友的需求,给大家整理几款中高档一点的酱香白酒!
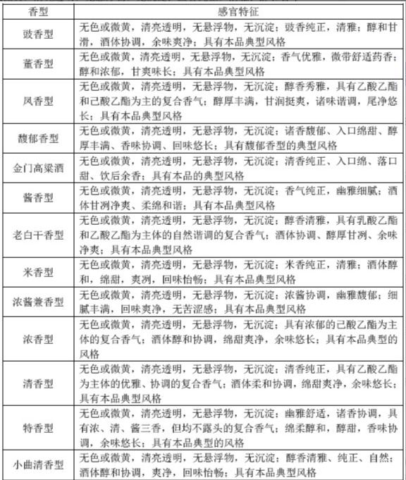
首先我们先来了解一下白酒的分类

白酒的分类
这几年酱香白酒的热潮又起来之后,购酒的渠道也是更多了,大多数的渠道都存在很多问题,尤其我们中高档的的预算,亏了那就得不偿失了!
进入正题,首先我们来看红花郎,郎酒大家都是众所周知的品牌,这个不知道的人应该几乎没有吧,红花郎酒的品牌定位也是中高端的,主要也都是400——600之间这个样子。红花郎10年和15年的酒质更加浓郁一些,对于酒质和价格的性价比来说还是偏高的,并且酒瓶设计上,也是很喜庆,普通送礼或者宴会请客都是不错的选择,酒质不错的同时,也很有面子!口感上入口清爽,对于刚开始喝酒的也可以比较好上口!10年的电商价格应该在429左右,可以根据活动适当选择入手!

然后就是珍酒,珍酒这个品牌也不用详细给大家介绍了,对于珍酒去年布鲁塞尔的大奖,应该也都有所耳闻,珍酒15年用的基酒是8年的基酒,这个酒质还会是比较有保障的哈!这个酒的口感入口很顺,酱香味也比较浓郁,陈味也比较重,后端微苦哈哈哈,这个大家根绝自己后感自行选择哈!这个价格送礼礼盒的话电商指导价参考是588,稍微贵了那么一点点,不过活动期间也可以考虑入手!

最后的话是赖氏父子的传世经典,赖氏父子这个品牌也是酱香白酒中的一匹黑马了!经典古朴的包装设计,高贵优雅,这款产品在赖氏父子品牌当中,算是佼佼者了,酒体丰满,入口回甘,喝完满嘴都是酒香味,回味悠长,仔细品,里面还有粮食的味道,可以说是“酸甜苦辣涩”五味俱全,相互协调,性价比比较值得推荐的。电商价格的话活动期间418入手!

白酒的选择还是很多的,大家可以根据自己的喜好去选择,买自己喜欢的酒喝着更开心,每个人的口味都是不一样的,就像有的人喜欢烈酒,有的人喜欢柔和一些的酒,选酒的时候也可能跟我们的心情有很大的影响,心情好喝点微醺的感觉,心情不好,想喝醉,逃离这一切。不管怎么样,就算再好的酒,也要适量饮用,不要贪杯哦~