担心自己是“密切接触者”?
别急,告诉你一个
快速查询的办法!
进入微信小程序
国家政务服务平台
“同行密接人员自查”服务
方便公众安全快捷查询
积极主动防护
查一查更安心

同行密接人员自查
1.查询步骤
进入服务,点击“查自己”,完成用户登录后即可查询本人是否曾和新冠肺炎确诊、疑似患者或已检出的无症状感染者同乘过公共交通工具。
*注:本服务仅供实名认证用户查询本人相关信息,不需输入支付密码等;查询结果仅供参考,不作为其他依据。
赶紧转发给
更多亲朋好友
保护好自己
保护好家人
收藏!*藏西**全区核酸检测“地图”
藏易通健康码日前上线了核酸检测查询地图功能,用户授权定位后,可根据核酸采样点定位地图查询附近的采样点位信息,并可关联手机内置地图软件进行导航,具体操作如下:
1、首先,打开微信搜索“藏易通”小程序,点击进入。

2、在“藏易通”界面下拉至热门服务——点击核酸检测机构查询进入核酸检测地图查看附近核酸检测点位。

3、以自治区人民医院为例,点击地图核酸检测点位即可显示核酸点位详细信息,在详细信息界面点击导航按钮可关联手机内置地图软件进行导航。

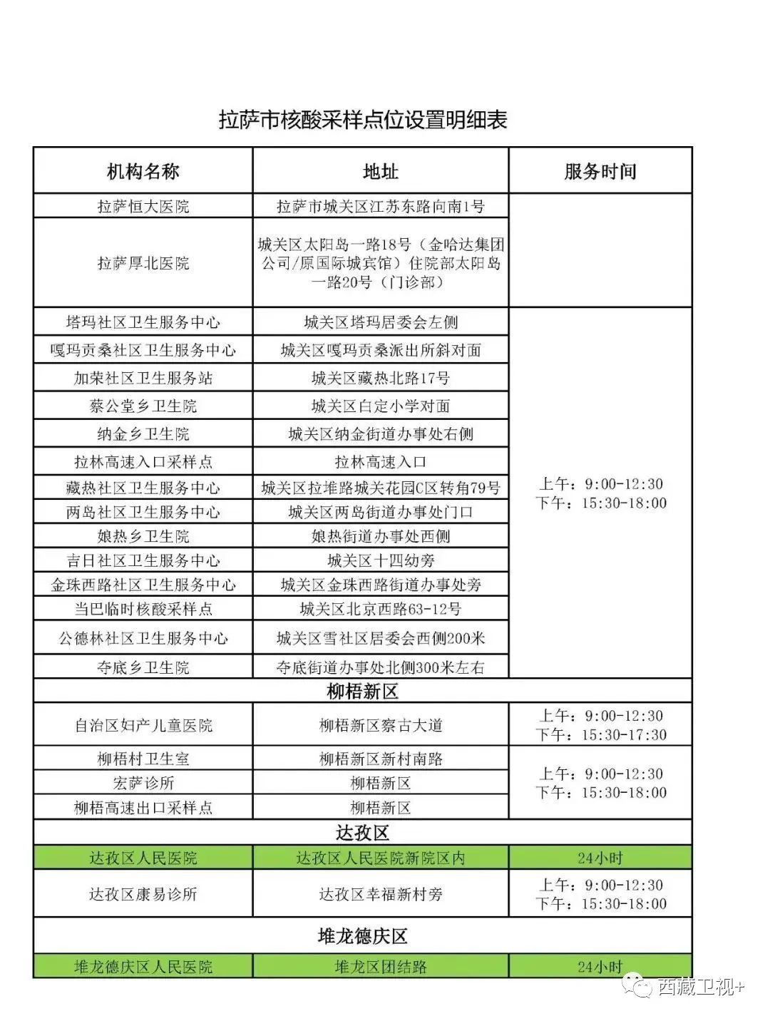
拉萨市24小时核酸检测服务点
为方便广大市民和游客,拉萨市在城关区、堆龙德庆区、达孜区和柳梧新区设立了49个核酸采样点,采样机构名称、具体地址和服务时间等详细情况附表。请广大市民和游客就近、就便选择核酸采样点,无需在人员密集的采样点排队等候。



在此提醒市民,核酸采样点人员密集,尤其是采样时需取口罩张口,容易造成新冠病毒等传染性疾病。请市民务必保持社交距离,全程佩戴口罩,做好个人防护。
来源:国家政务服务平台 *藏西**日报
编辑:中国*藏西**旅游【主编:谭其露丨编辑:王舰】
大家好呀!我们是中国*藏西**旅游发展厅的官方账号,想了解更多关于*藏西**旅游干货、*藏西**风土人情的小伙伴,请多多点赞、评论、分享!
关注我们账号,带你走进最美*藏西**!
