常用水质检测方法及标准汇总
常用水质分类为生活用水、农业用水、工业用水、实验室用水等,而我国国标对不同的水质有详细的检测标准,国联质检水质检测中心现将我国常用水质检测方法总结如下,望可供君采用。

一、 生活用水检测:
1. 饮用水检测方法
《生活饮用水卫生标准检验方法》 GB/T 5750-2006;
按照国家《生活饮用水卫生标准》为您提供专业的饮用水检测服务。新标准充分考虑了我国实际情况,并参考了世界卫生组织的《饮用水水质准则》及欧盟、美国、俄罗斯和日本等国饮用水检测标准。新标准更具科学性和先进性,基本实现了与国际水质标准的接轨。
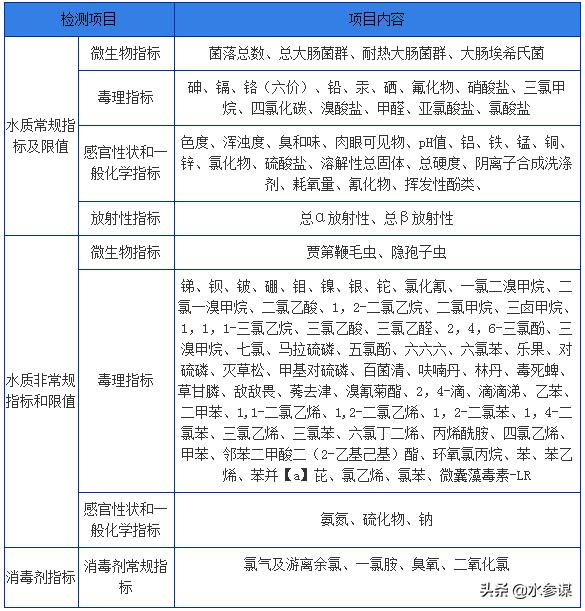
新标准包括五大类指标:分别是感官性状和一般化学指标、毒理指标、微生物指标、与消毒有关指标、放射性指标。以下就生活饮用水常用的指标及意义作一些浅析。

2. 自来水检测方法
检测标准同上。
自来水的检测标准目前国家是按照新条实施的106项进行相关测试检测的。各地方都有所谓的疾控预防中心,可以做饮用自来水的常规检测,包括:
其中感官性状和一般理化指标20项,主要为了保证饮用水的感官性状良好;
饮用水消毒剂4项、毒理指标中无机化合物21项、毒理指标中有机化合物由53项、放射指标2项,是为了保证水质对人不产生毒性和潜在危害;
微生物指标6项是为了保证饮用水在流行病学上安全而制定的。
3. 桶(瓶)装水检测方法
检测标准:GB 19298-2014 食品安全国家标准包装饮用水(2015-5-24实施)
瓶装饮用纯净水,即以符合生活饮用水水质标准的水为原料,通过电渗析、离子交换法,反渗透法、蒸馏法及其他适当的加工方法制得的密封于容器中且不含任何添加物可直接饮用的瓶装饮用纯净水。
感官要求:色度、混浊度、臭和味、肉眼可见物
理化指标:pH值、电导率、电导率、高锰酸钾消耗量、氯化物、亚硝酸盐、四氯化碳、铅、总砷、铜、氰化物、三氯甲烷、游离氯
其他指标:溴酸盐 、a(仅限于蒸馏水)
微生物指标:菌落总数、大肠菌群、霉菌和酵母、沙门氏菌、志贺氏菌、金黄色葡萄球菌
二、 农业灌溉用水:
农田灌溉水质检测
检测标准:GB5084-2005农田灌溉水质标准。

三、 工业用水
检测标准:《工业锅炉水质》 GB 1576-2001

四、 实验室用水
检测标准:GB/T 6682-2008分析用水检测-实验室用水标准

以上为部分水质检测的分类包含其检测标准及方法。