本文内容仅用于*今条头日**首发,请勿抄袭。
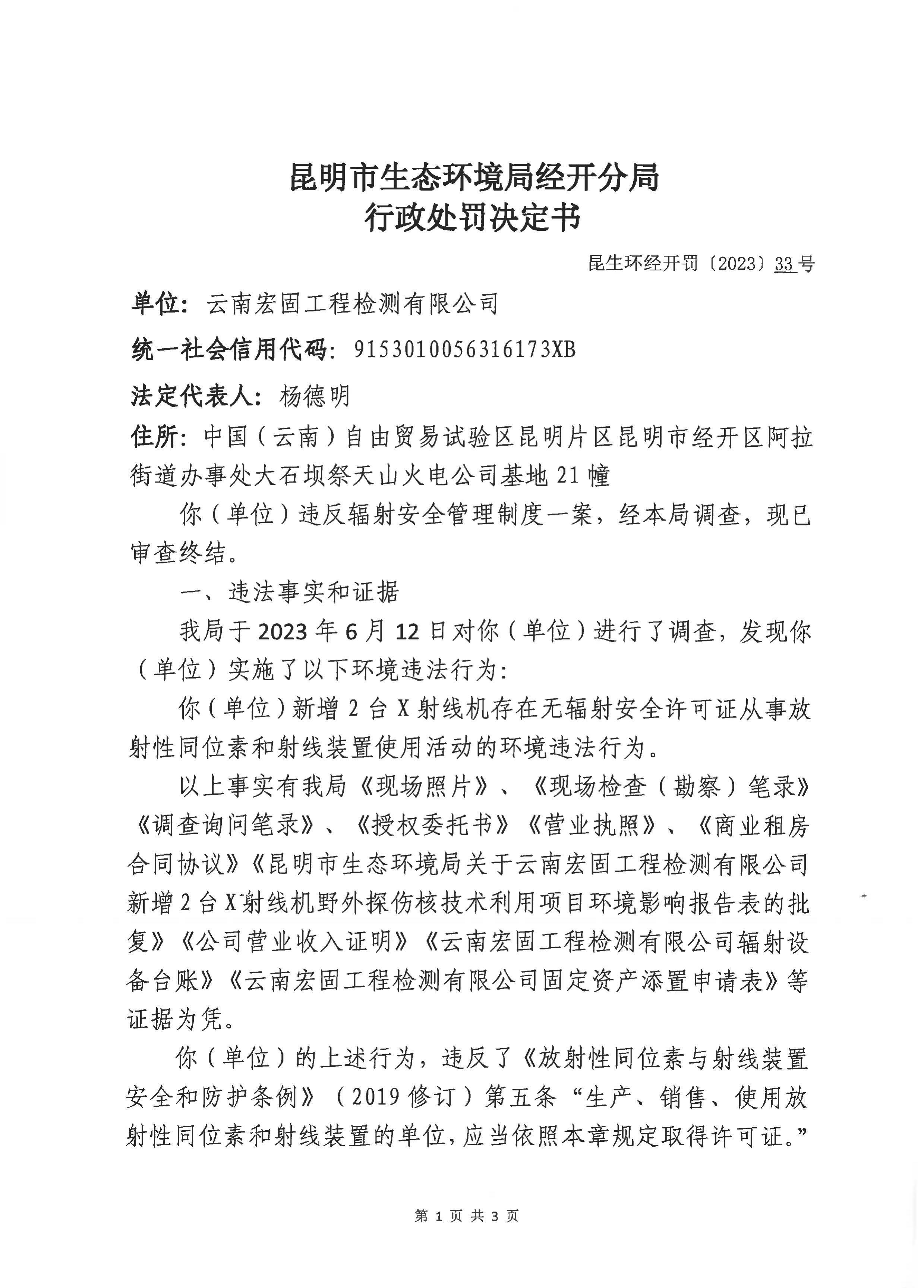
云南宏固工程检测有限公司因违反辐射安全管理制度,近日被罚款2.8万元。根据相关文件,该公司违反了《放射性同位素与射线装置 安全和防护条例》(2019修订)的规定,新增的两台X射线机没有获得辐射安全许可证,从事放射性同位素和射线装置使用活动的行为被认定为环境违法行为。 根据相关证据,该公司的行为已违反了相关法规,因此受到了昆明市生态环境局经开分局的行政处罚。该公司被罚款2.8万元,此次行政处罚的结果也提醒了其他企业要在环保和安全方面引起重视。

该事件的发生不仅仅是一次违法违规行为,更是一次环保意识和法制观念缺失的表现。在企业经营中,环保应该是一项必须遵守的规定,违反环保法规的行为不仅会对企业自身造成损失,更会对整个社会和环境造成严重影响。 因此,在日常经营中,企业应该加强对环保法规的宣传和推广,注重环保和安全管理工作,做到合规经营,落实企业社会责任,共同维护好我们的生态环境和社会稳定。

云南宏固工程检测有限公司因为违反《放射性同位素与射线装置安全和防护条例》及当地的行政处罚规则,被处以人民币28000元的罚款。该公司违反了没有许可证就从事放射性同位素和射线装置生产、销售、使用的规定。 天眼查数据显示,云南宏固工程检测有限公司是一家成立于2010年的检测公司,其注册地位于云南昆明片区经开区。该公司的业务覆盖领域广泛,包括建筑工程检测、环境检测、地质勘探等。作为中国能源建设集团云南火电建设有限公司的全资子公司,云南宏固工程检测有限公司的发展前景一直备受瞩目。

然而,由于违反相关规定,该公司需要承担相应的行政处罚。这一事件反映出行业监管的不力,也提醒企业应更加注重规范经营,遵守相关法律法规,以避免类似事件的发生。
以上内容资料均来源于网络,本文作者无意针对,影射任何现实国家,政体,组织,种族,个人。本文作者就以上或相关所产生的任何问题任何概不负责,亦不承担任何直接与间接的法律责任。