核心摘要:
艾瑞观点1:跨境电商成为外贸强劲增长点,B2B是跨境电商主体,未来B2B的主体地位将不断强化。
•随着国家政策对跨境电商的不断支持,跨境电商成为外贸强劲增长点,预计2020-2025年中国跨境电商市场规模复合增速将达25%。•2019年,中国跨境电商规模中B2B占比为74.1%,未来B2B的主体地位将不断强化。
艾瑞观点2:跨境出口B2B生态型平台实现资源整合共享,产业业态的融合与繁荣,未来规模成长性较高。
•2019年,中国跨境出口B2B电商服务商总市场规模达5391亿元,预计2020-2025年跨境B2B服务市场的复合增速将达27.0%。
艾瑞观点3:聚焦小B市场,布局去中心化渠道的生态型平台更能把握社交化营销红利。
•海外电商线上获客渠道呈现更碎片化的趋势,个体从业者类型更加多元化。具备用户基础,社交资源及供应链资源丰富的生态型平台能把握社交化营销红利。以中小商户为主的SaaS电商平台近年均迎来了较快的增长,未来,围绕中小商户提供整合供应链服务的电商平台将成为跨境交易平台的下一增长曲线。

新跨境出口B2B电商市场分析
行业发展历程
行业经历了从信息平台到数字化生态服务平台的演变过程

中国外贸经济与跨境电商发展
跨境电商成为外贸强劲增长点,B2B仍是跨境电商主体
作为中国外贸的新业态,跨境电商规模发展迅速,2016-2019年中国跨境电商行业规模复合增速达27%,随着国家政策对跨境电商的支持力度不断提升,跨境电商将成为外贸强劲增长点,预计2020-2025年中国跨境电商复合增速达25%。
目前,B2B跨境电商仍是跨境电商主体,2019年中国跨境B2B电商规模达3.7万亿元,在中国跨境电商规模中占比为74.1%。艾瑞认为,相较于C端电商渗透率,B端电商渗透率滞后相对明显,主要原因为,相较于C端而言,B端交易的有效达成需要的决策链条更复杂、决策周期更长、相关的基础设施及配套服务构建难度更大。随着利好跨境电商B2B出口政策的相继出台,B端数字化水平逐渐提高,以及B端配套设施服务的持续构建和完善,未来B2B的渗透率将加速提升,B2B的主体地位将不断强化。


全球B2B电商发展分析
B端采购行为线上化趋势明显,疫情是重要推动因素
根据Grand View Research数据,全球B2B电子商务交易额2020年预计可达7万亿美元,2020-2027年复合增速可达17.5%。Episerver在2020年3月对全球B2B决策者进行的一项调查显示,40%的制造商与41%的分销商表示,他们超过60%的收入是通过B2B线上渠道获得的。全球B2B电商快速发展,同时B2B平台基础设施的完善与数字化趋势都促使更多企业转向线上进行销售与采购,以建立更多的贸易关系并节约成本。
与此同时,2020年受新冠疫情影响,诸多企业难以复工或延迟复工,导致线下销售和采购渠道严重受阻。疫情期间,大量B端商家将销售行为转到线上,以无接触采购来满足下游买家的采购需求,疫情促进B端线上销售与采购习惯养成,促进B2B电商平台上游供应商与下游用户规模的基数增长。


市场规模
未来B2B仍然在中国跨境出口电商市场占据主导地位
2019年中国跨境出口B2B电商市场规模达2.6万亿元,艾瑞预计,2020-2025年复合增速将达28.3%,2025年中国跨境出口B2B规模可达11.2万亿元。
2019年中国跨境出口B2B电商市场规模在中国跨境出口电商市场规模中占比达71.0%,未来B2B仍然是中国跨境出口电商市场的主要部分。预计未来五年内由于疫情可能带来的长期影响、国家政策对跨境B2B的扶持、各环节不断线上化与信息化,以及B端交易碎片化,B2B交易的线上渗透率预计在五年内出现明显提升。


B2B线上化交易渗透率逐渐提升
2019年中国跨境出口B2B电商线上交易额达0.3万亿元,占整体交易额的一成。受疫情影响,线下展会等强交流渠道受阻,2020年线上交易额实现跨越式增长,预计交易额将达0.6万亿元。艾瑞预计未来3-5年,B2B线上化交易渗透率将持续上升,预计2025年中国跨境出口B2B电商线上交易额将达4.7万亿元。

新跨境出口B2B电商产业链图谱

跨境电商发展现状
跨境电商行业经过十余年的发展,衍生出多种类型的玩家。根据模式不同,可分为平台型和大卖家两种类型;平台型可分为B2C、B2B、B2B2C。不同模式的玩家的特点各具特色,由此形成的竞争壁垒也不相同。

跨境出口B2B电商发展现状
物流:“跨境电商+海外仓”模式凭借物流成本低、库存动销率高、配套服务好等优势发展迅速
以快销速卖为目标的中小卖家一般选择合作第三方海外仓合作。其中“中国跨境电商平台+海外仓”融合带来的优势更加明显,即交易环节的打通和资源政策的倾斜。表现为:1)利用平台的规模优势整合物流仓储谈折扣,价格更有优势;2)平台接触大规模的交易场景,其数据沉淀对于卖家对于选品、产品销量、备货等方面具有指导意义,平台自建或合作的海外仓更有能力应对资金与货物滞销风险,提高仓库效率;3)平台对使用海外仓的卖家可提供流量扶持、汇款加速等鼓励政策;4)平台在提供“海外仓+物流”、“海外仓+金融”、“海外仓+分销”等多种增值服务时更具备优势,例如平台无需考虑排他性竞争,可链接多个海外仓服务商为卖家提供多元化分销渠道。
海外疫情局势的反复一定程度上加快了海外仓的发展,由于疫情期间国际物流运力下降,涨价、爆仓、缺箱等现象频频出现,国内直发受限,而海外仓的优势在此次疫情中得以突显,促进了仓发模式的普及度和阶段性增长。

金融科技:基于大数据技术,新跨境电商平台输出风控能力,提供综合化金融科技解决方案
与国内电商不同,跨境电商商家由于涉及跨境物流、通关等流程,资金交割时间相对较长,对于热销产品,跨境卖家还需要提前备货,因此资金周转率低成为很多跨境商家的一大痛点。跨境电商商家存在的融资难问题主要是由于商业银行无法直接获取真实的动态交易信息,也难以进行大数据监控,无法直接开展金融服务。跨境电商生态型平台角色的出现,可以补足真实贸易背景,也可以辅助银行把控操作风险,为商业银行开展金融服务业务提供可行性。在生态型平台和银行的合作下,产业链上企业的真实贸易融资需求得到满足,产业链上整体资金流动得以优化。

跨境电商平台加大营销的智能化,社交化能力建设
跨境电商平台加大营销的智能化与精细化以增强营销的精准性与及时性,充分挖掘消费者全生命周期的商业价值。同时,跨境电商平台积极利用社交营销渠道促进营销社交化能力建设。一方面,根据eMarketer数据,社交媒体和搜索引擎为电商平台贡献的流量占比逐年提升,从2017年Q1的4.7%增长至2019年Q1的9.1%。另一方面社交媒体对电商业务持续布局,纷纷发布可在站内完成购物的电商功能。

下游小B零售商需求更加多元化及差异化,亟需平台赋能
随着新跨境电商降低了外贸门槛,跨境B2B的采购群体更加多元化,三级分销商或零售商开始越过上级采购商直接通过平台从国内进货。相较于大B采购商,小B零售商各方面能力较弱且差异化较大,需求侧重点也各不相同。例如,流量平台的KOL需要一站式基础功能服务小范围试点,对于供应链没有过高要求;而具有一定经验的专业线上卖家更重视有竞争力的供应链以及更优的价格。面对市场中这些新兴群体及其更复杂多样的需求,目前亟需平台提供相配套的解决方案。

线上获客渠道愈加碎片化,去中心化渠道流量汇集能力持续凸显
2020年,预计全球分销市场规模为1494亿美元,随着个性化碎片化交易与复合化贸易模式爆发,预计2020-2025年的复合增长率将达30.1%。线上获客渠道呈现愈加碎片化特征,去中心化渠道流量汇集能力持续凸显。因此,流量去中心化将带来跨境出口电商行业格局的重塑。跨境出口电商企业不断重视“私域流量”的构建与营销,“私域流量”的构建利于拉新以及对新客户的信任培养,“私域流量”的营销利于对现有用户的精细化运营,引导老客复购及推荐。可见,正积极布局、深耕去中心化流量渠道的跨境出口电商利于抢占发展先机,增强行业地位。围绕中小商户提供整合供应链服务的电商平台将实现新的增长曲线,如敦煌网发布跨境SaaS平台MyyShop,将为敦煌网平台的发展带来新的增长。

新跨境出口生态型B2B电商平台一站式纵深服务上游供应商
对于尚未涉足海外的中国供应商来说,不仅需要一站式、全渠道的服务,且在运营过程中,全面布局的网状物流体系必不可缺;对于已经进入海外市场的国内供应商而言,需要多维度的纵深服务,对于服务商在提供更多品类的拓展、更高效的分销体系、更好的数据留存和反馈以及更贴近海外市场和本土化消费者偏好的产品设计上提出更高的要求。上游供应商独立运营痛点较多,新跨境出口B2B电商平台为其赋能。

新跨境出口生态型B2B电商平台有效解决下游分销商供应链与运营难题
下游分销商/零售商对货源的采购流程复杂、时间跨度长且议价能力较低。在缺乏对海外消费者动向数据分析与国内品牌资源直接对接的支持下,下游商户对整个服务过程和供应链的把控能力较弱。新跨境出口电商在针对下游分销商/零售商的运营痛点赋予解决方案时,也增加了其对跨境电商的依赖性。


新跨境出口B2B生态型平台分析
新跨境出口B2B电商生态型平台
生态型平台:资源整合共享,加速产业融合与繁荣
生态型平台的基础职能是促成交易,但是在为供需双方提供商品信息、广告宣传及在线交易服务的基础上,将更多交易服务外的相关产业,如仓储物流、推广营销、供应链金融等增值创新服务整合到以平台为核心的贸易活动中。对于产业来说,配套服务的整合,表层价值是平台为供应商提供了一站式服务,缩短贸易链条,简化贸易环节,提升贸易效率。深层价值是服务的整合带来数据多环节打通和复用,进而是产业的结构化升级。平台作为资源整合者与中心枢纽,取得了难以替代的地位。而配套服务嵌入平台,也使原本处于产业链外围的服务商重要性突显,实现跨阶段业务增长。

生态型平台优势分析—规模成长性
基于平台匹配供需资源,服务市场具有较高的增长空间
生态平台中除交易外的服务市场呈现出更快的增长与更高的市场空间,例如,生态型平台敦煌网近年增值服务营收占比持续走高。2019年,中国跨境出口B2B电商服务商总市场规模达5391亿元,基于B2B电商线上交易的服务商规模达621亿元。预计2020-2025年跨境B2B服务市场的复合增速可达27.0%,而线上交易带来的服务营收的复合增长率更是高达49.2%。背后原因有三:1)跨境出口B2B电商交易规模的快速增长;2)出口卖家对电商服务的价值认知提升;3)服务商业务结构转型带来增量。例如物流企业向供应链服务转型,支付类企业向跨境金融整合服务商转型等,驱动生态型平台增值服务发展。

生态型平台优势分析—开放性
生态型平台有利于促进产业的透明度、专业化、连通性,使生态成员互相受益
基于开放式生态,原本关联度较弱的参与方可以跨界实现产业链整合与用户圈扩展,开放式生态可以促进整个产业的透明度、专业化、连通性,让平台实现指数型增长曲线。

生态型平台优势分析—协同性
以平台为核心,通过内外部协同实现生态协同
以平台为核心,平台内部各事业群一方面对接上下游与第三方服务商,一方面事业群之间进行业务打通和数据共享。平台通过内外部协同与跨场景协作,链接与赋能生态各环节与参与方,共同实现降本增效与业务增长。

生态型平台优势分析—技术驱动性
生态平台可实现技术集成与场景渗透,可促进产业智能化与多样化
生态平台为新兴技术提供了丰富的应用场景,大数据、人工智能、区块链、云计算、物联网/传感器、5G等技术充分集成后,可借助生态平台加速对各产业链环节的渗透迭代。在检验场景化可行性与验证商业价值的同时,也发展出互联化、扩散化、外部激发等产业互联网形态发展特征。


行业未来发展趋势
行业未来发展趋势
主流电商平台转向生态型平台的趋势明确
生态型平台对跨境物流、信用管理、电商运营服务的有效渗透及整合,最终通过大数据、云计算、人工智能等新一代技术的系统化改造,促进多流合一、多流协同,实现全产业链条的生态化协同。行业主流电商平台转向生态型平台的趋势明确,生态型平台拥有多样化的参与者与健康的分配关系,生态型平台通过多维度、多角色进行合作,实现资源共享及与生态圈各方的互联互通,不断完善跨境电商生态圈。

聚焦小B市场,布局去中心化渠道的生态型平台更能把握社交化营销红利
海外电商线上获客渠道呈现更碎片化与去中心化的趋势。个体从业者类型更加多元化,从传统的网店店主向更低门槛的,各具特色的创业身份转变。以中小商户为主的SaaS电商平台如Shopify、BigCommerce近年均迎来了较快的增长,目前围绕海外中小电商的建站工具已经趋于饱和。未来,围绕中小商户提供整合供应链服务的电商平台(如敦煌网的MyyShop)将成为跨境交易平台的下一增长曲线。


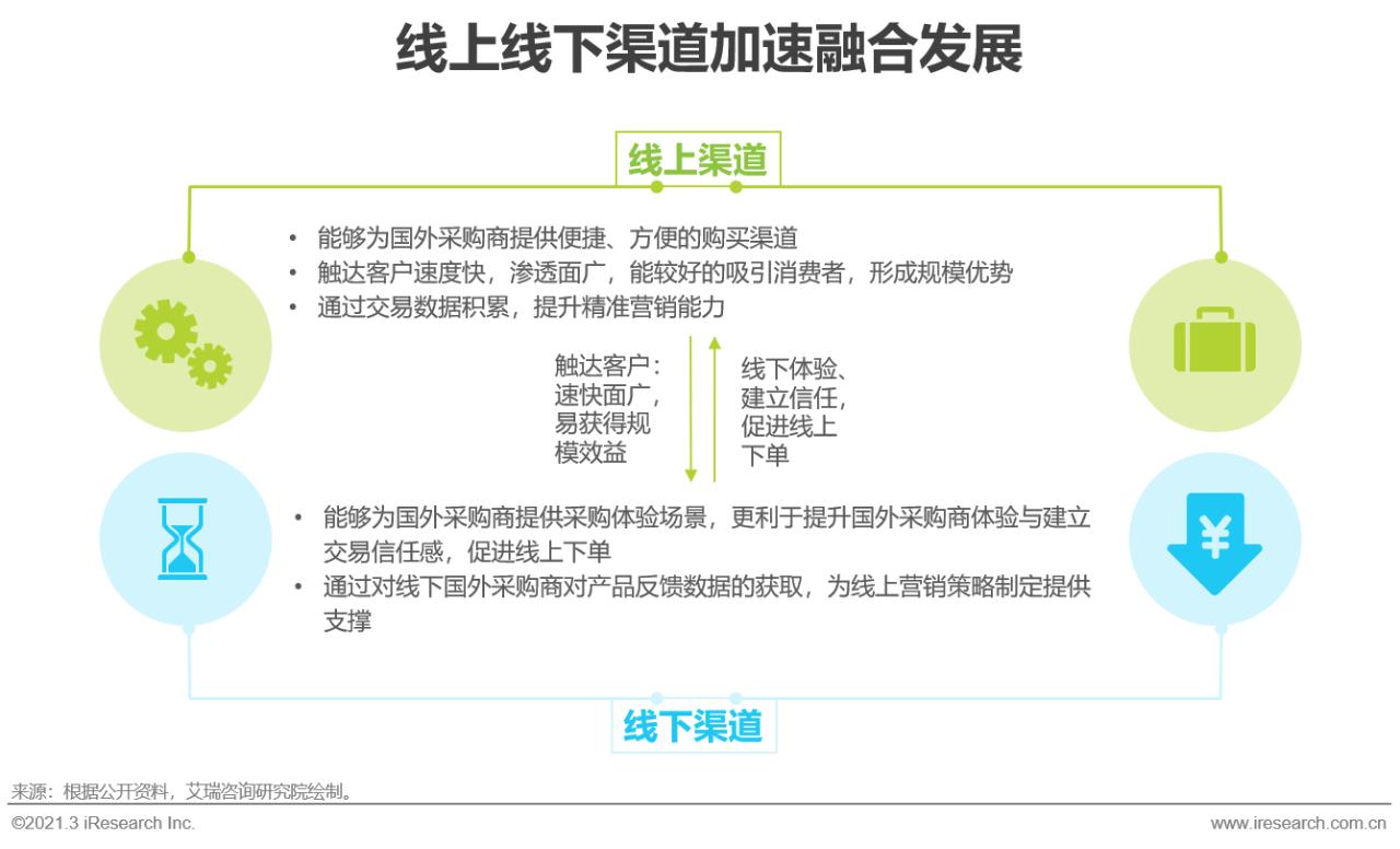
整合线上线下双渠道资源能力强的跨境电商成长性更大
跨境电商线上渠道的优势在于对产品推广快,渗透面广,能较好的吸引国外采购商,线下渠道的核心优势在于更利于提升国外采购商体验与建立交易信任感,促进线上下单。随着跨境电商线上渠道竞争增强,主动积极整合外贸业务线下与线上渠道资源优势协同发展的跨境电商,将利于增大其成长性。
