湖南省衡阳市是著名的南岳衡山所在地,自古以来钟灵毓秀。作为湖南省的省域副中心城市,高校数量在湖南省名列前茅。根据2019年的统计年鉴显示,衡阳市的普通高等学校数量是8所,排名湖南第4位。普通高校的专任教师数量6714人,排名湖南第3位。其招生数量,在校学生人数以及毕业生人数同样排名湖南第3位。这些总的数据距离第2位的湘潭市相差不大,但是远超第4位的株洲市。

作为省域副中心城市,衡阳和湘潭同样有两所一本院校。湘潭的是湘潭大学和湖南科技大学,而衡阳则是南华大学和衡阳师范学院。但是衡阳的这两所一本院校投档线都远远低于湘潭的两所一本院校,这个有多方面的原因。地理方面的原因因为湘潭处于长株潭经济区内,依托长沙强劲的吸附力,湘潭也受益匪浅。但是对于衡阳来说,地理方面的因素再考虑也没有用,一切只能靠自己!

而衡阳的两所一本院校发展确实有点问题。南华大学这所学校名字听起来很霸气,但是在全国范围内,很少有人知道这所高校位于衡阳。而衡阳师范学院由于还没有拥有大学名号,对于考生的吸引力明显偏低。所以自从1999年衡阳师范学院升格本科以来,学校就开启了升格大学的冲刺!

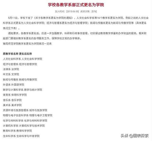
当然这注定是一条漫长的道路,需要一步一个脚印地来实现。2015年衡阳师范学院将学校的各教学系部正式更名学院,其实也是冲刺大学路上的一次提升!

作为湖南省内的老牌师范院校,近年来其他各地的师范学院纷纷更名,尤其岳阳师范学院更名湖南理工学院之后,其实力突飞猛进,并且成功入选了湖南省2018~2022年第2批博士学位授予立项建设单位。根据拥有博士授予权可以一票升格大学的*规则潜**,湖南理工学院升格湖南理工大学已经是指日可待。而湖南理工学院和衡阳师范学院都是1999年升格的本科,对比这些老兄弟,衡阳师范学院也应该加快脚步了!

2018年衡阳师范学院成为硕士学位授予单位,拥有1个一级学科硕士学位授权点,3个硕士专业学位授权点,但是全日制在校学生达到了惊人的22,000余人。在2019年衡阳师范学院升格大学得到了衡阳市的大力支持,升格方向是“衡阳师范大学”。


严格意义上来讲,衡阳师范学院升格大学欠缺的地方还很多,尤其是最重要的10个硕士点还有很大的缺口。不过既然已经成为硕士学位授权单位,硕士点的增多也是指日可待。按照正常情况满足10个硕士点,最快的话要到2025年左右。

这也就是说衡阳师范学院升格已成定局,只是时间问题。但是关于衡阳师范学院升格方向衡阳师范大学这个名字其实有待商榷。

作为一所师范类的院校,这样升格的命名方式也是顺理成章。但是拿衡阳师范大学对比湖南师范大学或者湖南第一师范学院,就可以发现这个名字完全不占优势。而其他地市的师范类院校更名也都是以湖南开头,并且已经去除了师范化。而在湖南省的16所一本院校中,也仅仅只有长沙理工大学和吉首大学使用地方名称。

所以关于衡阳师范学院未来的命名其实有3种途径。
第1种是保持师范名称,更名中南师范大学,湘南师范大学,湖南第二师范大学,或者干脆和南华大学并肩作战更名南华师范大学!
第2种是去除师范名称,更名衡阳大学或者衡州大学,或者更进一步更名衡山大学,借助南岳衡山的名气,相互促进!
第3种则是和衡阳市的另一所本科院校湖南工学院强强联合,合并升格中南师范大学或者中南科学技术大学!

图表探索原创,欢迎关注。数据来源网络,请以官方信息为准。